- 易迪拓培训,专注于微波、射频、天线设计工程师的培养
NXP UBA2015AP 35W CFL灯电源解决方案
录入:edatop.com 点击:
NXP公司的UBA2016A/15/15是集成了PFC,线性调光和升压功能的600V荧光灯驱动器,包括荧光灯驱动模块,半桥驱动器,临界导通模式的PFC控制器/驱动器以及几种保护功能,主要用于通用照明的小型荧光灯和管灯驱动.本文介绍了UBA2016A/15/15A主要特性和优势与方框图, 基本的PFC应用电路图, 灯电流控制图和多种应用电路图,以及UBA2015AP 120 V (AC) 评估板指标,电路图,材料清单和PCB元件布局图.
UBA2016A/15/15A:600 V fluorescent lamp driver with PFC, linear dimming and boost function
The UBA2016A/15/15A are high voltage Integrated Circuits (IC) intended to drive fluorescent lamps with filaments such as Tube Lamps (TL) and Compact Fluorescent Lamps (CFL) in general lighting applications. The IC comprises a fluorescent lamp control module, half-bridge driver, built-in critical conduction mode Power Factor Correction(PFC) controller/driver and several protection mechanisms. The IC drives fluorescent lamp(s) using a half-bridge circuit made of two MOSFETs with a supply voltage of up to 600 V.
The UBA2016A/15/15A are designed to be supplied by a start-up bleeder resistor and a dV/dt supply from the half-bridge circuit, or any other auxiliary supply derived from the half-bridge or the PFC. The supply current of the IC is low. An internal clamp limits the supply voltage.
UBA2016A/15/15A主要特性和优势:
Power factor correction features:
Integrated 4-pin critical conduction mode PFC controller/driver
Open and short pin-short protection on PFC feedback pin
Overcurrent protection
Overvoltage protection
Half-bridge driver features:
Integrated level-shifter for the high-side driver of the half-bridge
Integrated bootstrap diode for the high-side driver supply of the half-bridge
Independent non-overlap time
Fluorescent lamp controller features:
Linear dimming (UBA2016A and UBA2015A only)
EOL (End-Of-Life) detection (both symmetrical and asymmetrical)
Adjustable preheat time
Adjustable preheat current
Adjustable fixed frequency preheat (UBA2015 and UBA2015A only)
Lamp ignition failure detection
Ignition detection of all lamps at multiple lamps with separate resonant tanks
Second ignition attempt if first failed
Constant output power independent of mains voltage variations
Automatic restart after changing lamps
Adjustable lamp current boost at start-up (UBA2016A only)
Lamp current control
Enable input (UBA2015 and UBA2015A only)
Protection
Hard switching/capacitive mode protection
Half-bridge overcurrent (coil saturation) protection
Lamp overvoltage (lamp r
UBA2016A/15/15A 应用:
Intended for fluorescent lamp ballasts with either a dimmable (UBA2016A and UBA2015A) or a fixed (UBA2015) output and PFC for AC mains voltages of up to 390 V.

图1.UBA2016A方框图

图2.UBA2015A和UBA2015方框图

图3. UBA2016A/15/15A基本的PFC应用电路图

图4. UBA2016A/15/15A基本的半桥和IC电源连接电路图

图5. 灯电流控制图

图6. UBA2016A升压应用案例图
Vo(PFC) = 430 V的元件值:
Rhv = 22Mohm(500 V); Chv = 100 nF (500 V); Dreset = 1N4148; CBOOST = 150 nF (63 V);
RBOOST = 10 Mohm and Rbias = 10 Mohm

图7. UBA2016A TL或CFL应用电路图(火线滤波器未显示)

图8. UBA2016A基本的TL或CFL应用电路图(有较好的PFC性能)(火线滤波器未显示)

图9. UBA2016A 固定时间升压起动的TL或CFL应用电路图(火线滤波器未显示)

图10. UBA2016A 取决于灯温度的升压起动的TL或CFL应用电路图(火线滤波器未显示)

图11. UBA2016A 可调光TL应用电路图(火线滤波器未显示)
UBA2015AP 120 V (AC) 评估板
This evaluation board is intended to build applications with the UBA2016A, UBA2015A and UBA2015 ballast controller family. This document describes the specification and use of the board. Default, this ballast design is intended to drive one TL5HE35W lamp with the UBA2015AP. However, several options are provided on the board to use it with the UBA2016AP and UBA2015P.

图12.UBA2015AP 120 V (AC) 评估板外形图
UBA2015AP 120 V (AC) 评估板指标:

支持的灯类型:


图13.UBA2015AP 120 V (AC) 评估板连接图

图14.UBA2015AP 120 V (AC) 评估板方框图

图15.UBA2015AP 120 V (AC)评估板电路图:半桥电路
图16.UBA2015AP 120 V (AC)评估板电路图FC电路

图17.UBA2015AP 120 V (AC)评估板电路图:控制电路

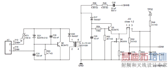
图18.UBA2015AP 120 V (AC)评估板电路图:调光输入电路

图19.UBA2015AP 120 V (AC)评估板电路图:测试点电路
UBA2015AP 120 V (AC)评估板材料清单(BOM):






图20.UBA2015AP 120 V (AC)评估板元件布局图(顶层)

图21.UBA2015AP 120 V (AC)评估板元件布局图(底层)
详情请见:

UBA2016A/15/15A:600 V fluorescent lamp driver with PFC, linear dimming and boost function
The UBA2016A/15/15A are high voltage Integrated Circuits (IC) intended to drive fluorescent lamps with filaments such as Tube Lamps (TL) and Compact Fluorescent Lamps (CFL) in general lighting applications. The IC comprises a fluorescent lamp control module, half-bridge driver, built-in critical conduction mode Power Factor Correction(PFC) controller/driver and several protection mechanisms. The IC drives fluorescent lamp(s) using a half-bridge circuit made of two MOSFETs with a supply voltage of up to 600 V.
The UBA2016A/15/15A are designed to be supplied by a start-up bleeder resistor and a dV/dt supply from the half-bridge circuit, or any other auxiliary supply derived from the half-bridge or the PFC. The supply current of the IC is low. An internal clamp limits the supply voltage.
UBA2016A/15/15A主要特性和优势:
Power factor correction features:
Integrated 4-pin critical conduction mode PFC controller/driver
Open and short pin-short protection on PFC feedback pin
Overcurrent protection
Overvoltage protection
Half-bridge driver features:
Integrated level-shifter for the high-side driver of the half-bridge
Integrated bootstrap diode for the high-side driver supply of the half-bridge
Independent non-overlap time
Fluorescent lamp controller features:
Linear dimming (UBA2016A and UBA2015A only)
EOL (End-Of-Life) detection (both symmetrical and asymmetrical)
Adjustable preheat time
Adjustable preheat current
Adjustable fixed frequency preheat (UBA2015 and UBA2015A only)
Lamp ignition failure detection
Ignition detection of all lamps at multiple lamps with separate resonant tanks
Second ignition attempt if first failed
Constant output power independent of mains voltage variations
Automatic restart after changing lamps
Adjustable lamp current boost at start-up (UBA2016A only)
Lamp current control
Enable input (UBA2015 and UBA2015A only)
Protection
Hard switching/capacitive mode protection
Half-bridge overcurrent (coil saturation) protection
Lamp overvoltage (lamp r
UBA2016A/15/15A 应用:
Intended for fluorescent lamp ballasts with either a dimmable (UBA2016A and UBA2015A) or a fixed (UBA2015) output and PFC for AC mains voltages of up to 390 V.

图1.UBA2016A方框图

图2.UBA2015A和UBA2015方框图

图3. UBA2016A/15/15A基本的PFC应用电路图

图4. UBA2016A/15/15A基本的半桥和IC电源连接电路图

图5. 灯电流控制图

图6. UBA2016A升压应用案例图
Vo(PFC) = 430 V的元件值:
Rhv = 22Mohm(500 V); Chv = 100 nF (500 V); Dreset = 1N4148; CBOOST = 150 nF (63 V);
RBOOST = 10 Mohm and Rbias = 10 Mohm

图7. UBA2016A TL或CFL应用电路图(火线滤波器未显示)

图8. UBA2016A基本的TL或CFL应用电路图(有较好的PFC性能)(火线滤波器未显示)

图9. UBA2016A 固定时间升压起动的TL或CFL应用电路图(火线滤波器未显示)

图10. UBA2016A 取决于灯温度的升压起动的TL或CFL应用电路图(火线滤波器未显示)

图11. UBA2016A 可调光TL应用电路图(火线滤波器未显示)
UBA2015AP 120 V (AC) 评估板
This evaluation board is intended to build applications with the UBA2016A, UBA2015A and UBA2015 ballast controller family. This document describes the specification and use of the board. Default, this ballast design is intended to drive one TL5HE35W lamp with the UBA2015AP. However, several options are provided on the board to use it with the UBA2016AP and UBA2015P.

图12.UBA2015AP 120 V (AC) 评估板外形图
UBA2015AP 120 V (AC) 评估板指标:

支持的灯类型:


图13.UBA2015AP 120 V (AC) 评估板连接图

图14.UBA2015AP 120 V (AC) 评估板方框图

图15.UBA2015AP 120 V (AC)评估板电路图:半桥电路
图16.UBA2015AP 120 V (AC)评估板电路图FC电路

图17.UBA2015AP 120 V (AC)评估板电路图:控制电路

图18.UBA2015AP 120 V (AC)评估板电路图:调光输入电路

图19.UBA2015AP 120 V (AC)评估板电路图:测试点电路
UBA2015AP 120 V (AC)评估板材料清单(BOM):






图20.UBA2015AP 120 V (AC)评估板元件布局图(顶层)

图21.UBA2015AP 120 V (AC)评估板元件布局图(底层)
详情请见:

射频工程师养成培训教程套装,助您快速成为一名优秀射频工程师...
天线设计工程师培训课程套装,资深专家授课,让天线设计不再难...
上一篇:基于数控电感的PWM整流器网侧电流改善研究
下一篇:调压、定时两用控制器
射频和天线工程师培训课程详情>>

