- 易迪拓培训,专注于微波、射频、天线设计工程师的培养
On Semi NCP1250 40W笔记本电脑电源解决方案
录入:edatop.com 点击:
On Semi公司的NCP1250是高度集成的PWM控制器,电源电压高达28V,峰值电流模式工作,开关电路的频率为65kHz或100kHz,内部可调整超功率保护(OPP)电路,斜坡补偿,固定4ms软起动,220VAC时的待机功耗小于100mW, EPS 2.0兼容,主要用在TV,机顶盒和打印机的AC/DC转换器,笔记本电脑和上网本的离线适配器.本文介绍了NCP1250主要特性,方框图, 典型应用电路图和40W评估板NCP1250B40WGEVB电路图和材料清单.
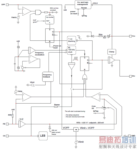
The NCP1250 is a highly integrated PWM controller capable of delivering a rugged and high performance offline power supply in a tiny TSOP−6 package. With a supply range up to 28 V, the controller hosts a jittered 65 kHz or 100 kHz switching circuitry operated in peak current mode control. When the power on the secondary side starts to decrease, the controller automatically folds back its switching frequency down to a minimum level of 26 kHz. As the power further goes down, the part enters skip cycle while limiting the peak current.
Over Power Protection (OPP) is a difficult exercise especially when no−load standby requirements drive the converter specifications. The ON proprietary integrated OPP lets you harness the maximum delivered power without affecting your standby performance simply via two external resistors. An Over Voltage Protection input is also combined on the same pin and protects the whole circuitry in case of optocoupler failure or adverse open loop operation.
Finally, a timer−based short−circuit protection offers the best protection scheme, letting you precisely select the protection trip point irrespective of a loose coupling between the auxiliary and the power windings.
NCP1250主要特性:
Fixed−Frequency 65 or 100 kHz Current−Mode Control Operation
Internal and Adjustable Over Power Protection (OPP) Circuit
Frequency Foldback Down to 26 kHz and Skip−Cycle in Light Load Conditions
Internal Ramp Compensation
Internal Fixed 4 ms Soft−Start
100 ms Timer−Based Auto−Recovery Short−Circuit Protection
Frequency Jittering in Normal and Frequency Foldback Modes
Option for Auto−Recovery or Latched Short−Circuit Protection
OVP Input for Improved Robustness
Up to 28 V VCC Operation
+300 mA / −500 mA Source/Sink Drive Capability
Less than 100 mW Standby Power at High Line
EPS 2.0 Compliant
These are Pb−Free Devices
NCP1250典型应用:
ac−dc Converters for TVs, Set−top Boxes and Printers
Offline Adapters for Notebooks and Netbooks

图1.NCP1250方框图

图2.NCP1250典型应用电路图
40W评估板NCP1250B40WGEVB
The NCP1250 is a highly integrated PWM controller capable of delivering a rugged and high performance offline power supply in a tiny TSOP-6 package. With a supply range up to 28 V, the controller hosts a jittered 65 kHz or 100 kHz switching circuitry operated in peak current mode control. When the power on the secondary side starts to decrease, the controller automatically folds back its switching frequency down to a minimum level of 26 kHz. As the power further goes down, the part enters skip cycle while limiting the peak current.
Over Power Protection (OPP) is a difficult exercise especially when no-load standby requirements drive the converter specifications. The ON proprietary integrated OPP lets you harness the maximum delivered power without affecting your standby performance simply via two external resistors. An Over Voltage Protection input is also combined on the same pin and protects the whole circuitry in case of optocoupler failure or adverse open loop operation.
评估板说明

图3.40W评估板NCP1250B40WGEVB外形图

图4.40W评估板NCP1250B40WGEVB电路图
图评估板NCP1250B40WGEVB材料清单:


详情请见:
NCP1250-D.PDF(267 KB, 下载次数: 8)
来源:网络
The NCP1250 is a highly integrated PWM controller capable of delivering a rugged and high performance offline power supply in a tiny TSOP−6 package. With a supply range up to 28 V, the controller hosts a jittered 65 kHz or 100 kHz switching circuitry operated in peak current mode control. When the power on the secondary side starts to decrease, the controller automatically folds back its switching frequency down to a minimum level of 26 kHz. As the power further goes down, the part enters skip cycle while limiting the peak current.
Over Power Protection (OPP) is a difficult exercise especially when no−load standby requirements drive the converter specifications. The ON proprietary integrated OPP lets you harness the maximum delivered power without affecting your standby performance simply via two external resistors. An Over Voltage Protection input is also combined on the same pin and protects the whole circuitry in case of optocoupler failure or adverse open loop operation.
Finally, a timer−based short−circuit protection offers the best protection scheme, letting you precisely select the protection trip point irrespective of a loose coupling between the auxiliary and the power windings.
NCP1250主要特性:
Fixed−Frequency 65 or 100 kHz Current−Mode Control Operation
Internal and Adjustable Over Power Protection (OPP) Circuit
Frequency Foldback Down to 26 kHz and Skip−Cycle in Light Load Conditions
Internal Ramp Compensation
Internal Fixed 4 ms Soft−Start
100 ms Timer−Based Auto−Recovery Short−Circuit Protection
Frequency Jittering in Normal and Frequency Foldback Modes
Option for Auto−Recovery or Latched Short−Circuit Protection
OVP Input for Improved Robustness
Up to 28 V VCC Operation
+300 mA / −500 mA Source/Sink Drive Capability
Less than 100 mW Standby Power at High Line
EPS 2.0 Compliant
These are Pb−Free Devices
NCP1250典型应用:
ac−dc Converters for TVs, Set−top Boxes and Printers
Offline Adapters for Notebooks and Netbooks

图1.NCP1250方框图

图2.NCP1250典型应用电路图
40W评估板NCP1250B40WGEVB
The NCP1250 is a highly integrated PWM controller capable of delivering a rugged and high performance offline power supply in a tiny TSOP-6 package. With a supply range up to 28 V, the controller hosts a jittered 65 kHz or 100 kHz switching circuitry operated in peak current mode control. When the power on the secondary side starts to decrease, the controller automatically folds back its switching frequency down to a minimum level of 26 kHz. As the power further goes down, the part enters skip cycle while limiting the peak current.
Over Power Protection (OPP) is a difficult exercise especially when no-load standby requirements drive the converter specifications. The ON proprietary integrated OPP lets you harness the maximum delivered power without affecting your standby performance simply via two external resistors. An Over Voltage Protection input is also combined on the same pin and protects the whole circuitry in case of optocoupler failure or adverse open loop operation.
评估板说明

图3.40W评估板NCP1250B40WGEVB外形图

图4.40W评估板NCP1250B40WGEVB电路图
图评估板NCP1250B40WGEVB材料清单:


详情请见:
NCP1250-D.PDF(267 KB, 下载次数: 8)
来源:网络
射频工程师养成培训教程套装,助您快速成为一名优秀射频工程师...
射频和天线工程师培训课程详情>>

