- 易迪拓培训,专注于微波、射频、天线设计工程师的培养
基于MOSFET的焦耳小偷电路可提升电压
录入:edatop.com 点击:
简单的间歇振荡器电路可以用来借助线圈电感的属性提升电压(V=L di/dt)。这种电路如图1所示,它更常见的叫法是焦耳小偷(Joule Thief)电路。
上述电路的输出是电压脉冲,可以接二极管和电容进行滤波。由于没有调节电路,输出电压会随着输入电压或负载变化。因为这个电路使用了一个双极结型晶体管(BJT),所以供电电压至少需要0.7V才能工作;如果使用的是增强型MOSFET,供电电压通常需要更高。
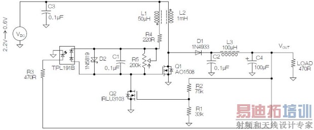
本设计实例使用了一个低阈值的MOSFET(Q1)和耦合线圈L1与L2共同组成焦耳小偷电路(图2)。

图1:基本的焦耳小偷电路。

图2:基于MOSFET的焦耳小偷电路。
耦合线圈或变压器是用环形铁氧体磁芯制作的。光伏光耦TLP191B用于避免与阈值电压有关的问题。输出的一部分用于给TLP191B供电,形成与Q1(AOI508)栅极串联的隔离电压源。这个隔离电压可由电位器R5控制;电容C1用于将L1产生的脉冲传送给Q1的栅极,实现开关动作。
Q2(IRLU3103)是用于调节的另外一个MOSFET。Q2的阈值电压用于调节输出电压。当输出达到5V时,由R1和R2组成的分压电路使得Q2导通,振荡停止,进而导致输出电压下降。由于这个阈值电压的变化不是很急剧,调节效果通常不是很好。
为了启动工作,电路最初需要有比Q1的Vth更高的电压。在1.9V时,电路开始振荡,输出电压是5.1V。随着输入电压下降,振荡器将在1.4V时停止工作。通过将电位器R5调节到更高的值,最小工作电压可以低至0.6V。(图3)在输入电压较低时效率会下降。Vin=2.5V时的效率是48%,在0.6V时下降到36%。

图3:Vin vs. Vout
在本文的应用中,电路连接到了一个150F/2.5 V的超级电容(下图),该电容被充电至2.3V。充好电的电容给负载(470Ω)持续供电38分钟,直到电压达到0.6V。

上述电路的输出是电压脉冲,可以接二极管和电容进行滤波。由于没有调节电路,输出电压会随着输入电压或负载变化。因为这个电路使用了一个双极结型晶体管(BJT),所以供电电压至少需要0.7V才能工作;如果使用的是增强型MOSFET,供电电压通常需要更高。
本设计实例使用了一个低阈值的MOSFET(Q1)和耦合线圈L1与L2共同组成焦耳小偷电路(图2)。

图1:基本的焦耳小偷电路。

图2:基于MOSFET的焦耳小偷电路。
耦合线圈或变压器是用环形铁氧体磁芯制作的。光伏光耦TLP191B用于避免与阈值电压有关的问题。输出的一部分用于给TLP191B供电,形成与Q1(AOI508)栅极串联的隔离电压源。这个隔离电压可由电位器R5控制;电容C1用于将L1产生的脉冲传送给Q1的栅极,实现开关动作。
Q2(IRLU3103)是用于调节的另外一个MOSFET。Q2的阈值电压用于调节输出电压。当输出达到5V时,由R1和R2组成的分压电路使得Q2导通,振荡停止,进而导致输出电压下降。由于这个阈值电压的变化不是很急剧,调节效果通常不是很好。
为了启动工作,电路最初需要有比Q1的Vth更高的电压。在1.9V时,电路开始振荡,输出电压是5.1V。随着输入电压下降,振荡器将在1.4V时停止工作。通过将电位器R5调节到更高的值,最小工作电压可以低至0.6V。(图3)在输入电压较低时效率会下降。Vin=2.5V时的效率是48%,在0.6V时下降到36%。

图3:Vin vs. Vout
在本文的应用中,电路连接到了一个150F/2.5 V的超级电容(下图),该电容被充电至2.3V。充好电的电容给负载(470Ω)持续供电38分钟,直到电压达到0.6V。

射频工程师养成培训教程套装,助您快速成为一名优秀射频工程师...
天线设计工程师培训课程套装,资深专家授课,让天线设计不再难...
上一篇:单电感移动电源设计方案
下一篇:简单的固态继电器具有过零开关功能
射频和天线工程师培训课程详情>>

