- 易迪拓培训,专注于微波、射频、天线设计工程师的培养
简单的固态继电器具有过零开关功能
录入:edatop.com 点击:
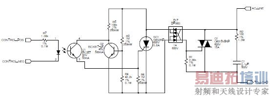
本设计实例是一个固态继电器(SSR),它能利用双向晶闸管切换大电流的交流负载(图1)。市场上有大量简单的固态继电器电路,但这个电路可能是最简单的,它只在交流线路电压接近零时才导通和关断。
晶体管Q2作为钳位器,在交流线路电压大约高于15V时禁止晶闸管(SCR)门极驱动电压输出。在线路电压低于该值时,由光耦控制SCR的门极。正向电流流入光耦LED,使电流能从整流后的交流线路流向SCR门极,将其导通。一旦SCR导通,就会有足够的电流流经桥式整流器,使双向SCR导通。

图1:具有过零开关功能的交流固态继电器原理图。
当光耦关断时,上述电路具有类似的行为:SCR将继续导通半个周期的时间,但随着光耦的关断,一旦交流电压从下半个周期开始增加,SCR将不再导通。
图2是示波器上的一个截图,它显示了光耦的LED侧控制电压以及经过开关后的交流输出。

图2:交流电压只在过零点附近导通或关断。
晶体管Q2作为钳位器,在交流线路电压大约高于15V时禁止晶闸管(SCR)门极驱动电压输出。在线路电压低于该值时,由光耦控制SCR的门极。正向电流流入光耦LED,使电流能从整流后的交流线路流向SCR门极,将其导通。一旦SCR导通,就会有足够的电流流经桥式整流器,使双向SCR导通。

图1:具有过零开关功能的交流固态继电器原理图。
当光耦关断时,上述电路具有类似的行为:SCR将继续导通半个周期的时间,但随着光耦的关断,一旦交流电压从下半个周期开始增加,SCR将不再导通。
图2是示波器上的一个截图,它显示了光耦的LED侧控制电压以及经过开关后的交流输出。

图2:交流电压只在过零点附近导通或关断。
射频工程师养成培训教程套装,助您快速成为一名优秀射频工程师...
射频和天线工程师培训课程详情>>

