- 易迪拓培训,专注于微波、射频、天线设计工程师的培养
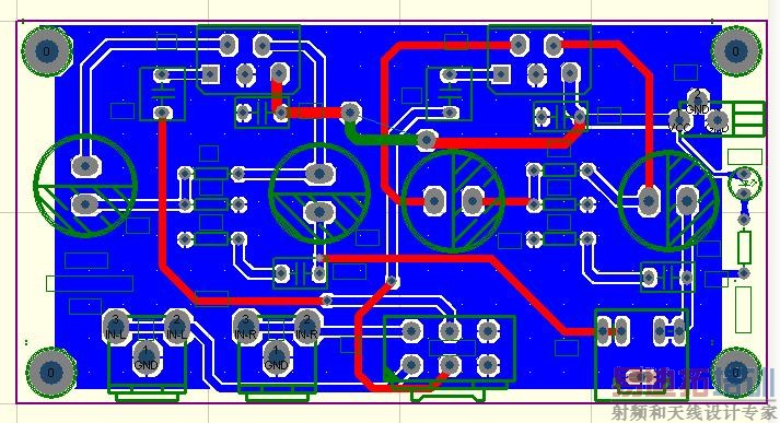
刚学的DXP 画了了小板子 请大家指教
录入:edatop.com 点击:
音响的电路板用的事TDA2030A大家看看!


楼主要注意干扰啊尤其是 音响 功放板子
元件的摆放!呵呵加油啊!给你一个tda2002的功放板吧!99se画的!
楼上真有钱,搞个小功放都用双层板
a
有没有人告诉我我这样直接做电路板可行否还有哪需要改进的地方麻烦告诉小弟一声谢谢了
AUDIO.PCB.
NO太差的!
现在怎样啊给点意见 谢谢了说说 要改进的地方
俺事菜鸟刚学会的还希望大哥大姐们能指教一下呢谢谢了
m没人搭理俺啊
有人指点一下俺不?
这种帖子最好这样进行
给出你的原理图,如果可以传上来,有人会给你示范的。
上传*.SCH和*.PCB文件时,修改扩展名为JPG|GIF|RAR|PDF之一即可。
-----你的图没有解决入口和出口问题,应当有焊盘或插座供输入输出使用。
这个图那么简单
可是线那么多是长长的,很不理想
回三楼:
双面的杂音小啊,单面的虽然成本降下来了,但是杂音也跟着升上去了!自己使用,无所谓了,根据自己的情况来吧!
刚学的DXP 画了了小板子 请大家指教
虽然我也是很新的菜鸟
但是你这就是机器布线
貌似你自己都没动手布线
功放电路走线长噪声多
菜鸟的我认为很不行
谢谢了
我也是一个很新的菜鸟正在努力中
看看你的原理图,请上转
看看你的原理图,请上转
给lz 一个样板单面的
有时是可以飞线的啊!不必要绕线!tda2002应用小功放
唉,我真的对LZ无语了
这个是原理图
我该说什么
射频工程师养成培训教程套装,助您快速成为一名优秀射频工程师...
射频和天线工程师培训课程详情>>

