- 易迪拓培训,专注于微波、射频、天线设计工程师的培养
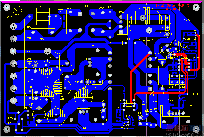
我画的一个开关电源PCB,请做过开关电源的同行们看看
请大家帮我看看,这样的布局及走线可能会有哪些不良影响,呵呵,第二次做电源板,还请大家多多指教...先谢了...

间距这么小?
越看问题越多,打回去重来!
路過學習
-------
有些地方间距是小了点,下回注意修正下。
有些地方,元件间距是有些松。(实验板一般都比较宽松的,这样调试方便些。)
变压器顶层那根线是地线,相对应底层是高压线和地线,下回在试验时割断试试看,我想干扰应该不大。
那根细线为何不直接接到变压器管脚,我想脚管电压是变化的,所以让那根线尽量跑到滤波电容边上去。这样对PC817好些。因为那根线是接到PC817阳级的。
另我看了一下市场上卖的开关电源板,线间距跟我的差不多。
个人觉得一些线间距在10mil可以了,只要高低压线间距大些。
呵呵。
谢谢各位指正。希望继续指出不良之处。
板子出来了...
感觉间距是密了些,下回改成30mil
学习
我路过学习一下以后还请大家多多请教哦
很糟糕
第一眼的感觉就是很丑,元件摆放很乱,需要磨练
第二次就划成这样,表扬一下!
为了表示诚意,还是说一下:为了机器焊接工艺需要,还是不要用贴片小元件为好。
学习
STUDY............
改成单面板,加几个跨线就可以了
又是一块垃圾板。
这块板,用一段时间后准爆炸.
这板子别的不说,严重地不符合安规
间距太小。这不是“下次注意”的事情,是最基本的要求。一个产品安全都有问题,别的什么都谈不上
f
这个有问题的,过不了安规的
我也画过一块,不过是单层的,双层没必要
这些规则,TOP227芯片介绍里面写的很清楚啊
我刚入行不久,也不太懂。
我认为电源板做单层板好一点,这样干扰小一些
安规!
不符合安规的地方太多。
要先确定好安全距离,最好做个表格,把 涓舻木嗬攵急瓿隼矗然后布线的时候注意。
不然肯定会被打回来的。
严格要求
我认为你的板子要做成单面板,还要考虑干扰问题。
毕竟单面板便宜了
射频工程师养成培训教程套装,助您快速成为一名优秀射频工程师...
天线设计工程师培训课程套装,资深专家授课,让天线设计不再难...
上一篇:菜鸟刚画了一块六层板,请大家拍砖
下一篇:人太冷清了,提议搞个布板擂台~

