- 易迪拓培训,专注于微波、射频、天线设计工程师的培养
高集成度的小家电电磁炉开关电源芯片SM7055系列
[size=12.6316px] 在小家电产品领域,电源模块多以直流“18V+5V”或者直流“12V+5V”的形式输出。传统电源方案(如SM7012),采用BUCK拓扑外加稳压管反馈调节的方式实现,此种结构存在着元件较多、物料不便管控的问题,从而使得整个生产成本较高。
2012年,推出了创新的开关电源控制芯片SM7055系列。SM7055将系统反馈调节元件高度集成到芯片内部,精简了系统外围元器件,提高了系统的可靠性,同时也降低了系统的生产及管理成本。

一、SM7055简介
SM7055是采用电流模式PWM控制方式的功率开关芯片,集成高压启动电路和高压功率管,可广泛应用于BUCK、BUCK-BOOST、反激系统方案,具有过温、过流、过压、欠压等完善的保护功能,保证了系统的可靠性。
SM7055可广泛应用于电磁炉、电饭煲、电压力锅等小家电电源以及电气设备的待机电源等应用领域。
二、典型应用方案(电磁炉)
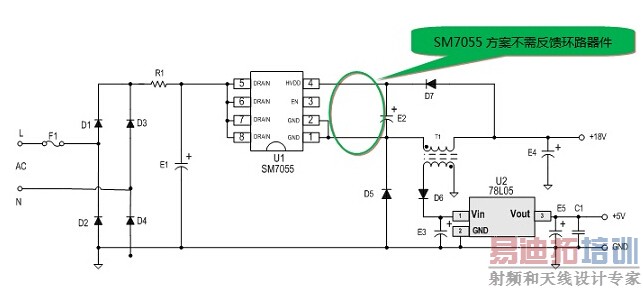
2.1 电路原理图

[size=12.6316px]SM7055电磁炉电源方案
相对于传统的电磁炉电源方案,SM7055电磁炉方案不需要FB反馈环路,不但省掉了两个元件,而且提高了可靠性,同时降低了BOM成本和生产过程中的物料管控成本。
2.2 实物图
[size=12.6316px]SM7055电磁炉电源方案实物图

对于VIPer12芯片电磁炉电源方案,在无需更改PCB走线、不拆卸反馈环路元件的情况下,SM7055直接替换原方案。
2.3 参数规格
[size=12.6316px] 
三、SM7055系列概述
根据不同的功率应用,推出SM7055系列控制芯片。本系列芯片简要对比如下:

[size=12.6316px]
四、SM7055系列芯片封装型式汇总
[size=12.6316px] 
根据不同的输出功率,不同的机型尺寸,生产过程中可选取不同封装形式的芯片。
小结
SM7055不需要反馈环路,提高了集成度和系统可靠性。同时采用了抖频和智能软驱动技术,进一步优化了EMC性能,可以通过外接“EN”管脚,实现12V或18V的电压输出。
SM7055同系列的产品可广泛应用在小家电电源和电气设备的待机电源等应用领域。
射频工程师养成培训教程套装,助您快速成为一名优秀射频工程师...

