- 易迪拓培训,专注于微波、射频、天线设计工程师的培养
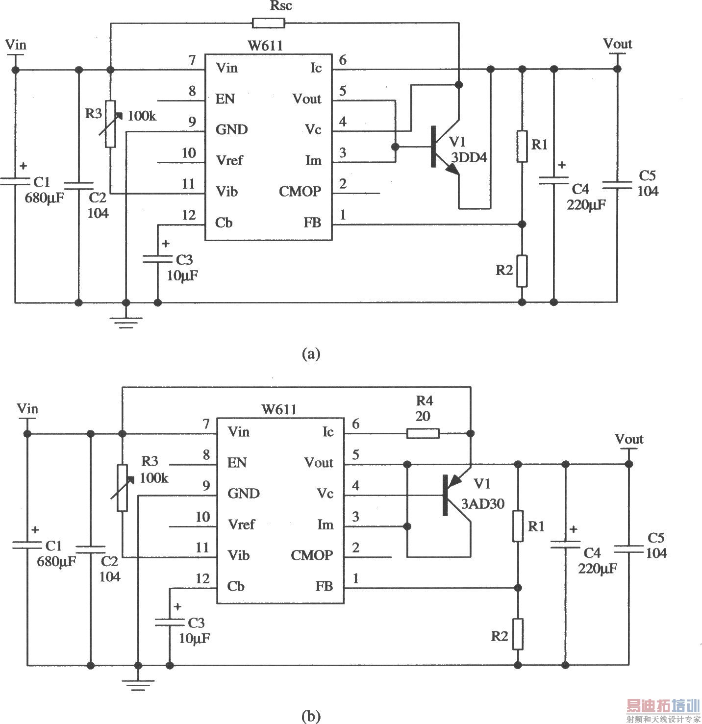
由W611构成的输出电流扩展的应用电路
录入:edatop.com 点击:

如图所示的电路是采用W611多端可调高精度正集成稳压器构成的对输出电流进行扩展的应用电路。由于W611的最大输出电流只有50mA,所以在许多应用场合均需将其输出电流进行扩展,使其在精度、输出电压和电流等方面均满足要求。图(a)所示电路采用外接NPN型功率三极管,这时稳压器输出端即为外接功率管的基极端,集电极通过限流电阻Rsc接输入端(7脚),发射极即为整个电源的输出端。此时,稳压器输出的稳定电压计算同前,但最小输入输出压差增加了0.7 V,而输出电流则可以从很小值开始至最大值。图(b)所示电路是采用外接PNP型功率三极管,这时输出电流一般大于100 mA,因为外接的PNP型功率管与稳压器内部的调整管构成等效的NPN型管。此时,稳压器输出的稳定电压计算同前。图中20Ω电阻是当PNP型管截止时,供给W611工作电流的通路。当W611正集成稳压器扩大电流应用时,C1、C2、C4、C5这几个输入、输出滤波电容应尽可能选用得大一些,以减小电源电压波动的影响。图中C1为680 μF,C4为220μF。
射频工程师养成培训教程套装,助您快速成为一名优秀射频工程师...
天线设计工程师培训课程套装,资深专家授课,让天线设计不再难...
上一篇:由W117/W217/W317构成的扩展输出电流的应用电路
下一篇:由W1511Y构成的低电压大电流输出的应用电路
射频和天线工程师培训课程详情>>

