- 易迪拓培训,专注于微波、射频、天线设计工程师的培养
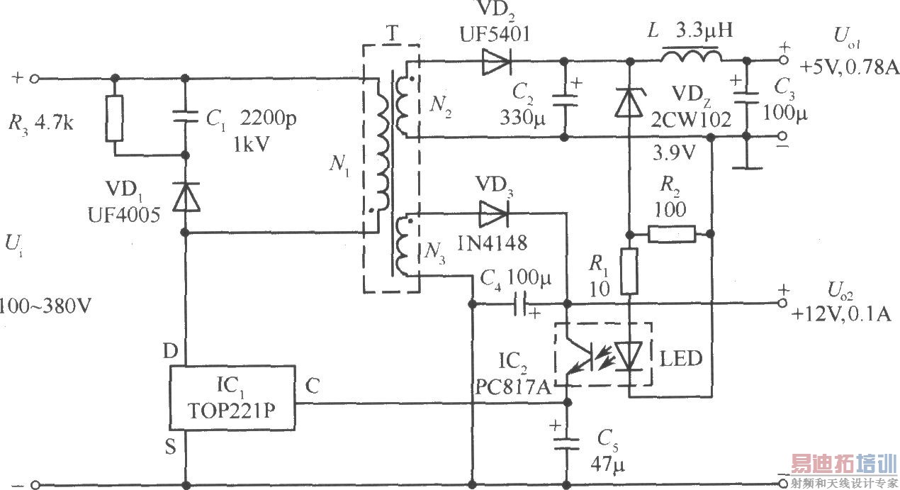
TOP221P构成的 5V、 12V双路输出4W反激式开关稳压电源电路
录入:edatop.com 点击:

由TOP221P构成的 5V、 12V双路输出4W反激式开关稳压电源电路如图所示。电路中使用TOP221P(IC1)、光耦合器PC817A(IC2)各一片。该电路能在主电源断电后继续供电,确保仪器设备中的CPU及实时日历时钟芯片内部RAM中的数据不致丢失,亦可使遥控端口的工作状态维持一段时间。输入端接直流电压Ui。Ui值应视交流输入电压u的变化范围(如85~245V)而定。T为高频变压器,Nl为初级线圈,N2是次级线圈(亦称输出线圈),N3为反馈线圈。图上的黑圆点代表各线圈的同名端,亦称同相端。隔离式 5V输出专为需要掉电保护的电路供电,而非隔离式十12V输出可给主电源的PWM控制器等供电,使之处于待机状态;一旦来电,主电源立即转入正常工作状态。
射频工程师养成培训教程套装,助您快速成为一名优秀射频工程师...
射频和天线工程师培训课程详情>>

