- 易迪拓培训,专注于微波、射频、天线设计工程师的培养
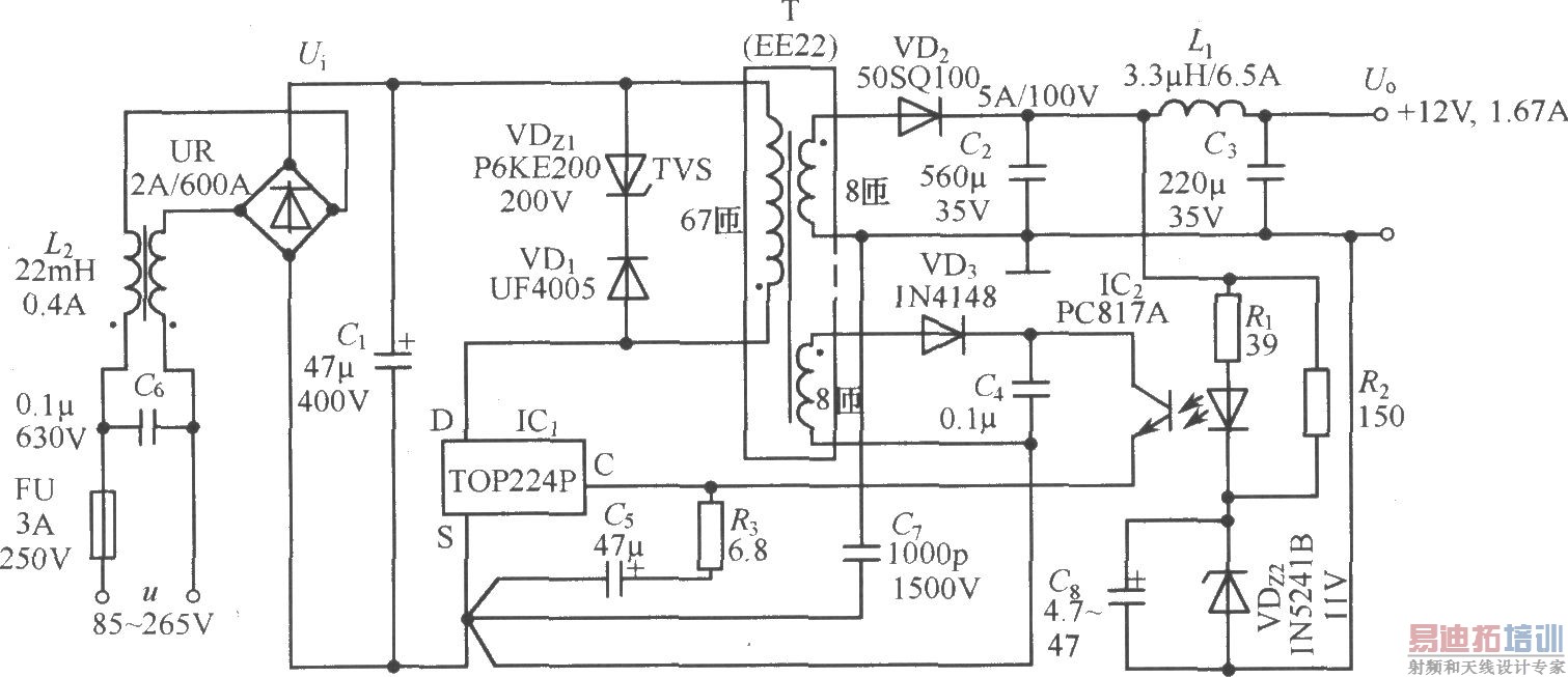
TOP224P构成的 12V、20W开关直流稳压电源电路
录入:edatop.com 点击:

由TOP224P构成的 12V、20W开关直流稳压电源电路如图所示。电路中使用两片集成电路:TOP224P型三端单片开关电源(IC1),PC817A型线性光耦合器(IC2)。交流电源经过UR和Cl整流滤波后产生直流高压Ui,给高频变压器T的一次绕组供电。VDz1和VD1能将漏感产生的尖峰电压钳位到安全值,并能衰减振铃电压。VDz1采用反向击穿电压为200V的P6KE200型瞬态电压抑制器,VDl选用1A/600V的UF4005型超快恢复二极管。二次绕组电压通过V砬、C2、L1和C3整流滤波,获得12V输出电压Uo。Uo值是由VDz2稳定电压Uz2、光耦中LED的正向压降UF、R1上的压降这三者之和来设定的。改变高频变压器的匝数比和VDz2的稳压值,还可获得其他输出电压值。R2和VDz2五还为12V输出提供一个假负载,用以提高轻载时的负载调整率。反馈绕组电压经VD3和C4整流滤波后,供给TOP224P所需偏压。由R2和VDz2来调节控制端电流,通过改变输出占空比达到稳压目的。共模扼流圈L2能减小由一次绕组接D端的高压开关波形所产生的共模泄漏电流。C7为保护电容,用于滤掉由一次、二次绕组耦合电容引起的干扰。C6可减小由一次绕组电流的基波与谐波所产生的差模泄漏电流。C5不仅能滤除加在控制端上的尖峰电流,而且决定自启动频率,它还与R1、R3一起对控制回路进行补偿。
本电源主要技术指标如下:
交流输人电压范围:u=85~265V;
输入电网频率:fL1=47~440Hz;
输出电压(Io=1.67A):Uo=12V;
最大输出电流:IOM=1.67A;
连续输出功率:Po=20W(TA=25℃,或15W(TA=50℃);
电压调整率:η=78%;
输出纹波电压的最大值:±60mV;
工作温度范围:TA=0~50℃。
射频工程师养成培训教程套装,助您快速成为一名优秀射频工程师...
天线设计工程师培训课程套装,资深专家授课,让天线设计不再难...
上一篇:TOP221P构成的
5V、
12V双路输出4W反激式开关稳压电源电路
下一篇:TOP100Y构成的
5V、1A输出的反激式直流开关稳压电源电路
射频和天线工程师培训课程详情>>

