- 易迪拓培训,专注于微波、射频、天线设计工程师的培养
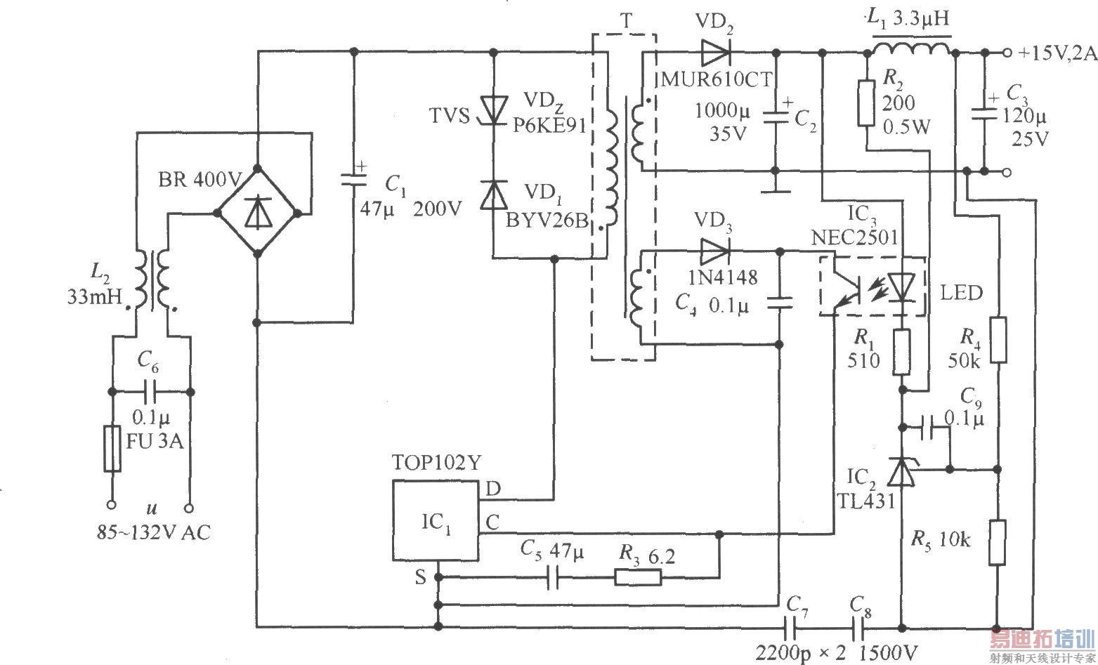
TOP102Y构成的 15V、2A开关直流稳压电源电路
录入:edatop.com 点击:

由TOP102Y构成的 15V、2A开关直流稳压电源电路如图所示。其特点是利用2.5V可调式精密并联稳压器 TL431 来代替稳压管,对输出电压进行自动精细调节。欲获得其他标称输出电压,可通过改变R4、R5的分压比来实现。TL431的稳压值就由R4、R5设定。C9可改善TL431的增益线性度,使之工作更加稳定。Rl除作LED的限流电阻之外,还决定高频回路的增益。C6、C8为安全电容,能够滤除因初、次级耦合电容而产生的共模干扰。
射频工程师养成培训教程套装,助您快速成为一名优秀射频工程师...
天线设计工程师培训课程套装,资深专家授课,让天线设计不再难...
上一篇:TOP100Y构成的
5V、1A输出的反激式直流开关稳压电源电路
下一篇:WS157构成的
5V、1.6A精密开关稳压电源电路
射频和天线工程师培训课程详情>>

