- 易迪拓培训,专注于微波、射频、天线设计工程师的培养
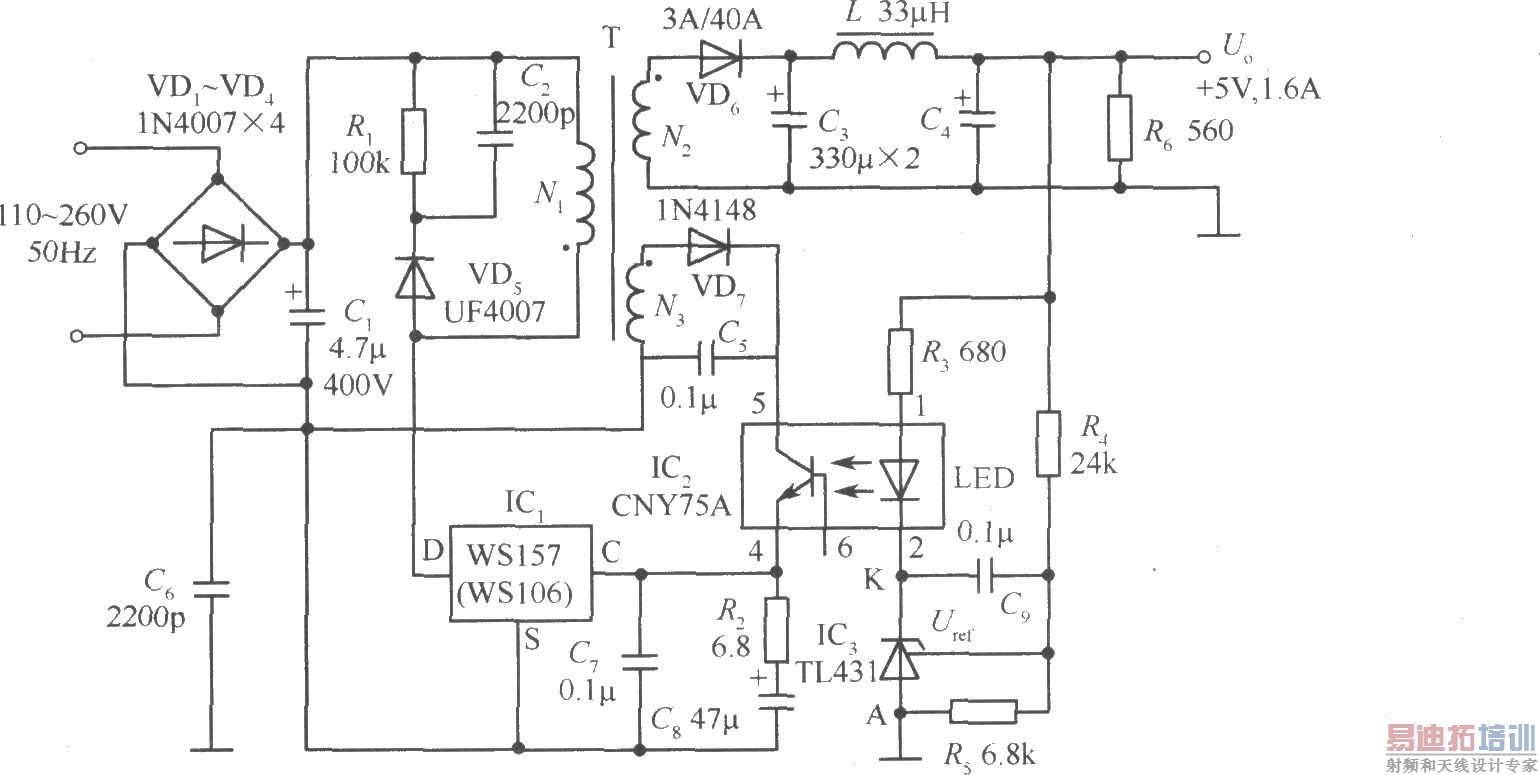
WS157构成的 5V、1.6A精密开关稳压电源电路
录入:edatop.com 点击:

如图所示,该电路中增加了光耦合器(CNY75A)和可调式精密并联稳压器(TL431)。R3为限流电阻,R4和R5为取样电阻。当Uo变化时,取样电压就与TL431内部的2.5V基准电压进行比较,使K端电位发生变化,改变CNY75A中发射管(LED)的工作电流及发光强度,再经过光耦去调节WS157的控制端电流,即可对占空比进行精细调节,实现精密稳压的目的。CNY75A还起到电气隔离作用。实测该开关电源的Sv<0.1%,SI=0.78%。
射频工程师养成培训教程套装,助您快速成为一名优秀射频工程师...
天线设计工程师培训课程套装,资深专家授课,让天线设计不再难...
上一篇:TOP102Y构成的
15V、2A开关直流稳压电源电路
下一篇:开关集成稳压器L4970A/L4975A/L4977A(L4972A/L4974A)的典型应用电路
射频和天线工程师培训课程详情>>

