- 易迪拓培训,专注于微波、射频、天线设计工程师的培养
基于结温保护的LED驱动设计
随着LED外延材料、芯片工艺及封装技术的进步,LED的发光效率不断提高,这使得LED光源代替传统光源成为可能。理论上说,LED具有寿命长、效率高等优点,但在一些实际应用中却给人留下了光衰大、寿命短的印象,这大大影响了半导体照明的普及和推广。究其原因,主要是LED的驱动电源问题。
LED寿命长、效率高是有前提的,即适宜的工作条件。其中影响寿命和发光效率的主要因素是LED的工作结温。从主流LED厂家提供的测试数据表明,LED的发光效率与结温几乎成反比,寿命随着结温升高近乎以指数规律降低。因此,将结温控制在一定范围是确保LED寿命和发光效率的关键。而将结温控制在一定范围的手段除散热措施外,将结温纳入驱动电源的控制参数是十分必要的。文中探讨了LED结温的测量方法,提出了通过单片机实时测量LED光源的结温,在结温超出设定值时生成PWM信号调整电源的输出功率。文中给出了采用LM3404与PIC12F675组成的基于结温保护的电源原理图和单片机程序框图。试验表明,基于结温保护的LED驱动,可使LED灯具可靠性有效提高。
1 LED结温的检测
LED的结温是指PN结的温度,实际测量LED的结温比较困难,但是可以根据LED的温度特性间接测量。
LED的伏安特性和普通的二极管相似。用于白光照明的蓝光LED典型的伏安特性如图1所示。

图1 LED的伏安特性
LED的伏安特性和其它二极管一样具有负温度系数的特点,即在结温升高时I/V曲线出现左移现象,如下图所示。

图2 伏安特性的温度特性
一般LED的结温每升高1°C ,I/V曲线会向左平移1.5~4mV,假如所加的电压为恒定,那么显然电流会增加,电流增加只会使它的结温升得更高,甚至导致恶性循环。所以,目前LED驱动电源一般设计为恒流供电。
根据I/V曲线随结温升高左移的规律,在恒流供电的情况下,测量LED的正向电压就可以推算LED结温。
在实际应用中,往往不需要确定LED结温的特别精确的数值,此时可以用试验的方法确定整体灯具LED光源结温的估算数值。以一个12W筒灯为例,光源部分由4并6串中功率LED组成,其电路连接形式如下:

图3 LED光源电路连接图
确定正向电压与结温的关系的试验步骤为:1)将光源置入恒温箱中;2)设置恒温箱的温度;3)待恒温箱内温度充分平衡稳定后,在光源两端接入恒流源;4)迅速测量光源的正向电压并记录;5)重复上述步骤1)~(4),恒温箱温度由低到高,测得多点数据。
按上述步骤,对12W筒灯光源进行三次测量,数据如下:

表1 LED正向压降与结温的测量数据
由表1可以看出,测量数据的一致性和规律性很明显。
因测试时间较短,可以将测量时恒温箱设置温度近似等于LED光源的结温。在600mA恒流的情况下,通过数学方法不难得出光源模块正向电压与结温的关系。利用Excel工具,以温度为X轴,平均值为Y轴,生成(X,Y)散点图,选择线性回归分析类型则可生成如下趋势图和公式。

图4 Excel生成的趋势图
由此可见,一个由4并6串中功率LED组成的光源,在600mA恒流驱动时其正向电压与结温的关系为:
Vf = -0.0207Tj+ 20.332 (1)
Tj= 982.22-48.31Vf (2)
式中Vf为LED光源的正向压降,Tj为结温。需要注意的是,不同厂家不同规格的LED产品虽然都符合上述趋势,但具体数据却有一定的差异,因此更换厂家后规格型号需重新试验。
2 LM3404介绍
随着LED照明应用的发展,国内外厂家推出了很多用于驱动LED的器件。其中美国国家半导体公司推出的LM3404及系列产品就是一款非常适用于中小功率LED光源的恒流驱动芯片。
LM3404内置MOS开关管,最大输出电流1A,效率高达95%.这款芯片采用8引脚SOIC封装,其中的一条引脚可以利用脉宽调制(PWM)输入信号控制LED的光亮度。
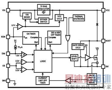
此外,这款芯片可以利用低至0.2V的反馈电压提供电流检测功能。输入电压6~42V,其内部电路结构如图5所示。

图5 LM3404内部电路结构图
引脚定义:
SW:内部MOS管输出端,一般需外接一个电感和一个肖特基二极管;
BOOT:内部MOS管启动引脚,一般用一个10nF电容与SW端相连;
DIM:PWM调光输入端,通过输入不同占空比的PWM信号,可调整输出的平均功率;
GND:接地端;
CS:反馈引脚,用于设置恒流值;
RON:在线控制端,该引脚接地可使芯片停止工作并处于低功耗状态;
VCC:供电引脚,该端由芯片内部提供一个7V电压,应用时接一个滤波电容到地;
VIN:输入端,电压范围6~42V,对于LM3404H范围为6~75V.
LM3404应用十分简单,一个用LM3404的典型应用如图6所示。

图6 LM3404典型应用电路图
图中,Rsns为取样电阻,可根据设计恒流值确定;Ron一般选用100k左右的电阻;可决定开关频率;L1为输出电感,可根据设计纹波及开关频率等参数确定。
[p] 3 基于结温保护的LED电源设计
基于结温保护的LED驱动电路关键在于结温检测和如何保护。根据上述结温与LED正向电压的关系,测量LED光源的正向电压即可确定结温,但一般LED恒流驱动电路的纹波较大,为避免误保护,检测电路必须要对测量值进行滤波。另一方面,当结温超过设定值时的保护措施,如能使光源降低功率工作,整个灯具降级运行,是较为合理的方案。采用带模拟输入的低功耗的单片机,可以对检测数据进行数字滤波,并通过PWM输出控制驱动调节LED光源功率,可简化检测电路和控制电路的设计。
Microchip公司PIC12F675具有可编程的4通道模拟量输入、10位分辨率模数转换的低功耗在线可编程的单片机,其内置看门狗、4MHz振荡器、128字节EEPROM,单字节指令系统,8脚封装。是一款简单实用的、性价比较高的单片机。将LED光源的正向电压经取样后接入PIC12F675的模拟输入端,经AD转换、去除粗大误差、取多个数据的均值作为结温判断依据,输出PWM信号对恒流驱动芯片进行控制,以达到调节输出功率的效果。
此外,根据测量值还可以进行开路判断,从而也简化了开路保护电路。
仍以光源部分由4并6串中功率LED芯片组成的筒灯为例,设计恒流值为600mA,结温保护点为80℃左右,根据式(1)得出其光源电压保护点为18.68V,即光源两端的电压低于18.68V时,LED结温会超过80℃,此时驱动应采取保护措施。由LM3404和PIC12F675组成的基于结温保护的LED电源电路原理图如图7所示。

图7 基于结温保护的LED电源电原理图
原理图中,CX1、L1、L2组成输入EMC滤波电路,经AC/DC转换输出24V直流,如为电池供电的应急照明、太阳能照明、及车载照明等应用时,则该部分省略。R1、LM3404、C4、D1、L3、R7组成典型的恒流驱动电路,对于4并6串的LED中功率芯片组成的光源模块,取样电阻为0.39Ω。R2、R3、R4与LM431组成稳压电路,为PIC12F675提供稳定的5V电源和内部AD转换的电压基准。
LM3404的输出经R5、R6分压后输入PIC12F675的模拟端口AN2,PIC12F675经内部AD转换、计算获取LED光源的正向电压,根据设定值程序产生PWM信号,通过GP4引脚接入LM3404的DIM端对其输出功率进行调整。
PIC12F675初始设置GP4输出高电平,如测得LED正向电压在合理范围内,则维持高电平输出使LM3404正常工作;如LED正向电压逐渐变低并低于设定值18.68V,则在GP4引脚输出PWM信号,其占空比可依次降低,直至LED正向电压低于设定值。当测得LED正向电压很高时可判定输出开路, PIC12F675可输出低电平关闭LM3404的输出。
需要指出的是,输出电压取样包含了用于LM3404恒流控制的电流取样电压约0.23V,在PIC12F675的计算程序中应予以调整。
PIC12F675的程序框图见图8.

图8 单片机程序框图
4 结语
对于由4并6串中功率LED组成的12W筒灯,在采用上述驱动方案的试验中,人为向散热外壳吹热风或光源与散热外壳接触脱离时,LED光源将迅速变暗,光源基板温度随之下降,有效地保护了光源本身。当使灯具恢复正常状态后,LED光源亮度也很快恢复正常。
实际应用中,结温超出设定值的原因很多,如恶劣的环境、散热器接触问题、或在强制风冷条件下的风机停转等。结温升高将导致LED光源的正向电压下降,特别在光源由多个LED串联的情况下,下降幅度十分明显。
通过检测LED光源正向电压的方法,间接测量结温,并应用单片机调节LED光源的功率,可大大提高整体灯具的可靠性和寿命。此外,基于结温保护的LED电源由于利用单片机进行控制,很容易扩展其它功能。如作为路灯,可通过编程使后半夜降低功率运行,从而进一步节能和延长灯具寿命;加入其它传感器,可实现按需照明;加入远程通讯模块,可以使灯具组成智能控制网络等等。
相关阅读:
最实用的LED驱动设计的18个经典案例分析,原理,电路,方案,验证,一网打尽
射频工程师养成培训教程套装,助您快速成为一名优秀射频工程师...
天线设计工程师培训课程套装,资深专家授课,让天线设计不再难...
上一篇:负电压DC/DC开关电源的设计
下一篇:有声验电器的制作

