- 易迪拓培训,专注于微波、射频、天线设计工程师的培养
通信电源监控系统模拟量采集模块的设计
录入:edatop.com 点击:
1 引言
通信电源通常被称为通信系统的心脏,其工作不正常,将会造成通信系统故障,甚至导致整个系统瘫痪。美国APC公司的一项调查结果表明,大约有75%以上的通信系统故障都是由于电源设备故障或者是电源设备不符和技术条件而引起的。同时随着通信电源向小型化、模块化发展、供电方式由集中供电向分散供电转变,以往的人工监控模式难以适应,从而使得可靠性更加难以保障。为此,我们研制了一套本地用通信电源监控系统,该系统采用模块化、通用化设计,从而具有较高商业价值和研究意义。
按照模块化的要求,系统共分为微处理器及外设模块、模拟量采集模块、开关量采集模块、控制量输出模块、人机接口模块、声光报警模块、通信模块以及辅助电源模块。在本地用通信电源监控系统中,模拟量采集模块设计得好坏将直接影响上位机乃至整个监控系统的性能。本文详细介绍了这套具有两级集散式系统结构的本地用通信电源集中监控系统中模拟量采集模块的设计。
2 模拟量采集模块的设计
模拟量采集模块的设计主要包括信号预调理电路设计、量程在线转换电路设计以及模数转换主电路的设计。
2.1信号预调理电路
信号预调理电路的作用在于将不同范围的电压、电流信号转换为模拟开关和模数转换器所要求范围的电压信号。针对不同的信号必须采用相应的预调理电路,图1(a)~(d)分别给出了交流电压、电流与直流电压、电流信号的预调理电路。

其中交流电压、电流信号调理部分均采用了电流型的互感器,被测的电压信号通过PT和CT后转变为毫安级的小电流信号,由取样电阻和滤波电路转换成相应的电压后送入A/D转换器。直流电压的调理电路采用了带负反馈的光隔放大电路,主要由两个普通光耦、两个运放以及外围阻容元件实现。两个光耦中,一个用作输出,另一个用作反馈以补偿发光二极管时间、温度特性的非线性。直流电流的调理采用了霍尔传感器,同时为了调整方便,将霍尔传感器的输出经过电阻分压以后,通过两级反向放大后送入A/D转换器。
2.2量程在线转换电路
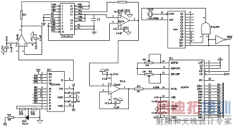
在通信电源监控系统中,由于所要处理的信号十分复杂,电平高低相差很大。因此,如何实现测量量程的在线转换,一直是人们所关注的问题。通常的转换方法是采用程控增益放大器,或者是多路输入的形式,这必然以增加电路的复杂性和降低可靠性作为代价。本系统中采用了数字电位计X9241来实现测量量程的在线转换。XICOR公司的X9241内部集成了四个非易失性 E2POT。其中每一个E2POT包含有63个电阻单元,一个滑动端计数寄存器(WCR)和四个可以由用户读出和写入的8位数据寄存器。滑动端计数寄存器的内容用来控制滑动端在电阻阵列中的位置,并且可以和数据寄存器之间进行双向的数据传输。其具体的通信规约和时序可参见参考文献[1]。
由于本系统所采用的主处理器MC68332没有I2C接口部件,与X9241的互联很不方便。但是通过时序分析发现,可以通过通用I/O总线和一个定时器来模拟I2C总线的功能,即采用处理器的两根口线分别作为SDA和SCL总线,通过内部定时器产生所需要的时钟。具体电路连接电路如图2所示。
从理论上讲,利用数字电位计可以实现任意量程的转换。但由于模数转换器精度的限制以及通信电源监控系统高实时性的要求,选取过多的转换点反而会收到事倍功半的效果。通过试验发现,只需要1:1,1:2,1:5,1:10,1:20,和1:50六种量程就可以保证输入信号在模数转换器的2/3量程附近,因此,在这里巧妙的利用了滑动端计数寄存器和数据寄存器之间的双向数据传输功能,实现上述六种量程在线转换。具体的实现方法是:在两个E2POT的R0中存储值为01H,由于上电复位时滑动端计数寄存器会自动装入R0中的值,因此初始化时,放大器为一跟随器,当需要测量微弱电流时,根据初次采集得到的值,与事先设定的参考值进行比较,选择合适的量程进行放大后重新采集。从第六章的实验结果可以看出,在采用这一技术之后,数据采集的精度有了较大的提高。但同时在试验中也发现,这一电路有时会在输出端产生振荡,造成输出波形失真,解决方法是在放大器输入和反馈端串联两个电阻,增加其到输入端的衰减通道。
2.3模数转换主电路
在模数转换部分,根据系统采样精度和速度的要求,我们采用了AD公司的高速模数转换ADS774。它是一种采用CMOS技术的低功耗、高采样速度的12 位模数转换器,从模拟量输入到转换结束的时间为8.5us,采样频率可达117kHz,而且具有内部的采样和保持电路,其自身就是一个完备的数据采集系统。ADS774的具体工作时序和工作原理可参见文献[1],在此不再赘述。模数转换的主电路如图3所示。
通信电源通常被称为通信系统的心脏,其工作不正常,将会造成通信系统故障,甚至导致整个系统瘫痪。美国APC公司的一项调查结果表明,大约有75%以上的通信系统故障都是由于电源设备故障或者是电源设备不符和技术条件而引起的。同时随着通信电源向小型化、模块化发展、供电方式由集中供电向分散供电转变,以往的人工监控模式难以适应,从而使得可靠性更加难以保障。为此,我们研制了一套本地用通信电源监控系统,该系统采用模块化、通用化设计,从而具有较高商业价值和研究意义。
按照模块化的要求,系统共分为微处理器及外设模块、模拟量采集模块、开关量采集模块、控制量输出模块、人机接口模块、声光报警模块、通信模块以及辅助电源模块。在本地用通信电源监控系统中,模拟量采集模块设计得好坏将直接影响上位机乃至整个监控系统的性能。本文详细介绍了这套具有两级集散式系统结构的本地用通信电源集中监控系统中模拟量采集模块的设计。
2 模拟量采集模块的设计
模拟量采集模块的设计主要包括信号预调理电路设计、量程在线转换电路设计以及模数转换主电路的设计。
2.1信号预调理电路
信号预调理电路的作用在于将不同范围的电压、电流信号转换为模拟开关和模数转换器所要求范围的电压信号。针对不同的信号必须采用相应的预调理电路,图1(a)~(d)分别给出了交流电压、电流与直流电压、电流信号的预调理电路。

其中交流电压、电流信号调理部分均采用了电流型的互感器,被测的电压信号通过PT和CT后转变为毫安级的小电流信号,由取样电阻和滤波电路转换成相应的电压后送入A/D转换器。直流电压的调理电路采用了带负反馈的光隔放大电路,主要由两个普通光耦、两个运放以及外围阻容元件实现。两个光耦中,一个用作输出,另一个用作反馈以补偿发光二极管时间、温度特性的非线性。直流电流的调理采用了霍尔传感器,同时为了调整方便,将霍尔传感器的输出经过电阻分压以后,通过两级反向放大后送入A/D转换器。
2.2量程在线转换电路
在通信电源监控系统中,由于所要处理的信号十分复杂,电平高低相差很大。因此,如何实现测量量程的在线转换,一直是人们所关注的问题。通常的转换方法是采用程控增益放大器,或者是多路输入的形式,这必然以增加电路的复杂性和降低可靠性作为代价。本系统中采用了数字电位计X9241来实现测量量程的在线转换。XICOR公司的X9241内部集成了四个非易失性 E2POT。其中每一个E2POT包含有63个电阻单元,一个滑动端计数寄存器(WCR)和四个可以由用户读出和写入的8位数据寄存器。滑动端计数寄存器的内容用来控制滑动端在电阻阵列中的位置,并且可以和数据寄存器之间进行双向的数据传输。其具体的通信规约和时序可参见参考文献[1]。
由于本系统所采用的主处理器MC68332没有I2C接口部件,与X9241的互联很不方便。但是通过时序分析发现,可以通过通用I/O总线和一个定时器来模拟I2C总线的功能,即采用处理器的两根口线分别作为SDA和SCL总线,通过内部定时器产生所需要的时钟。具体电路连接电路如图2所示。
![]() |
| 图2 测量量程在线转换电路 |
从理论上讲,利用数字电位计可以实现任意量程的转换。但由于模数转换器精度的限制以及通信电源监控系统高实时性的要求,选取过多的转换点反而会收到事倍功半的效果。通过试验发现,只需要1:1,1:2,1:5,1:10,1:20,和1:50六种量程就可以保证输入信号在模数转换器的2/3量程附近,因此,在这里巧妙的利用了滑动端计数寄存器和数据寄存器之间的双向数据传输功能,实现上述六种量程在线转换。具体的实现方法是:在两个E2POT的R0中存储值为01H,由于上电复位时滑动端计数寄存器会自动装入R0中的值,因此初始化时,放大器为一跟随器,当需要测量微弱电流时,根据初次采集得到的值,与事先设定的参考值进行比较,选择合适的量程进行放大后重新采集。从第六章的实验结果可以看出,在采用这一技术之后,数据采集的精度有了较大的提高。但同时在试验中也发现,这一电路有时会在输出端产生振荡,造成输出波形失真,解决方法是在放大器输入和反馈端串联两个电阻,增加其到输入端的衰减通道。
2.3模数转换主电路
在模数转换部分,根据系统采样精度和速度的要求,我们采用了AD公司的高速模数转换ADS774。它是一种采用CMOS技术的低功耗、高采样速度的12 位模数转换器,从模拟量输入到转换结束的时间为8.5us,采样频率可达117kHz,而且具有内部的采样和保持电路,其自身就是一个完备的数据采集系统。ADS774的具体工作时序和工作原理可参见文献[1],在此不再赘述。模数转换的主电路如图3所示。
![]() 图3 模数转换的主电路 系统采用了硬件直接控制模数转换器转换频率的策略,其目的是为了确保同步采样的精确实现,同时为实时多任务操作系统的实现提供时间基准。其实现过程如下:首先由1.8432MHz的钟振提供精确的方波信号,该方波信号经过CD4040计数器后输出两路分频信号,一路为Q12输出,另一路为Q11输出。然后将这两路信号相与后的输出接至CD4040的复位端,从而在CD4040的Q12引脚即可得到一个3072分频的矩形波(占空比为1/2),将其作为模数转换器的控制频率,同时送入单片机的外部中断。最后输出的 信号频率为1.8432×106÷3072=600Hz,即周期为1.667ms,对于工频信号来说,等效于每个周期采样12个点。 模数转换电路的工作过程如下:由采样频率控制电路产生的600Hz矩形波信号被送至模数转换器的 脚,由它来精确控制A/D转换器的工作频率。主处理器通过检测ADS774的STATUS的电平来判断模数转换是否结束,当STATUS输出低电平时,表明正在进行转换,当STATUS输出高电平时,表明转换过程已经结束,可以读取数据。 3 实验结果及结论 以直流电压和直流电流信号测试结果为例,给出测试结果如表1、2所示。
参考文献: [1] 陈汝全.电子技术常用器件应用手册[J].北京:机械工业出版社,2001. [2] YDN023—1996.通信电源和空调集中监控系统技术要求及通信协议[S]. [3] 刘希禹.通信电源与空调及环境集中监控系统[M].北京:人民邮电出版社,1999. 射频工程师养成培训教程套装,助您快速成为一名优秀射频工程师... 天线设计工程师培训课程套装,资深专家授课,让天线设计不再难...
上一篇:浅谈阀控式铅酸蓄电池的修复技术 射频和天线工程师培训课程详情>>
|




