由于拥有较高的效率和较高的功率密度,开关电源在现代电子系统中的使用越来越普及。特别是随着控制芯片的应用,开关电源的电路设计得到了极大的简化,往往只需要在脉宽调制(PWM)控制芯片的基础上再加一些外围器件即可组成开关电源,这更加促进了开关电源的设计和发展。从种类来看,开关电源主要包括交流-直流(AC-DC)转换器和直流-直流(DC-DC)转换器两大类型。前者是将输入为50/60 Hz的交流电经过整流、滤波等步骤将其转换为直流电压,后者广泛用于对系统中的直流电源进行转换和分配。
根据拓扑结构的不同,DC-DC转换器包括降压(Buck)、升压(Boost)、降压-升压(Buck-Boost)、反激(Flyback)、正激(Forward)、推挽(Push-Pull)、半桥(HB)和全桥(FB)等不同类型。不同类型DC-DC转换器的特点各不相同,并且往往有着不同的适用领域。例如,降压、升压和降压-升压转换器非常适合于无需电气隔离的低压控制应用,而反激式转换器则非常适合多输出、高电压的电源应用,这些应用中使用的离线式开关电源工作在110 V/220 V主电源,并通过使用变压器来取代滤波电感从而实现电气隔离。
对于离线式开关电源而言,低成本是它的一个重要目标。对于其中所用的PWM控制器而言,设计人员可以选择不同的架构,如固定频率(FF)和准谐振(QR)等。对于前者而言,它的开关频率固定,其轻载能效和满载能效都处于正常范围,工作模式方面可以是连续导电模式(CCM)或非连续导电模式(DCM)。对于后者而言,它的开关频率可变,其满载能效最佳,但在轻载时则由于谷底跳变问题(噪声),它的工作模式是边界导电模式(BCM,亦称临界导电模式,CRM)。在变压器尺寸方面,固定开关频率架构属于正常,而准谐振架构则较大;但准谐振架构的电磁干扰较小,而固定开关频率架构则较大。对于这两种架构而言,都面临着相同的问题,就是必须提升在更宽输入负载范围下的能效,并改善待机能效。
除了这两种架构,固定导通时间(FON)架构近年来越来越多地受到业界瞩目。在这种架构下,峰值电流保持恒定,且可由用户选择;而开关频率则会变化(改变关闭时间),以提供所需的输出功率,它在频率最高时提供的输出功率也就最大。FON的工作原理如图1所示。
 图1:固定导通时间(FON)架构的工作原理。 与固定开关频率架构一样,固定导通时间架构也支持CCM和DCM这两种工作模式。它在这两种模式下的输出功率计算公式如下图所示。如上所述,峰值电流Ipeak通过控制器来保持恒定,开关频率Fsw则由反馈回路进行控制,而要适应不同的输出功率需求,开关频率会发生变化来满足图2中的等式。在缺少回路控制(短路,启动)时,开关频率会被钳位。  | | 图2:FON控制器在不同工作模式下的输出功率计算。 | 在满载条件下,开关频率则会增加,直至其碰到时序电容Ct钳位。而在轻载条件下,峰值电流减小,开关频率下降,这就限制了可听噪声的问题。在轻载时,由于开关频率的下降,与开关频率相关的损耗,如功率MOSFET输出电容Coss和门电荷损耗以及泄漏感抗损耗也会减少。这样一来,开关电源在轻载条件下的能效也会提高。因此,我们也可以得出结论,固定导通时间(FON)控制器可大幅提高开关电源在轻载条件下的能效。图3对不同PWM控制器架构进行了比较。  | | 图3:反激开关电源中PWM控制器所涉及的不同控制器架构比较。 | 瞄准低功率反激开关电源应用的NCP1351固定导通时间控制器
NCP1351是安森美半导体近期推出的一款高性能固定峰值电流(准固定导通时间)、可变关闭时间PWM控制器,瞄准低功率反激式开关电源应用,典型的终端产品应用包括辅助电源、打印机、游戏机、低成本适配器和离线电池充电器等对成本非常敏感的应用。
NCP1351在负载降低时会降低开关频率,使得采用NCP1351的电源能够提供卓越的空载能耗,并在其它负载条件下优化电源能效。当开关频率下降时,峰值电流会逐渐下降到最大峰值电流的大约30%,因此可防止变压器发生机械共振,从而大幅消除了出现可听噪声的风险,同时还能维持良好的待机功率性能。
NCP1351包括A、B、C和D等四个不同版本。NCP1351外围可调节的定时器能够持续监测反馈活动,并在出现短路或过载的条件下保护电源。一旦定时器逾时,NCP1351会停止开关,其中A版本会保持在闩锁状态,而B版本则会尝试重启。C版本和D版本则包含双过流保护极限跳变点(trip point),从而允许在打印机等会出现大瞬态功率现象的应用使用这种控制器。当确认出现故障时,C版本会进行闩锁而D版本则会自动恢复。
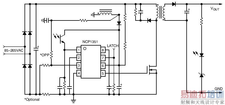
NCP1351的内部结构体现了优化的安排,它具有非常低的启动电流, 而启动电流在设计低待机功率电源时是一项基础参数。NCP1351的负电流感测技术可将控制器工作时的开关噪声影响降到最小,并可供用户选择流经电流感测电阻的最大峰值电压。因此,它的功率耗散可针对具体应用来优化。此外,降压输入纹波功能可确保自然的频率拖尾,使得电磁干扰(EMI)信号变得更平滑。 |  图4:NCP1351的典型应用电路图。 图4显示的是NCP1351的典型应用电路图。NCP1351包含8个引脚,如图所示。其中,1号引脚是FB引脚,在此引脚注入电流,降低频率;2号引脚是时序电容Ct引脚,负责在没有反馈电流时设定最大开关频率;3号引脚Cs负责检测初级端电流;4号引脚为接地引脚;5号DRV引脚驱动脉冲至功率MOSFET;6号引脚是Vcc引脚,为控制器提供最高可达28 V的电压;7号引脚为闩锁引脚,在此引脚高于5 V的正电压完全闩锁控制器;8号引脚为定时器引脚,设定故障确认前的持续时间。
基于NCP1351的GreenPointTM 40 W打印机电源参考设计
如上所述,NCP1351控制器非常适合打印机电源等应用。安森美半导体针对NCP1351提供了丰富的设计资源,包括《40瓦打印机电源设计AND8278》、《50瓦适配器电源设计AND8263》、《12瓦适配器电源设计》、《使用PWM开关技术建模》等应用笔记,以及"40瓦额定/80瓦峰值功率打印机电路板"和"57瓦适配器电路板"等评估板。安森美半导体还提供GreenPointTM 40 W打印机电源参考设计。此外,安森美半导体还提供一些设计和开发工具,如NCP1351电感计算数据表,以及Spice模型(PSPICE和ISPICE)等仿真工具。
本文接下来具体就NCP1351在40 W打印机电源中的应用设计展开探讨,分析打印机电源当今所面临的要求,以及NCP1351如何满足这些要求。
众所周知,随着全球变暖成为一项日常话题以及石油价格的窜升,全世界都开始明白当前的能源使用方式不利于可持续发展。世界各地围绕着不同领域(如外部电源、家用电器等)涌现了许多倡议行动。由于应用面非常广泛且消耗的电量巨大,打印机自然而然地成为政府机构想要涉足的一个领域,以此提高电源的能效。这些倡议项目及组织非常之多,分布在日本、韩国、德国、欧洲和美国等地。在所在的标准倡议机构中,"能源之星(Energy Star)"是其中一个相当活跃的机构,该机构已经就影印设备规范展开工作。符合能源之星要求的打印机应可在一段时间的不工作状态后自动进入低功率的"休眠"模式。根据独立打印机处理纸张尺寸和色彩能力的不同,还有着不同的"能源之星"规范要求。将打印机很大一部分时间保持在低功率的休眠模式不仅能够节省电能,更可使打印设备工作时的温度更低,且耐用时间更长。"能源之星"针对打印机等相关设备的1.0版规范已于2007年4月1日实施,第二阶段的规范则将在2009年4月1日实施。
但问题在于,现有的打印机电源适配器很少能够满足当前这些轻载条件下的能效要求和空载条件下的待机能耗要求,这还不说更的严格要求正在涌现。此外,打印机电源适配器的总成本也必须极低,因为这是一个高度竞争的市场。因此,满足这些能效和能耗要求,同时还维持打印机电源适配器的可靠性和性能水准就成为一项挑战。  图5:基于NCP1351C的安森美半导体40 W GreenPointTM打印机电源参考设计。 幸运的是,采用NCP1351C控制器可以满足上述挑战。受益于它的固定峰值电流/可变关闭时间架构,采用NCP1351C的电源适配器在从额定负载到轻载条件(包括不同的打印机休眠模式)下都拥有较高的能效,并拥有极低的空载能耗。它在提供瞬态峰值功率的同时还提供多种有效的保护功能,如闩锁过载、短路和过压保护等。此外,与当前高水准的打印机电源适配器相比,NCP1351C所具有的独特架构还使得采用它设计的打印机电源适配器所用的高压输入电容低1/3,从而在提供相同性能条件下节省了方案成本和尺寸。图5显示的是基于NCP1351C的安森美半导体40 W GreenPointTM打印机电源参考设计。该参考设计的规范如下所示:
输入电压:通用输入85 Vac至265 Vac,47-63 Hz 电源输出电压: 32 V / 1 A 16 V / 0.625 A 峰值功率: 80 W (32 V / 2.5 A和16 V / 0 A ) 持续40 ms 62 W (32 V / 1.94 A和16 V / 0 A) 持续400 ms 能效要求: 满载(40 W)时> 80 % 休眠模式(2 W和4 W)> 70 % 空载条件下输入功率Pin < 0.3 W  | | 图6:基于NCP1351C的安森美半导体40 W GreenPointTM打印机电源参考设计在不同输出功率条件下的能效。 | [总结]:在反激式开关电源中,PWM控制器存在着不同的架构,如固定开关频率和准谐振等;这两种架构各有其特点,但它们都需要提升在更宽功率范围下的能效,特别是轻载条件下的能效;而在这方面,固定导通时间(FON)架构则有着其独特的优势。安森美半导体的NCP1351就是一款高性能的电流模式PWM控制器,它基于固定峰值电流(准固定导通时间)、可变关闭时间技术,在负载降低时能降低开关频率,从而使得采用NCP1351的电源能够提供卓越的空载能耗,并在轻载条件下提供更高的能效,非常适合于辅助电源、打印机、游戏机、低成本适配器和离线电池充电器等对成本非常敏感的终端产品应用。安森美半导体更针对NCP1351提供丰富的设计资源,其中包括高能效的40 W GreenPointTM打印机电源适配器参考设计,帮助客户满足日渐严苛的能效规范要求,缩短产品开发时间,并加快产品上市进程。
射频工程师养成培训教程套装,助您快速成为一名优秀射频工程师...
天线设计工程师培训课程套装,资深专家授课,让天线设计不再难...
上一篇:便携式可控硅充电器
下一篇:锂离子电池容量计算之电压法
射频工程师养成培训课程套装,专家授课,让您快速成为一名优秀的射频工程师【More..】
网站地图
| | |