- 易迪拓培训,专注于微波、射频、天线设计工程师的培养
如何实现标准汽车产品的标准化
半导体产业过去多年来一直与军工和航空产业关系密切。军事与政府项目加快了技术的发展,快速提高了元件的质量及可靠性。多年来,政府始终通过国防后勤局 (DLA)、Columbus 国防供应中心 (DSCC) 等部门以及有关元件计划的陆海军联合项目 (JNA) 密切关注着军火商的活动。上述政府机构通过一系列严格的绝对规范指导着半导体制造商的工作,元件设计、构建或工艺处理上发生的任何变动都要获得有关部门的批准。有关规范详细制定了产品达标与监管细节,并在实施前交由有关政府部门批准,而且相关细节不允许有任何变动。
上个世纪 80 年代,国防部 (DOD) 认识到商业领域对技术的推动力量日益强大,现有的体系已经难以继续发挥作用。此外,再加上设备复杂性大幅提高,通常重复性较高的合格认证的成本也逐渐提高,这些都促成了合格制造商名单 (QML) 计划的实施。根据 QML 计划,DSCC 对有关制造商进行了认证,确认其能够对集成电路 (IC) 等元件的设计、认证以及制造的质量与可靠性进行管理。QML 集成电路制造商采用现有的一系列规范作为设计、工艺处理与达标的指南。但是,其工作的重点则由确认产品是否符合规范转移到了产品性能上。DSCC 及 DoD 允许 QML 制造商的技术评审委员会 (TRB) 确定需要哪些达标规范与检验手段来保证最终产品的质量以及可靠性。这样,标准的现有元件就可用来替换客户规范,而且仍能向客户确保产品满足应用需求。
就环境而言,当今的汽车电子产业非常类似于 10 年前的军用电子设备产业。客户的特定要求逐渐增多,成为业界标准的补充。客户规范就是规则,而不再是例外的要求,而且一家汽车客户常常针对某种厂商设备拥有不只一种设计。现有基础设施发挥的作用不仅仅是解决一般问题以及改善供应商关系,在制定及管理有关文件方面发挥着更重要的作用。
汽车客户通常对应用或操作有着具体的要求,这些要求反映在客户的印刷材料及一般规范中。设备规范通常不能完全与 IC 供应商的标准产品相匹配,因此需要双方展开技术对话来修订印刷材料。达标标准通常根据 AEC Q-100 制定。最终得到的达标报告(常称作生产件批准程序,即 PPAP)要求由客户在生产前批准。上述程序常常造成采购工作无谓的复杂化,有些标准的、现成的汽车产品已经满足了应用性能要求,其订货到出货时间又很短,因此对这些产品而言上述情况就更加复杂。
客户达标规范与控制在一定环境下(如针对安全性特别重要的应用而言)得到保证,以实现汽车工业的目标:最高的质量与可靠性以及最低的成本,与此同时,整个产业都应坚持制造商合格规范的原则。
标准的现成解决方案
德州仪器 (TI) 在 QML 与汽车供应商经验的基础上定义了其标准的产品系列,以满足汽车客户购买现成解决方案的需求。该产品系列结合了满足最佳商业行为的达标规范以及作为指导原则的 AEC Q-100。这使其既能对客户的需求做出快速响应,又能保证推出的产品满足高标准汽车应用的质量及可靠性要求。同时,汽车客户必须与选定的供应商结成合作伙伴关系,以最大程度减少不必要的达标认证,并应在对供应商专业知识及客户需求理解的基础上接受供应商的达标规范。
质量体系
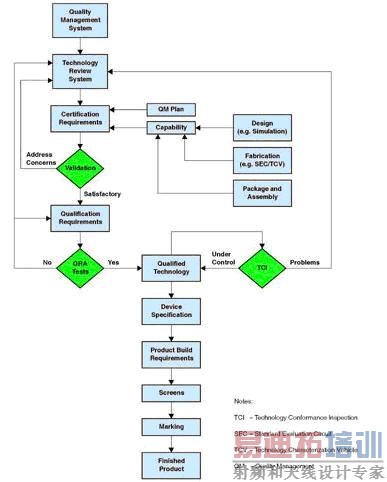
为了获得成功,IC 供应商必须建立起质量体系,确保其充分认识到客户需求,并在整个企业组织内部详细表述客户需求。标准组织较早以前就认识到图 1 所示的层级系统 (hierarchical system) 是最佳的。应存在一份顶级文件,即质量体系手册,以明确广泛的要求。这通常称作"做什么"规范。这种顶级质量文件接着推动下一级规范及标准,这些规范与标准涵盖所有商业行为,涉及从设计、晶圆制造、组装、测试、质量达标到客户支持等产品开发过程中的所有方面。这些通常称作"怎样做"的规范。作为质量系统内部的制衡部分,熟悉汽车客户要求的成员必须在全部门团队中占据常任职位并管理规范体系。这样我们就能保证质量体系与规范可持续满足汽车客户的要求。

质量与可靠性
汽车客户向供应商提出满足具体性能要求的强制性规范。为了保证特定器件或器件系列满足客户的需求,企业组织与负责运营方(包括器件设计、晶圆制造、组装/测试以及应用工程设计)必须建立起密切联系。
为了保证器件在扩展的温度范围以及各种汽车环境中使用有关技术时都能表现出最佳的质量与可靠性,我们需要在以下领域进行额外的评估:
在最高建议操作条件下对目标封装进行半导体可靠性及电迁移检查;
在不同温度下检测电气特性;
确定在扩展温度范围内的封装材料集性能(如某些铸模化合物不适于在扩展温度范围内工作)。
应该进行不同层次的质量达标及可靠性检测。任何新工艺或器件技术都应进行广泛的达标认证,现有工艺或技术经调整后除采用类似的达标规范外还应满足特定的设备要求。如图 2 所示。

经过最初的认证后还应进行各种质量及可靠性检测。在晶圆制造厂,我们应进行晶圆级可靠性检测,以保证晶圆厂的工艺完全在控制之中,并能根据晶圆制造规范进行生产。
我们应在组装现场进行与封装相关的测试,以确保组装工艺在控制之中,并能制造出性能可靠的器件。此外还应定期进行外在故障率 (EFR) 及内在故障率 (IFR) 寿命测试检测。
客户支持
即便购买标准器件,汽车客户也可能要求额外的支持。不管汽车设备是经过修改后要求客户批准的还是标准的现成解决方案,我们对汽车客户的服务承诺都是一样的。汽车客户可就标准产品获得以下支持:
产品选择
应用支持
提前 180 天的工艺变动通知
更长的产品寿命终止采购支持
接到故障设备后 24 小时内确认客户设备故障
确认产品问题后 24 小时内抑制问题恶化
明确问题根本原因并视情况采取校正行动(8D 模式)
汽车 FA 支持
归纳总结
通过与选定的供应商建立起合作伙伴关系,以及在任何可能的条件下采用标准的现成元件,汽车客户可降低成本并加快产品的交付进程。由于可依赖供应商提供满足客户需求的标准的现成解决方案,我们能够缩短内部设计周期。
S. Richard Biddle
德州仪器公司
射频工程师养成培训教程套装,助您快速成为一名优秀射频工程师...
天线设计工程师培训课程套装,资深专家授课,让天线设计不再难...
上一篇:在整个设计流程仔细规划如何控制IC的功耗
下一篇:嵌入式NVM提高电源管理的灵活性

