- 易迪拓培训,专注于微波、射频、天线设计工程师的培养
基于ISL911x高度集成升降压电源电路设计
Intersil公司的ISL9110和ISL9112是高度集成升降压开关稳压电源,输入电压可高于或低于输出电压,并可在降压和升压模式无缝转换,输入电压1.8V-5.5V,输出电流1.2A,效率高达95%,静态电流35uA,开关频率2.5MHz,I2C接口,主要应用在单个锂电池的3.3V稳压器,智能手机和平板电脑,手持设备和POL稳压器。本文介绍了ISL9110和ISL9112主要特性, 方框图,几种典型应用电路图,以及ISL9110IRTNZ/IRT7Z/IRTAZ-EVAL1Z评估板主要特性,电路图和相应的材料清单与PCB元件布局图。
ISL9110和ISL9112主要特性:
接受输入电压高于或低于调节输出电压,自动和巴克之间的无缝过渡,提高模式,输入电压范围:1.8 v至5.5 v,输出电流:1.2,效率高:95%,35μa静态电流轻载效率最大化,2.5 mhz切换频率最小化外部组件的大小,选择Forced-PWM模式和外部同步,I2C接口(ISL9112),充分保护过流,过热和欠压,小3 mmx3mm TDFN包。
ISL9110和ISL9112应用:
规范3.3 v从一个锂离子电池,智能手机和平板电脑,手持设备,荷载点监管机构。

图2. ISL9110IRTAZ 典型应用电路图

图3. ISL9112典型应用电路图

图4. ISL9112IRTNZ 典型应用电路图
机器人技术资料,电路图及DIY设计,可参见本期Designs of week——当中国制造遇上机器人技术,设计思维请跟上!

评估板主要特性:ISL9110IRTAZ高效b调节器调节输出电压,输入额定电压1.8 v至1.8 v,电阻器可编程输出电压3.3 v,输出电流和输出电压3.3 v,2.5 mhz切换频率,跳线选择EN(启用/禁用),跳线选择模式(auto-PFM / forced-PWM),领导指标PG和蝙蝠状态输出,连接器,测试点和跳投,便于评估。

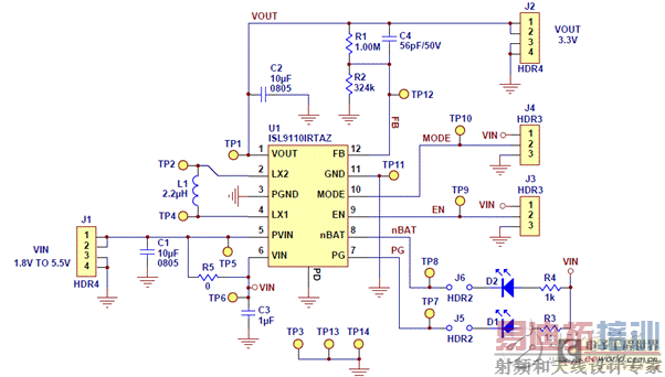
图5.ISL9110IRTAZ-EVAL1Z评估板电路图

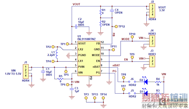
图6. ISL9110IRTNZ-EVAL1Z 评估板电路图

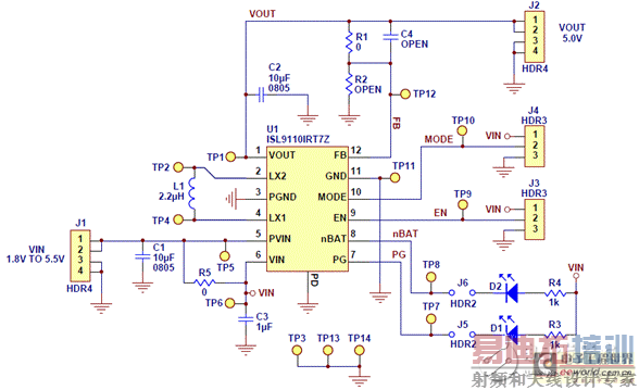
图7. ISL9110IRT7Z-EVAL1Z 评估板电路图
不稳定的电压会给设备造成致命伤害或误动作,影响生产,造成交货期延误、质量不稳定等多方面损失。同时加速设备的老化、影响使用寿命甚至烧毁配件,使业主面临需要维修的困扰或短期内就要更新设备,浪费资源;严重者甚至发生安全事故,造成不可估量的损失。Intersil公司的ISL9110和ISL9112是高度集成升降压开关稳压电源设计性能大大改善,在电源行业有很大的发展前景。
射频工程师养成培训教程套装,助您快速成为一名优秀射频工程师...

