- 易迪拓培训,专注于微波、射频、天线设计工程师的培养
20V稳压输出具5A电流限制
录入:edatop.com 点击:
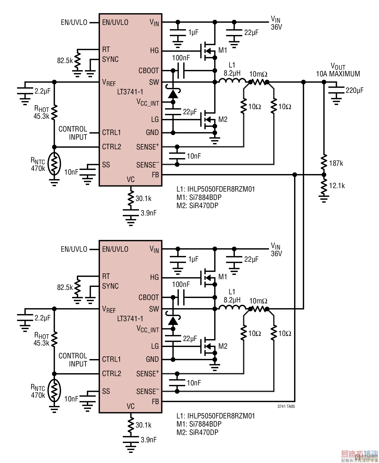
LT3741和LT3741-1是固定频率同步降压型DC/DC控制器,专为准确地调节高达20A的输出电流而设计。平均电流模式控制器将在一个0V至(VIN– 2V)的宽输出电压范围内保持电感器电流调节作用。已调电流由CTRL引脚上的一个模拟电压和一个外部检测电阻器来设定。LT3741运用了一种独特的拓扑结构,因而能够供应和吸收电流。如果不需要吸收电流或者面对的是并联应用,则可使用LT3741-1。已调电压和过压保护功能电路利用一个连接在输出端和FB引脚之间的分压器来设定。这两款器件提供了软起动功能,以在启动期间实现已调电流的逐步增加。开关频率可通过RT引脚上的一个外部电阻器或利用SYNC引脚和一个外部时钟信号在200kHz至1MHz的范围内进行设置。

射频工程师养成培训教程套装,助您快速成为一名优秀射频工程师...
天线设计工程师培训课程套装,资深专家授课,让天线设计不再难...
上一篇:18位、1.33MSPS、16通道数据采集系统
下一篇:智能充电系统电路模块设计
射频和天线工程师培训课程详情>>

