- 易迪拓培训,专注于微波、射频、天线设计工程师的培养
基于SX1230设计的ISM频段无钥匙进入( RKE) 解决方案
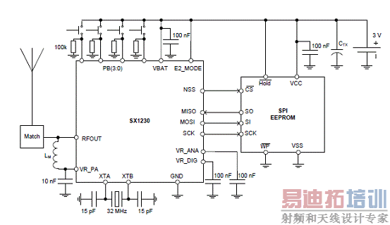
SX1230是窄带/宽带315 MHz, 434 MHz 868 MHz和915 MHz ISM频段发送器,可编程输出功率从+17 dBm 到 -18 dBm,比特速率高达600kbps,FSK, GFSK, MSK, GMSK 和OOK调制,单独使用时不需要主MCU,在1.8V-3.7V时有恒定的RF性能,低相位噪音(50kHz时为-95 dBc/Hz),主要用在无钥匙进入(RKE)系统,遥控和安全系统,语音和数据通信链接,生产过程和建筑物/家庭控制,有源RFID,AMR/AMI平台。
图3。SX1230单独应用电路图
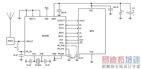
图5。SX1230和MCU接口电路图
图6。SX1230 RKE演示板接收器电路图
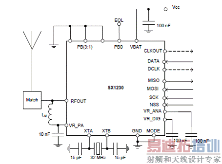
图7。434MHz频段17dBm输出功率匹配电路图
图8。315MHz频段17dBm输出功率匹配电路图
图9。915MHz频段13dBm输出功率匹配电路图
[p]
图10。868MHz频段13dBm输出功率匹配电路图
图11。315/434MHz频段13dBm输出功率匹配电路图
图12。SX1230参考设计电路
无钥匙进入系统(RKS)交钥匙参考设计
Turnkey Reference Design for Remote Keyless Entry System
A remote keyless system (RKS) is a system designed to remotely permit or deny access to premises or automobiles.
In the case of automobiles an RKS performs the functions of a standard car key without physical contact; power door systems can be locked or unlocked from several feet away or even from inside a building.
A remote keyless system can include both a remote keyless entry system (RKE) and a remote keyless ignition system (RKI).
Remote keyless systems first began appearing as an option on several American Motors vehicles in 1983. Most RKE systems operate at 315MHz in North America and Japan, and 433.92 MHz in Europe. Modern systems implement encryption to prevent car thieves from intercepting and spoofing the signal.
The functions of a remote keyless entry system are contained on a key fob or built into the ignition key handle itself. Buttons are dedicated to locking or unlocking the doors and opening the trunk (or, on sport utility vehicles and station wagons, unlock/open the rear tailgate). Some cars will also close any open windows and roof when remotely locking the car. Some remote keyless fobs also feature a red panic button which activates the car alarm as a standard feature.
Some car engines with remote keyless ignition systems can be started by the push of a button on the key fob. For offices or residences, the system can also be coupled with the security system, garage door opener or remotely activated lighting devices.
The SX1230-13RKEA433 reference design kit provides a turnkey platform for highly secure, low-power, multi-band wireless remote keyless entry (RKE) systems. This RKE kit integrates Semtech’s high-performance transmitter, tranceiver and switching regulator ICs with Microchip’s KEELOQ® code-hopping technology running on PIC® microcontrollers (MCUs). The kit helps simplify and accelerate the development of secure, high-performance and cost-effective RKE systems for vehicles, office buildings and homes, and provides a single platform that works across virtually all major frequency regulations.
The RKE reference-design hardware includes transmitter (Tx) and receiver (Rx) boards, multi-band PCB antenna and Microchip MCUs, and runs Microchip’s KEELOQ code-hopping encryption software. Confidential information is stored inside the Flash memory of the PIC microcontroller, while the KEELOQ security algorithm encrypts the information in the RF transmission packets prior to any RF transmission, unlike some existing RKE systems in the market.
The Tx board pairs Semtech’s SX1230 industrial, scientific and medical (ISM) band transmitter with Microchip’s PIC16F631 or PIC16F677 8-bit MCUs. The Rx board employs Semtech’s SX1211 or SX1212 ISM transceivers with Microchip’s PIC16F631 or PIC16F677 MCUs. The RKE reference design also uses Semtech’s SC120 switching regulator -- the world’s smallest low VIN boost converter in a 1.5x2x0.6mm package.
参考设计主要特性:
Turnkey hardware and software RKE reference design, including: ![]()
- Hardware: integrated RF ICs, multi-band PCB antenna, MCU![]()
- Software: KEELOQ code-hopping technology software
Highly secure: ![]()
- Encrypts all RF packets before sending, no plain text sent over air ![]()
- Code-hopping encryption produces unique RF transmission each time.
Saves design cost and time ![]()
- Same design supports multi-band (315, 434, 868, 915MHz) and multiple modulation formats (FSK,
OOK, ASK)
No tuning for lower production costs
Long range: programmable POUT up to +17dBm
[p]
图13。参考设计Rx和Tx板外形图
图14。无钥匙进入系统(RKS)框图
图15。无钥匙进入系统(RKS)Tx方框图
图15。无钥匙进入系统(RKS)Rx方框图
图16。无钥匙进入系统(RKS)加密系统方框图
图17。无钥匙进入系统(RKS)解密系统方框图
[p]
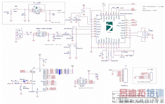
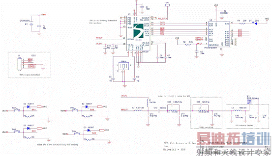
图18。无钥匙进入系统(RKS)Tx板电路图
图19。无钥匙进入系统(RKS)Rx板电路图
Tx 板材料清单(BOM):
Rx 板材料清单(BOM):
射频工程师养成培训教程套装,助您快速成为一名优秀射频工程师...

