- 易迪拓培训,专注于微波、射频、天线设计工程师的培养
基于PIC24F16KA102 XLP设计的16位MCU开发技术
PIC24F16KA102是极低16位MCU,采用改进型哈佛架构,32MHz时高达16MIPS,带4x PLL选择和多个除法选择的8MHz振荡器,17位x17位单周期硬件乘法器,32位x16位硬件除法器,16位x16位工作寄存器阵列,C编译器,运行模式的功耗低到8uA,深度睡眠模式的功耗为20nA,工作电压1.8V到 3.6V,住要用途包括RF传感器,数据采集器,温度传感器,电子门锁,测量传感器,遥控,安全传感器,智能卡和能量收获等。
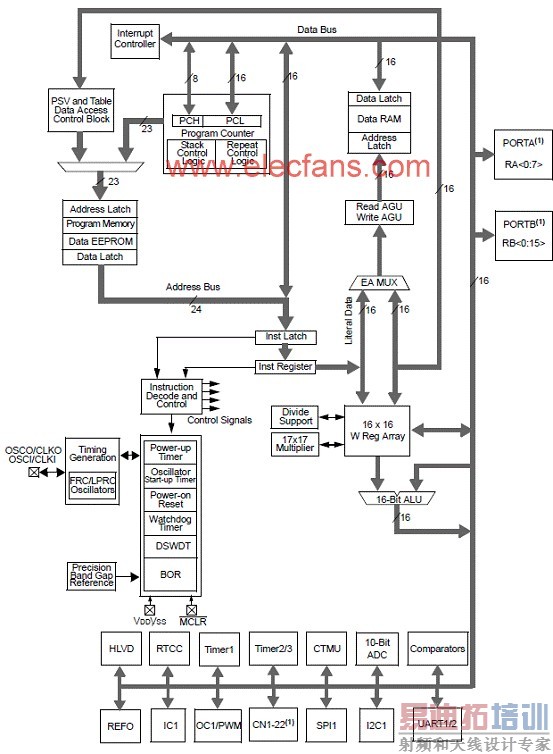
图1。PIC24F16KA102系列通用方框图
图2。PIC24F16KA102系列PIC24F CPU核方框图
XLP 16位开发套件
Microchip Technology’s XLP 16-Bit Development Board Kit provides a low-cost, highly configurable development system for Microchip’s new line of PIC24F 20 and 28-pin Extreme Low-Power (XLP) microcontrollers, including the PIC24F16KA102 and PIC24FJ64GA102 families.
The XLP 16-bit board permits users to explore and evaluate extreme low-power features, and learn low-power software and hardware techniques. Various headers are available to measure both microcontroller and component power consumption. It is flexible, supporting six different power sources over a wide voltage range. It is highly configurable, equipped with a variety of common peripheral components that can be selectively enabled. Finally, it is expandable through its modular interface, providing for the addition of advanced interfaces and connectivity methods.
As provided, the XLP 16-Bit Development Board functions as a demonstration platform on initial power-up. The included demonstration software takes a temperature measurement, datalogs information to the serial data EEPROM and displays information to a host PC via a USB connection. Additional software is provided to demonstrate low-power techniques and IC interface routines.
XLP 16位开发套件主要特性:
The XLP 16-Bit Development Board includes these features:
• Support for both 20-pin and 28-pin versions of both PIC24F J-series and K-series
Flash microcontrollers
• Accommodations for six different power source options
• Configurability for a wide range of operating voltages (1.8V to 5.5V)
• Configuration selection jumpers to disable board components
• A hardware switchable option to control power to board components with port pin
• USB connectivity
• Provisions to add RS-232 transceivers (not populated)
• Five user-defined buttons (3 capacitive touch and 2 push buttons)
• Two user-defined LEDs
• Two temperature sensors
• Potentiometer for analog input or High/Low Voltage Detect (HLVD) reference
• Built-in capability for separately measuring microcontroller and component current
Consumption
• Support for all Microchip compatible programmers and emulators
图3。XLP 16位开发套件外形图 [p]

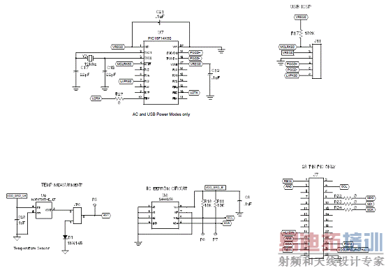
图4。XLP 16位开发板电路图(1):MCU插座和相关元件
图5。XLP 16位开发板电路图(2):USB/串行接口,EEPROM,温度传感器和28引脚接口
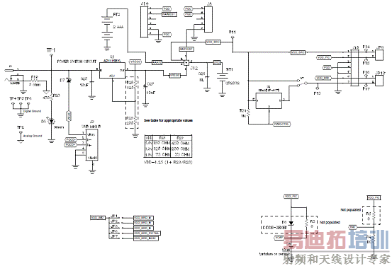
图6。XLP 16位开发板电路图(3):电源和选择器开关
图7。XLP 16位开发板电路图(4):其它电路元件
射频工程师养成培训教程套装,助您快速成为一名优秀射频工程师...
天线设计工程师培训课程套装,资深专家授课,让天线设计不再难...
上一篇:基于SC442设计的高效120个白光LED驱动技术
下一篇:DSP芯片(
TMS320C6711D)
的Flash存储器(
AM29LV400B)
的在线编程方式

