- 易迪拓培训,专注于微波、射频、天线设计工程师的培养
次级同步整流及输出均流的集成控制器
摘要:CompactPCI(简称cPCI)电源在计算机、工业和电信领域的应用已经得到了认可。cPCI电源采用了标准的工业机械结构和高性能连接技术。然而,一般的cPCI电源沿用的是传统的二极管整流技术,应用时会造成很大的功率损耗,并且限制了可用输出功率。详细介绍了一种采用同步整流技术的cPCI电源,它利用独特的次级同步整流和带有输出电流均流功能的集成控制器SC4910,使之在效率和性能方面都有了很大的提高。
关键词:次级同步整流;均流;集成控制器
1 概述
Compact PCI(简称cPCI)是由PCI工业计算机制造协会〔Industrial Computer Manufacturers Group(PICMG)〕拟定的一种开放式标准(PCI,PICMG,CompactPCI,cPCI都是工业计算机制造协会的注册商标)。cPCI电源的标准是PICMG 2.11,该标准主要定义了cPCI电源的电气和机械要求,以及电源和系统背板间的机械接口及信号接口。在机械方面,cPCI电源必须符合标准的机架尺寸,其面板与IEEE1101.10兼容。在电源设备中安装了Positronic的47管脚的标准连接器,用于输入及输出功率和信号。在电气方面,cPCI电源要符合电压和电流、输出电流均流及输出远程监测的电气性能要求。
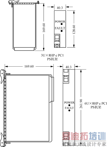
图1给出了cPCI电源的机械结构。通常,PCI系统中采用3U和6U机架。3U单元(128.6mm× 40.3mm×169.6mm)一般能提供大约200~250W的输出功率,6U单元(261.9mm×40.3mm×169.6mm)一般要提供大约400~500W的输出功率。
(a) 3U×8HPcPCIPS机架
(b) 6U×8HPcPCIPS机架
图1 cPCI电源机架尺寸
表1给出了3U和6UcPCI电源的典型电气性能标准。对于电信和网络应用,电源的输入电压通常为DC48V。对于计算机和工业应用,输入电压一般为AC110~220V。PICMG2.11没有规定每个输出的最大负载、全载和最小负载的要求;并且也没有规定一个3U电源模块要装配200W功率,一个6U电源模块要装配400W功率。3U和6U机架内的总功率主要依赖于cPCI电源的效率和PCI系统的冷却方式。当前的趋势是在3U单元内集成更大功率,尽可能减小cPCI电源在系统机架内所占空间,从而为cPCI应用线路板腾出更大空间。
表1 cPCI电源模块典型电气规格
| 3U电源模块(200W典型输出功率) | |
|---|---|
| 交流输入电压 | 90~264V(47~63Hz) |
| 直流输入电压 | 36~75V |
| V 1输出 | 5V/50mV/0~40A |
| V 2输出 | 3.3V/50mV/0~40A |
| V 3输出 | 12V/120mV/0~7A |
| V 4输出 | -12V/120mV/0~1.5A |
| 最大输出功率 | 250W(2m/s,50℃) |
| 电源输入调整率 | +/-1% |
| 负载调整率 | +/-2% |
| 远程检测电压 | 5V,3.3V,12V |
| 输出电流均流 | 5V,3.3V,12V,+/-10% |
| 过流保护 | 所有输出 |
| 过压保护 | 所有输出 |
| 瞬态响应 | 200mV/500μs,25%负载变化 |
| 工作温度 | 0~50℃ |
| 冷却 | 2m/s |
| 外壳尺寸 | 3U×8HP×160mm |
| 6U电源模块(400W典型输出功率) | |
| 交流输入电压 | 90~264V(47~63Hz) |
| 直流输入电压 | 36~75V |
| V 1输出 | 5V/50mV/0~50A |
| V 2输出 | 3.3V/50mV/0~60A |
| V 3输出 | 12V/120mV/0~12A |
| V 4输出 | -12V/120mV/0~4A |
| 最大输出功率 | 400W(2m/s,50℃) |
| 电源输入调整率 | +/-1% |
| 负载调整率 | +/-2% |
| 远程检测电压 | 5V,3.3V,12V |
| 输出电流均流 | 5V,3.3V,12V,+/-10% |
| 过流保护 | 所有输出 |
| 过压保护 | 所有输出 |
| 瞬态响应 | 200mV/500μs,25%负载变化 |
| 工作温度 | 0~50℃ |
| 冷却 | 2m/s |
| 外壳尺寸 | 6U×8HP×160mm |
[p]
2 传统cPCI电源电路
本文主要论述的是应用于电信方面的cPCI电源,其直流输入电压为+48V。
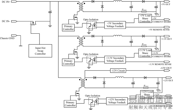
如图2所示,一个传统的cPCI电源在一个3U或6U机架内通常包括+5V、+3.3V、+12V输出的3个并行的功率变换器,而-12V输出一般从+12V功率变换器得到。功率变换器最常见的拓扑是正激式,它在150~200kHz的开关频率下运行。传统的cPCI电源在次级用续流肖特基二极管,并且用同样的肖特基二极管作为输出冗余二极管。每个功率变换器的反馈通过光耦达到输入和输出的电气隔离。另外,还需要一个专用的均流控制芯片。这样的cPCI电源的效率通常在75%左右。输出为200W的话,大约有66W的功耗;在环境温度为50℃、冷却空气流速为1~2m/s时,3U机架里的温度会大幅上升。事实上,在cPCI系统机架内,为了保证电源工作的可靠性,需要给用户提供一个类似于图3的功率下降曲线图。尽管每个功率变换器的设计是为了提供更大的电流,然而电源的总输出功率要受工作环境温度和通过电源的总气流量的限制。因此,对于3U机架在冷却空气流速为2m/s,环境温度为50℃情况下,效率为75%的最大输出功率一般不会超出200W。为了提高3U机架的输出功率,唯一的途径就是减少功耗。这只能通过同步整流技术来实现。
图2 传统cPCI电源电路原理框图
图3 功率下降曲线(气流降低造成输出功率降低)
3 次级同步整流cPCI电源
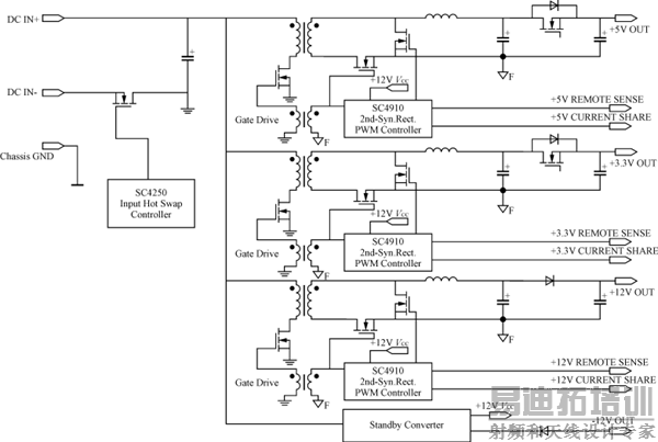
由于MOSFET的通态电阻很低,为了提高电源的效率,在许多低输出电压应用电路里都利用了同步整流技术。3U机架内传统的cPCI电源只能提供200W输出功率,如果电源的效率提高到85%~87%,理论上,在同样的机架内就可以装配400W的电源。表1列出了cPCI电源模块典型电气规格。图4给出了采用同步整流技术的cPCI电源的电路方块图。
图4 同步整流技术cPCI电源电路图
从图4可以看出,用功率MOSFET和次级同步整流控制器SC4910代替肖特基二极管,而SC4910不仅用来控制次级同步整流MOSFET,还可以通过一个栅极驱动隔离变压器来控制原级MOSFET,使控制系统实现次级同步整流以及负载均流非常简单。
每个cPCI电源都有4个接口信号:其中EN#,INH#从cPCI系统背板产生,用来开启或关闭电源;DEG#,FAIL#由cPCI电源产生,它们将向cPCI系统提供电源的工作状况。
——EN#(Enable,管脚27)最短的管脚(最后接通,最先断开),开启电源它必须接地。EN#通常通过一个上拉电阻接到+12VVcc。
——INH#(Inhibit,管脚39)关闭电源INH#信号须接地。低INH#信号优先于低EN#信号。INH#通常通过一个上拉电阻接到+12VVcc。
——DEG#(Degrade,管脚38)当电源温度处于内部过热停机温度20℃的范围内时,DEG#信号拉低。该信号由电源产生。
——FAIL#(Fail,管脚42)当电源的任何输出超出了可调范围、过压或过流时,FAIL#就会拉低。该信号也由电源产生。
只有接口信号EN#为低和INH#开路(高)时cPCI电源才会开启。表2给出了这些条件。
表2 电源工作条件
| INH# | 低 | 低 | 开路 | 开路 |
|---|---|---|---|---|
| EN# | 低 | 开路 | 低 | 开路 |
| 电源状态 | 关闭 | 关闭 | 开启 | 关闭 |
除了EN#,INH#,DEG#,FAIL#以外,每个cPCI电源面板上还有两个LED指示器。绿色LED表示当前有输入电压接通,红色LED表示电源有问题。表3列出了与EN#,INH#,DEG#,FAIL#相关的LED状态的详细描述。
表3 LED指示器状态
| 信号条件 | 模块状态 | 功率LED | 故障LED | FAIL#信号 | DEG#信号 |
|---|---|---|---|---|---|
| INH#=高,EN#=低,输入/输出正常 | 开启 | 开启 | 关闭 | 开路 | 开路 |
| INH#=高,EN#=高,输入正常 | 关闭 | 开启 | 开启 | 低 | 开路 |
| INH#=低,EN#=低,输入正常 | 关闭 | 开启 | 开启 | 低 | 开路 |
| INH#=低,EN#=高,输入正常 | 关闭 | 开启 | 开启 | 低 | 开路 |
| INH#=高,EN#=低,低AC或DC输入 | 关闭 | 关闭 | 开启 | 低 | 开路 |
| INH#=高,EN#=低,输入正常,输出过压 | 关闭 | 开启 | 开启 | 低 | 开路 |
| INH#=高,EN#=低,输入正常,输出短路/过载 | 关闭 | 开启 | 开启 | 低 | 开路 |
| INH#=高,EN#=低,输入/输出正常,内部工作温度在限制范围以内 | 开启 | 开启 | 关闭 | 开路 | 低 |
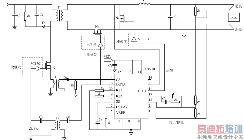
以图5的+5V变换器为例,其均流电路如图6所示。
图5 SC4910应用电路(集成次级同步整流,次级PWM控制,负载均流)
图6 SC4910电流均流电路 [p]
1)当+5V变换器的多个输出端并联时,每个+5V变换器的电流共享引脚(Ishare)也要接在一起。这使每个+5V变换器的控制芯片(SC4910)得到相同的ISHARE电压。
2)因为每个变换器都采用电流模式控制,当每个+5V变换器的 V ea相同时,它们的次级输出电感会有相同的峰值电流,所以 V ea值代表每个+5V变换器上输出电感的峰值电流。
3)如果某一个+5V变换器(变换器1)的电流大于另一个+5V变换器(变换器2)的电流,变换器1的 V ea将会大于变换器2的 V ea。此时变换器1的 V ss就会下降,从而降低它的 V ea直到它等于变换器2的 V ea。
4)如果变换器1失效,变换器2的引脚Ishare电压将会重新调整到一个新的电压以启动其正常工作并且和其它运行的变换器分配电流。
5)由于主开关峰值电流用于电流模式控制和均流控制,所以不需要用检测电阻检测次级电感平均电流。
6)由于这样的均流电路主要利用每个变换器
表4用于分析所选择的功率器件次级输出电感上的峰值电流来控制电感上的平均电流(即变换器输出电流),每个变换器输出电感值之间的误差会造成输出电流的误差。实验结果显示重载时均流误差为3%~7%。
表4 用于分析所选择的功率器件
| 非同步+冗余二极管 | 同步+冗余MOSFET | |||||
|---|---|---|---|---|---|---|
| 主 | 次 | 冗余 | 主 | 次 | 冗余 | |
| +5V变换器 | IRFP250 | IRF82CNQ030A | I82CNQ030A | IRFP250 | IRF2804 | IRF2804 |
| +3.3V变换器 | IRFP250 | IRF82CNQ030A | I82CNQ030A | IRFP250 | IRF2804 | IRF2804 |
| +12V变换器 | IRFP250 | IRF30CTQ080 | IRF32CTQ030 | IRFP250 | IRF540 | 32CTQ030 |
4 定量损耗分析
首先,对传统二极管整流cPCI电源(Non Syn)和同步整流cPCI电源(Syn.)作定量损耗分析。表4列出了二者所选择的一些功率器件。
图7,图8,图9所示为二者同为200W3U电源时的功率损耗对比图。+5V和+3.3V变换器都设计为典型40A最大负载,而+12V变换器设计为典型7A最大负载。-12V输出有很低的电流,这里不做分析。
图7 5V,40A变换器功率损耗对比图
图8 3.3V,40A变换器功率损耗对比图
图9 12V,7A变换器功率损耗对比图
从图7至图9可以看出,同步整流变换器的功率损耗比传统二极管整流变换器要低很多。
图10是200W和400W二种电源的功耗和效率的对比图。可以看出,400W的同步整流cPCI电源的功率损耗近似等于200W传统二极管整流cPCI电源的功率损耗。因此,同样是3U的机架,同步整流电源的输出功率是传统二极管整流电源输出功率的两倍。
(a) 损耗
(b) 效率
图10 200W和400W cPCI电源功耗和效率对比图
5 结语
同步整流cPCI电源能够在很大程度上降低功耗和提高效率。在相同的机架内,同步整流cPCI电源的功率是传统非同步cPCI电源功率的2倍。SC4910能比较容易地实现同步整流,并且其均流功能满足cPCI电源要求。
射频工程师养成培训教程套装,助您快速成为一名优秀射频工程师...

