- 易迪拓培训,专注于微波、射频、天线设计工程师的培养
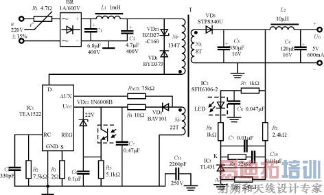
由TEA1522T构成的3W精密开关电源电路
由TEA1522T构成的3W精密开关电源电路如图2所示。当配80~276V交流电源时,最大输出功率可达7W。与图1所示电路相比主要有以下区别:

图2 由TEA1522T构成的3W精密开关电源电路
1)电路中增加了由可调式并联稳压器(TL431)和光耦合器(SFH6106-2)组成的光耦反馈式电路;
2)输出级采用两级滤波器,第一级滤波器由C3构成,第二级滤波器由L2、C4构成,亦称后置滤波器,可进一步滤除纹波电压;
3)在UCC-REG端之间并联一只反向击穿电压为22V的1N6008B型稳压管,一旦UCC>22V,可起到钳位保护作用。
一次侧的钳位保护电路由VDZ1和VD1所组成。其中,VDZ1为BZD27-C160型瞬态电压抑制器,可直接用P6KE160或者P6KE200来代替。阻塞二极管VD1实选BYD37J型600V/1.5A快恢复二极管,亦可选UF4005型600V/1A的超快恢复二极管,VD3采用STPS340U型400V/3A的肖特基二极管。SFH6106-2型光耦合器亦可用PC817A来代替。高频变压器采用EE13型磁芯,一次绕组匝数NP=134匝,其电感量LP=1.8mH。二次绕组匝数NS=8匝,反馈绕组匝数NF=22匝。
该电源具有良好的稳压性能。举例说明,当UO降低时,经过R5、R6分压后得到取样电压,与TL431内部的2.50V基准电压进行比较之后,使K点电位升高,LED的工作电流减小,再通过光耦合器使UREG升高,令TEA1522T的输出占空比增大,迫使UO升高,恢复到稳定值,从而达到了稳压的目的。RI为过流检测电阻,RAUX为退磁电阻。R7和R8是LED的限流电阻。R7还与C8构成滤波器,可滤除高频干扰。C7可适当降低误差放大器在高频端的增益,防止出现自激振荡。R9和C10用以改善误差放大器的瞬态响应。C11为安全电容,能够滤除由一次、二次绕组间分布电容产生的噪声电压。
当u=75~275V时,实测空载时的待机功耗(PD)与电源电压(u)的关系曲线如图3所示。由图3可见,PD最大不超过63mW,远低于100mW,这是TEA1520系列产品的一大特点。开关电源输出功率(PO)与开关频率(f)的关系曲线如图4所示,不难看出,在小功率输出时,开关频率随着输出功率的减小而迅速降低,这是此系列产品的另一显著特点。

图3 待机功耗与电源电压的关系曲线

图4 输出功率与开关频率的关系曲线
射频工程师养成培训教程套装,助您快速成为一名优秀射频工程师...

