- 易迪拓培训,专注于微波、射频、天线设计工程师的培养
TEA1520系列单片开关电源的应用电路及设计要点
摘要:首先介绍了TEA1520系列在简易型开关电源、精密开关电源中的应用电路,然后介绍了其设计要点。
关键词:简易型开关电源;精密开关电源;设计;退磁
Application Circuits and Design Main Points of
TEA1520 Family Single-chip Switching Power Supply
SHA Zhan-you, MA Hong-tao, WANG Yan-peng
Abstract:TEA1520 series application circuits in simple switching power supply and precise switching power supply are introduced at first,then the main points in their designs are introduced.
Keywords:Simple switching power supply; Precise switching power supply; Design; Demagnetization
1 简易型开关电源
由TEA1520系列构成的简易型开关电源电路如图1所示。

图1由TEA1520系列构成简易型开关电源的电路
为防止刚上电时输入滤波电容的充电电流过大,在交流电源输入端串联了一只负温度系数的热敏电阻R1(NTC)。BR为整流桥。由C1、L和C2构成π型滤波器。交流电源电压u经过整流滤波后获得直流高压UI,给高频变压器一次侧供电。由VDZ和VD1构成的钳位保护电路,可将漏感产生的尖峰电压衰减到安全范围内,避免损坏芯片。二次绕组电压通过VD3、C5整流滤波后,获得输出电压UO。反馈绕组电压UF分成两路:第一路经过VD2、R2、C3整流滤波后,给TEA1520提供电源电压UCC,再经过R3、R4分压后得到反馈电压UREG,加至TEA1520的脚4;另一路则通过退磁电阻RAUX接脚5。R5和C4分别为振荡电阻、振荡电容。RI是过流检测电阻,利用过流保护电路可限制漏极电流不超过极限值。C6为安全电容。
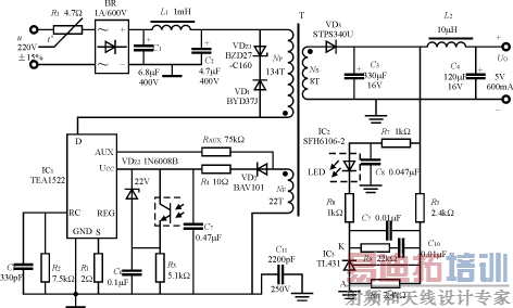
2 精密开关电源
由TEA1522T构成的3W精密开关电源电路如图2所示。当配80~276V交流电源时,最大输出功率可达7W。与图1所示电路相比主要有以下区别:

图2 由TEA1522T构成的3W精密开关电源电路
1)电路中增加了由可调式并联稳压器(TL431)和光耦合器(SFH6106-2)组成的光耦反馈式电路;
2)输出级采用两级滤波器,第一级滤波器由C3构成,第二级滤波器由L2、C4构成,亦称后置滤波器,可进一步滤除纹波电压;
3)在UCC-REG端之间并联一只反向击穿电压为22V的1N6008B型稳压管,一旦UCC>22V,可起到钳位保护作用。
一次侧的钳位保护电路由VDZ1和VD1所组成。其中,VDZ1为BZD27-C160型瞬态电压抑制器,可直接用P6KE160或者P6KE200来代替。阻塞二极管VD1实选BYD37J型600V/1.5A快恢复二极管,亦可选UF4005型600V/1A的超快恢复二极管,VD3采用STPS340U型400V/3A的肖特基二极管。SFH6106-2型光耦合器亦可用PC817A来代替。高频变压器采用EE13型磁芯,一次绕组匝数NP=134匝,其电感量LP=1.8mH。二次绕组匝数NS=8匝,反馈绕组匝数NF=22匝。
该电源具有良好的稳压性能。举例说明,当UO降低时,经过R5、R6分压后得到取样电压,与TL431内部的2.50V基准电压进行比较之后,使K点电位升高,LED的工作电流减小,再通过光耦合器使UREG升高,令TEA1522T的输出占空比增大,迫使UO升高,恢复到稳定值,从而达到了稳压的目的。RI为过流检测电阻,RAUX为退磁电阻。R7和R8是LED的限流电阻。R7还与C8构成滤波器,可滤除高频干扰。C7可适当降低误差放大器在高频端的增益,防止出现自激振荡。R9和C10用以改善误差放大器的瞬态响应。C11为安全电容,能够滤除由一次、二次绕组间分布电容产生的噪声电压。
当u=75~275V时,实测空载时的待机功耗(PD)与电源电压(u)的关系曲线如图3所示。由图3可见,PD最大不超过63mW,远低于100mW,这是TEA1520系列产品的一大特点。开关电源输出功率(PO)与开关频率(f)的关系曲线如图4所示,不难看出,在小功率输出时,开关频率随着输出功率的减小而迅速降低,这是此系列产品的另一显著特点。

图3 待机功耗与电源电压的关系曲线 [p]

图4 输出功率与开关频率的关系曲线
3 设计要点
下面介绍TEA1520系列单片开关电源的设计要点。需要指出,设计TEA1520系列时所用的公式与TOPSwitch-Ⅱ系列有所不同,原因之一是这两种芯片的特性存在差异,原因之二是在设计方法上二者有一定区别。下面以3W精密开关电源为例,介绍TEA1520系列的设计要点。
3.1 开关频率
通过选择振荡电阻与振荡电容值,即可设定开关频率,允许范围是20kHz~200kHz。取R2=7.5kΩ、C5=330pF时,开关频率f≈115kHz,可近似视为100kHz。振荡电容容量的允许范围是220~1000pF,不得小于220pF,否则电路可能不起振。如取C5=100pF时,欲设计f=200kHz,开关电源就无法正常工作。
3.2 高频变压器的设计
1)一次绕组的电感量LP
计算LP的公式为
LP=
(1)
式中:IP为一次绕组的峰值电流。
2)磁芯的选择
所选用的磁芯应能满足存储最大能量并留有一定气隙宽度的要求。但二者之间也存在着矛盾,尽管增大气隙宽度可以存储更多的能量,但泄漏电感也会随之增大,因此应做综合考虑。高频变压器所存储的最大能量(EM)由下式确定:
EM=10-6IP2LP (2)
式中:IP、LP的单位分别取mA、mH,EM的单位是mJ。
计算每边留出气隙宽度的公式为
δ=
(3)
式中:δ为磁芯每边留出的气隙宽度(单位是mm),一般取0.1~0.3mm;
SJ为磁芯有效截面积(单位是mm2);
BM为最大磁通密度(单位是mT),一般可取275mT,这样在工作时不会进入磁饱和状态。
有关高频变压器磁芯的选择,可参阅表1。磁芯型号中的三组数字,分别表示磁芯的长度、宽度和厚度(单位是mm)。所选择的磁芯应符合下述条件
EM(δ1)≤EM≤EM(δ2) (4)
表1 磁芯的选择
| 所存储的最大容量EM/mJ | 磁芯的型号 | 有效截面积SJ/mm2 | |
|---|---|---|---|
| δ1=0.1mm | δ2=0.3mm | ||
| 0.10 | 0.23 | E13/7/4 | 12.40 |
| 0.13 | 0.33 | E16/12/5 | 19.40 |
| 0.14 | 0.34 | E16/8/5 | 20.10 |
| 0.15 | 0.35 | E13/6/6 | 20.20 |
| 0.20 | 0.45 | E19/8/5 | 22.60 |
| 0.21 | 0.50 | E20/10/5 | 31.20 |
| 0.27 | 0.62 | E20/10/6 | 32.00 |
| 0.33 | 0.78 | E25/9/6 | 38.40 |
| 0.38 | 0.88 | E19/8/9 | 41.30 |
| 0.45 | 1.00 | E25/13/7 | 52.00 |
| 0.64 | 1.40 | E30/15/7 | 60.00 |
| 0.74 | 1.80 | E31/13/9 | 83.20 |
| 0.74 | 1.80 | E32/16/9 | 83.00 |
| 0.74 | 1.80 | E34/14/9 | 80.70 |
EM=10-6IP2LP=10-6×3302×1.8=0.19mJ [p]
δ=
=
=0.11mm
查表1可知,EM(δ1)=0.10mJ,EM(δ2)=0.23mJ,而算出的EM=0.19mJ,恰好在0.10~0.23mJ之间,满足式(4)的规定条件,由此证明所选磁芯是合适的。为便于加工,实际气隙宽度可取整数值0.1mm。
3)一次绕组匝数NP计算公式为
NP=
(5)
根据计算结果找出一个最接近于NP值的整数值,作为一次绕组的实际匝数。将δ=0.1mm,BM=275mT,IP=330mA,代入式(5)中,得到NP=133.2匝≈134匝。
4)二次绕组匝数NS
按下式计算NS并取整数值
NS=
·NP (6)
式中,UF3为输出整流管的正向压降。实取UO=5V,UF3=0.4V(采用肖特基二极管),n=17,NP=134匝,代入式(6)中求出NS=8.5匝,取整数值8匝。
5)反馈绕组匝数NF
当电源电压UCC确定后,可按下式计算NF值
NF=
·NS (7)
将UCC=15V,UO=5V,UF2=0.7V代入式(7)中求得,NF=22.04匝,取整数值22匝。
3.3 计算过流检测电阻RI
过流检测电阻用来限定IP值,亦即MOSFET的最大漏极电流ID(max)。RI上最大压降的典型值为URI=0.5V。RI的阻值可用下式求出
RI≤
=
(8)
当IP=330mA时,由式(8)计算出RI=1.5Ω。其最大功耗P=IPURI=0.165W,实选0.5W的电阻。
3.4 计算退磁电阻RAUX
计算退磁电阻的公式为
RAUX=0.7nUO (9)
式(9)中电阻的单位是kΩ。取UO=5V,n=NP/NS=134/8=16.75≈17,将nUO=85V代入式(9)中不难算出,RAUX=60kΩ。图2中实取75kΩ。
3.5 确定电源电压UCC
TEA1520系列的电源电压典型值约为13V,实际可取20V以下。计算公式为
UCC=
·(UO+UF2)-UF2 (10)
式中的UF2代表反馈电路中整流管VD2的正向压降。将NF=22匝,NS=8匝,UO=5V,UF2=0.7V一并代入式(10)中,得到UCC=15V。
射频工程师养成培训教程套装,助您快速成为一名优秀射频工程师...
天线设计工程师培训课程套装,资深专家授课,让天线设计不再难...
上一篇:脉冲激光电源的设计与研制
下一篇:由TEA1522T构成的3W精密开关电源电路

