- 易迪拓培训,专注于微波、射频、天线设计工程师的培养
UC3637双PWM控制器在逆变控制电路中的应用
摘要:详细介绍了UC3637的特点,工作原理,将其应用于逆变控制电路中的有关参数设计。最后给出了应用示例。应用表明这种控制电路具有简单,实用,可扩展性好,性能稳定可靠的优点。
关键词:双脉宽调制;控制电路;逆变器
Application of Dual PWM Controller UC3637 in Inverter control Circuit
ZHANG Cheng-sheng, WU Sheng-hua, XIANG Long, WU Bao-fang
Abstract:The feature and operation principle of UC3637 are described. Its application in the design of parameters of inverter-control circuit is introduced. An example of the application is given which indicates that this type of circuit possesses the advantages of simplicity, expansibility and stableness.
Keywords:Dual pulse width modulation; Control circuit; Inverter
1 引言
由于PWM控制技术具有可以同时实现变频、变压、抑制谐波的特点,所以一直是变频领域中的核心技术,其应用相当广泛。最常用、最流行的SPWM技术在CVCF电源中始终占主导地位。其基本实现方法一类是采用模拟集成电路完成正弦调制波与三角波载波的比较,产生SPWM信号;另一类是采用数字方法。随着应用的深入和集成技术的发展,已商品化的专用集成电路(ASIC)和专用单片机(8X196/MC/MD/MH)以及DSP,可以使控制电路结构简化,集成度高。由于数字法一般价格比较高,需要专用开发装置,交叉汇编,软件设计复杂,调试工作量大,这对于一些对生产成本比较敏感的产品和中小容量的变频器也是一种浪费。
本文对选用UC3637双PWM控制芯片设计变频电源控制电路的方法进行了介绍,其硬件结构既不复杂,又能得到良好的控制性能。
2 UC3637的基本特点
为后面的叙述方便,简要介绍一下UC3637的一些基本功能,这样更有益于将其正确地应用于逆变控制电路。该芯片是UNITRODE公司生产的用于直流电动机控制的双PWM控制器[1],具有其它PWM控制器不可多得的优点。
2.1 电路特点
UC3637电路特点如下:
——单电源或双电源工作,电压范围±2.5V~±20V,特别有利于双极性调制;
——双路PWM信号,图腾柱输出,供出或吸收电流能力100mA;
——逐个脉冲限流;
——内藏线性良好的恒幅三角波振荡器;
——欠压封锁;
——有温度补偿,2.5V阈值控制。
2.2 电路组成与基本功能
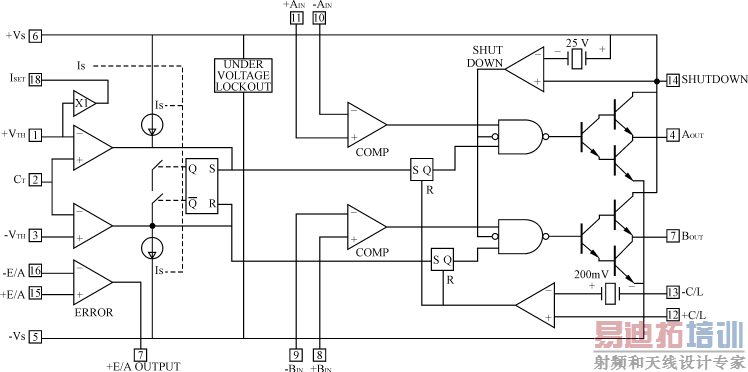
UC3637的原理框图如图1所示。其内部包含有一个三角波振荡器,误差放大器,两个PWM比较器,输出控制门,逐个脉冲限流比较器等。不同于其它(如3524/5,TL494,3520…)双PWM控制器的是,2个PWM比较器的输入端全部引到片外,误差放大器的3个 端 (2个 输 入 、1个 输 出 ) 也 是 如 此 , 这 为 灵 活 地 设 计 电 路 带 来 极 大 的 方 便 。
PWM控 制 芯 片 通 常 采 用 锯 齿 波 振 荡 器 。 当 载 波 为 锯 齿 波 时 , 输 出 波 形 会 有ωs±ω0、2ωs等 谐 波 , 而 载 波 为 三 角 波 时 则 不 存 在 这 些 谐 波[2], 并 且 是 双 沿 调 制 , 动 态 响 应 比 单 沿 调 制 快 。UC3637最 具 特 色 的 是 三 角 波 振 荡 器 , 三 角 波 产 生 电 路 如 图2所 示 。

图1 UC3637原理框图(原图,未作标准化处理)

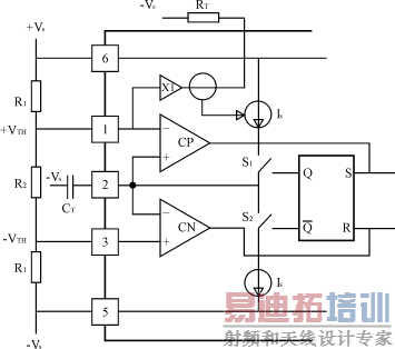
图2 恒 幅 三 角 波 产 生 电 路 ( 原 图 , 未 做 标 准 化 处 理 )
在电源+Vs和-Vs之间串接电阻R1、R2、R1组成分压电路,分压点分别为+VTH和-VTH,作为三角波正峰值和负峰值的转折(阈值)电压。CT和RT为定时电容和定时电阻。+VTH还通过内部缓冲电路与RT共同作用产生CT的恒值充电电流Is。CP,CN构成窗口比较器,当CT以恒流Is线性充电到VCT=+VTH时,CP翻转,触发器S端置1,Q为高电平,S1关断;同时S2接通,CT以Is线性放电,到VCT=-VTH时,CN翻转触发器R端复位,Q为高电平,S2关断,S1接通;则三角波新的一周开始。RT设置Is的大小,一般不大于2mA。振荡频率由RT、CT及+VTH,-VTH共同决定。由于是恒流充放电,三角波的正负斜率对称,线性优良,调节频率时三角波为恒幅。 [p]
3 设计要点
在了解了UC3637的特点,电路组成和基本功能之后,即可具体设计逆变控制电路了。以下仅介绍几个关键电路单元的设计方法。
3.1 死区时间td
逆变主电路通常有半桥、单相全桥、三相桥等几种基本形式。功率开关管的开通和关断都需要时间,所以上下桥臂之间必须留有适当的死区时间,这关系到逆变主电路的安全。UC3637的死区设置是相当灵活的,可以在很宽的范围内调整。
图3(a)为死区时间示意图,图3(b)为外围元件的连接电路。经过推导和合理的近似,各参数之间有如下关系:

(a) 死区时间示意图 
(b) 外 围 电 路 图
图3 双PWM比较器
td=t2-t1=〔(+VR/2)-(-VR/2)〕Ts/2VTH (1)
Ts=1/fs=Is/2CT〔(+VTH)-(-VTH)〕 (2)
Is=〔(+VTH)-(-VTH)〕/RT (3)
+VTH=(-Vs)+〔(+Vs)-(-Vs)〕(R2+R1)/(R1+R2+R1) (4)
-VTH=(-Vs)+〔(+Vs)-(-Vs)〕R1/(R1+R2+R1) (5)
(6)
在逆变控制设计中,有些参数是可以首先确定下来的。例如开关频率fs,桥臂的死区时间td(根据开关器件的开关特性),三角波的峰值转折电压+VTH和-VTH等。±VTH的范围应限制在±Vs2V之间。实际的±VTH可根据调制波的最大可能值而定,调制波的最大可能值可依据PID的供电状况及动态范围确定。调制波的幅值确定之后,随之可定±VTH。再依据上述各关系式,不难解出其它各参数。若对于一个逆变系统要求:Vs=±15V,td=3μs,fs=30kHz,正弦波调制信号的最大可能值Vsm=4V。
取±VTH=±4V,根据以上各式可算得CT=1.04×10-9F(取CT=1000pF),RT=38kΩ(取RT=39kΩ),VR=1.44V。当调制正弦波为零时,VR/R4≈(Vs-VR)/R3,取R4=5kΩ,则R3=47kΩ。理论计算的数值在应用中还需进行适当的修正。
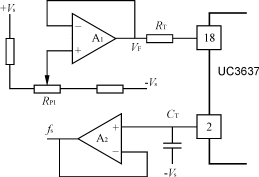
3.2 频率调节控制
作为逆变电源还要求输出频率fo在一定的范围内连续可调。比如fo=400Hz的电源在±30Hz范围内可调。如上所述,UC3637三角波振荡频率由±VTH,CT,RT决定,当±VTH确定之后,一般不再作为可调量(因为三角波作载波应当恒幅),则调节RT比较容易实现,电路如图4所示。

图4 逆 变 器 变 频 调 节 [p]

图5 输 出 电 路 调 节 电 路
A1、A2为跟随器,调节RP1即可改变输出端VF的电位,使RT两端电压发生变化,随之使由RT设定的CT充电电流Is变化,从而调节了三角波频率fs。将三角波整形后作为正弦波(调制波)存储器的读取时钟(UC3637无同步信号输出),因而逆变电源的输出频率fo随fs而变,从而实现同步调节的目的。
3.3 输出电压反馈调节
误差放大器作为电压调节器使用,它是一个独立的高速运算放大器,典型带宽为1MHz,具有低阻抗输出。误差放大(电压调节)器的补偿网络传递函数为:
HC=UO(s)/Ui(s)=[1+(R5+R7)C3s](1+R6C1s)/
R5(C1+C2)s{1+[C1C2/(C1+C2)]R6s}(1+R7C3s)
调节RP2可调节输出电压。补偿网络可以改善输出的动态特性。
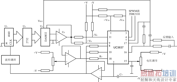
4 应用示例
一半桥逆变控制电路如图6所示。图中U1~U4为参考正弦(调制波)发生器[3],UC3637单片构成半桥正弦脉宽调制器。SPWM脉冲从管脚4,管脚7输出,经IR2110驱动半桥的上、下桥臂的功率开关。

图6 UC3637原 理 框 图 ( 原 图 , 未 作 标 准 化 处 理 )
5 结语
采用为数不多的集成电路,就可构成一个完整的逆变控制电路。控制电路简单,实用,硬件投资不高,不占用微机资源,扩展性好(可扩展到单相全桥及三相桥)。使用证明性能稳定,可靠。
射频工程师养成培训教程套装,助您快速成为一名优秀射频工程师...

