- 易迪拓培训,专注于微波、射频、天线设计工程师的培养
如何构建一个“软接触”开关
录入:edatop.com 点击:
这个项目介绍如何构建一个“软接触”开关。“柔软触感”我们的意思是,你要推一次设置设备,推动再设置关闭设备。这种交换机的工作原理,通过按下一个按钮,并与另一推闩锁状态锁存继电器释放。它正在像触发器状态。这样你可以控制电源设备使用一个按钮。该电路是围绕555定时器配置的方式,让锁存一个国家和一个行动是需要改变状态。从+5 V供电电路,并有连接器连接控制设备。我们增加了一个输出继电器,LED指示灯以及电源连接器,外部按钮和继电器触点。

示意图
示意图
以上可以看出该电路的原理图。电路切换时,按下按钮S1继电器。该电路的操作很简单。555定时器的引脚6和2时半电源电压。当输出引脚3是高,那么电容C1充电,当它的低电容放电。按下按钮时,电容电压出现在6和2脚和输出引脚的状态发生改变以及电容电压的变化。因此,当输出高电容+5 V。当我们按 下按钮,第3脚变低,电容去0V,当我们按下按钮,再输出再次变高,所以我们有切换功能。当输出为高晶体管T1导通电流和继电器,低继电器释放时被锁存。二极管D1是用来保护继电器熄灭时产生的回压晶体管。
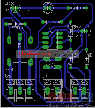
这种电路的缺点是,当我们连接电源电路继电器从事。第二个参考以下网站上可以找到解决的办法。印刷电路板

组件的布局
[p]
印刷电路板
照片
电路是在OFF状态下

按下按钮,电路进入ON状态。高功率继电器开关LED
射频工程师养成培训教程套装,助您快速成为一名优秀射频工程师...
天线设计工程师培训课程套装,资深专家授课,让天线设计不再难...
上一篇:基于CPLD和嵌入式系统的LED点阵显示
下一篇:锁存继电器的CMOS电路研究
射频和天线工程师培训课程详情>>

