哪位高手帮帮忙对下图分析一下
比较菜,希望得到您得讲解

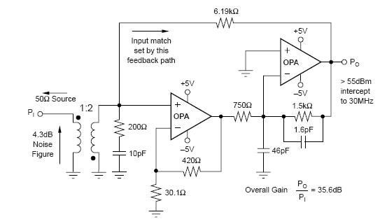
10pf电容,200 o 电阻是提供偏置的。一般来说,电容和电阻串联对某个电位来接,对于DC,电容阻抗无穷大,没有电流,电阻两端电位由变压器计算出来;对于AC,电容阻抗于频率相关。
6.19K电阻图上说的很明白,是做输入匹配用的。输入偏置的地方有对地的阻抗。
1.6pf电容和电阻组成滤波器,值是由频率特性定的。
其实6.19这个电阻组成了一个大环,这个电路有个最简单的算法
(Po-Vin)/6.19e3=Vin/(200+1/(f*10e-12)),可以得到最后的增益。
几个电容起到滤波作用,增益再分配,让运放工作合适
-------------------------------------------------------------
大侠:还有疑问,图中说的是30M时候有60倍增益,不包括变压器,后面应该有30倍:
1、电容阻抗需要加上2*Pi吧?
2、(Po-Vin)/6.19e3=Vin/(200+1/(2*Pi*f*10e-12)),如果代入30Mhz,增益也只有9.5倍
3、619K 匹配哪个?
4、1.6PF组成滤波,1/RC好像算出来挺大的
5、高手能否留个联系方式,我lujutian@sohu.com
好心人帮帮忙啊
申明:网友回复良莠不齐,仅供参考。如需专业解答,请学习本站推出的微波射频专业培训课程。
上一篇:那位好心人传一下CMOS Analog Circuit Design (Allen,Holberg-2002)second version
下一篇:请教各位高手(自激振荡)

