buck 开关电源中的电路问题


不是我不想帮你,而是我实在是不会。感觉论坛越来越不行了,我以前经常上这里求助,每次求助都只有一个或者两个人来解答。高手都跑啦。我本想过来再求助一个问题的,看见你这里这么的冷清,我也不想问了。
乐观一点吧,总有高手的,先顶上去再说啊
帮顶一下!
提供参考电压吧
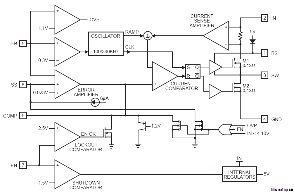
参考电压不是误差放大器那儿给的吗,而且这还是关闭比较器的输出连接到internal regulators上面啊,表示不懂
这样看不清楚,给个芯片模块图好点吧
regulator就是调节器的意思,应该是一个电压调节器.从图中看,是一个5V输出的电源.
产生一个内部5v的电压,你这个图来自datasheet,其输入电源是可变的。
哦,这样啊,感谢LS给出的解答

请问产生这个5V电压有什么用呢?
这是MPS的1482芯片
用来开启的时候把BS的电压升上去,变为VIN+5V,令导通管开启,这个是高压buck的经典原理。同时也给内部电路供电,如误差放大器,数字部分之类的
感谢指导,我还想问一下你对那个有三个输入端口的运放是怎么理解的(两个同相端,一个反相端),是两个同相端先比较之后再和反相端比较还是两个同相端的和与反相端进行比较,还是另外的,非常感谢。
没有人吗,顶一下啊
SS端是soft start端,意思SS端和VFB电压比较,充电到一定程度后,开启芯片吧
看楼上的图猜测是MPS的datasheet
这个芯片竞争很激烈,已经挣不到什么钱了,
不过学学也还是有好处
BCD抄得最稀烂的一款芯片,已经是2毛左右的单价了!
内部Regulator 给每个模块单独供电,提高PSRR。毕竟VCC进来还是要给SW MOSFET供电,dI/dt很严重,开关噪声在VCC内部走线很大。
问一下对于这种buck电路的电流检测单元一般需要如何设计,因为要求的输入范围是4.75-18V,很容易造成管子击穿,求教
呵呵,我对这方面不是很了解
說穿了就是一顆LDO,把外部電壓轉成穩定的5V,這樣內部電路就不用高壓元件(佔面積)來做。
gfgdsgsdg
buck regulator
再问一下在这个buck电路中我们需要控制power管的开关,当输入为高压时,而power管的栅端又是由驱动电路控制输出的5V电压,那power管的源端电压肯定比5V低,这样不是会造成power管上的Vds压降很大吗,希望能讲解一下哈,谢谢
8楼正解
申明:网友回复良莠不齐,仅供参考。如需专业解答,请学习本站推出的微波射频专业培训课程。
上一篇:设计了一个CT SDM
下一篇:ICMR两个仿真电路如何比较?

