电路工作原理求助
录入:edatop.com 阅读:
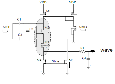
下面的电路实现一个有源检波器的功能,但是谁能具体分析一下该电路的工作原理。
或者在某个资料中看到过!
希望高手指点!先谢过!
或者在某个资料中看到过!
希望高手指点!先谢过!
seeing
对天线信号整流,天线高于wave的电压,就通过2级管和开关充电,反之开关关闭,2级管反偏,其他是直流偏置
把电阻电容的值标上去。
顶起-----
有人会吗?
小编在做UHF RFID芯片?
申明:网友回复良莠不齐,仅供参考。如需专业解答,请学习本站推出的微波射频专业培训课程。

