紧急求助:运放受干扰问题
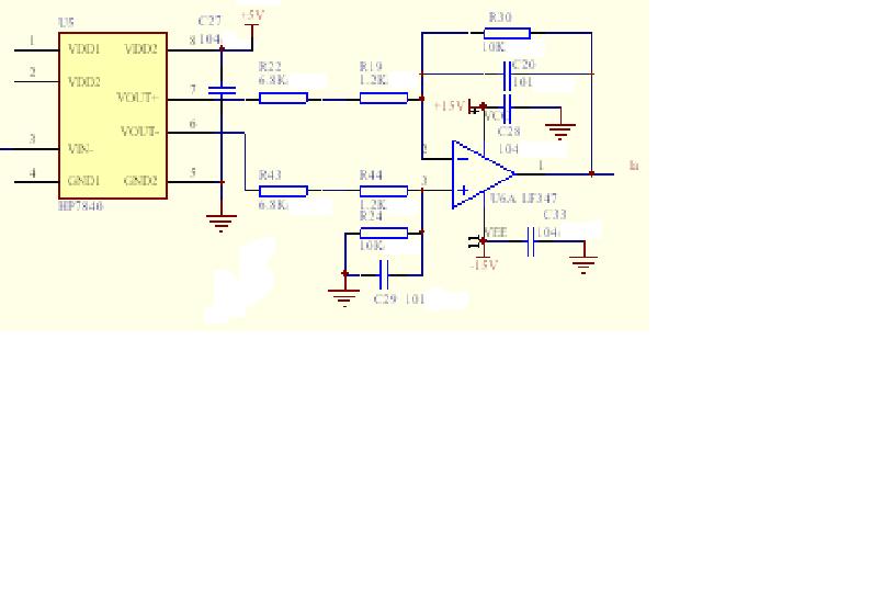
在功率逆变器电路中,用到差分电路,如图所示;由于空间限制,布板时运放电路非常靠近逆变的IGBT开关管;发现一个较难解释的现象:个别机器在上电辅助电源建立后,按逆变器运行键(即让IGBT工作),运放U6瞬间会输出一个尖峰,而此时由于逆变器无负载,电流为0,电流检测光耦U5(HP7840)输出+和输出-相对值为0,即差分电路输入为0,按理运放输出不应该有大尖峰;如果逆变器IGBT某一相不动作(把脉冲去掉),运放输出就正常,没有大尖峰;尝试将运放换为TI084I、ADI084等,问题依旧;另外的现象,等机器上电几分钟后,该现象就不再出现;但第二天刚上电头几分钟,较容易出现;把电路放入温箱,在湿度95%、温度10度时,该现象更明显,且更容易复现;
不解的地方:1、运放哪个参数易受到逆变器开关管动作的干扰;2、运放在高湿度的情况下,哪个参数更容易受到干扰;3、是运放输入端受到干扰导致输出有异常尖峰吗?4、如何消除该种干扰?这种情况下选择运放,哪些参数必须考虑的?非常期待各位大师的解答!

运放输出受干扰波形:1通道:运放输出(500mv/div);4通道:逆变器IGBT开关PWM波形
这个坛里有许多运放设计和使用高手,望大家不吝指教,谢谢!
申明:网友回复良莠不齐,仅供参考。如需专业解答,请学习本站推出的微波射频专业培训课程。
上一篇:如何由MOS管的IdVd和IdVg特性曲线得到衬底掺杂源漏掺杂等工艺参数
下一篇:asitic +++++++++++++++++++++++++++++++++++

