用差分放大器组成的比较器
录入:edatop.com 阅读:
我用一级差分一级共源放大器组成了一个运放,开环增益为4000.我想用它来做比较器构成的反向放大器不知怎么实现。
我照着模电书上连接了反馈,请问电压该怎么加,是只有直流电压 还是交直流都有呢,我两种都试过了,但是得到的电压跟反向放大器Vo=-r2/r1*vi的运算结果差别很大,连反向都没有,无论怎么加电压,输出的交流扫描都是正向的。
请问这个该怎么弄啊?
我照着模电书上连接了反馈,请问电压该怎么加,是只有直流电压 还是交直流都有呢,我两种都试过了,但是得到的电压跟反向放大器Vo=-r2/r1*vi的运算结果差别很大,连反向都没有,无论怎么加电压,输出的交流扫描都是正向的。
请问这个该怎么弄啊?
首先,你检查一下,你的正向端是否有DC偏置,之后你在负向输入端同时加入DC和AC信号。从你设计的指标来看,只要你接正确了,应该增益是没有问题的。
其次,AC出来的是只有幅度、和相位,所以你看幅度的话都是正的。你要看是否反相,看相位,如果是-180°就正确了。
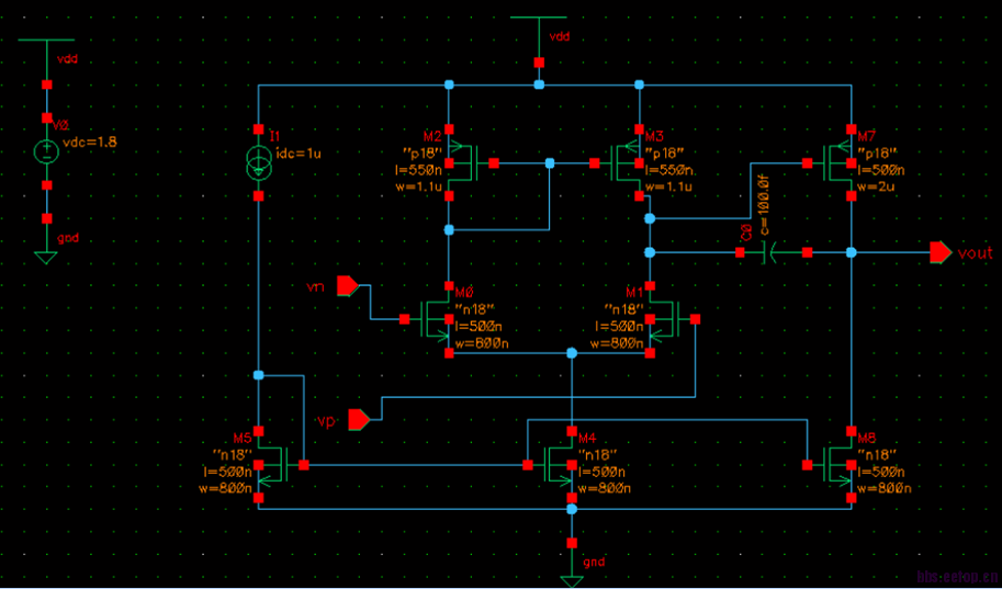
正负两端的直流偏置都有,交流我设置的是负端为1,正端没设,r2=0.5kohm,r1=1kohm,按公式计算应该交流输出是0.5v,但是差别很大。我把我的运放电路图附上。



我画了一个图,你在前面加个1F的隔直电容,再试试~还有我想问一下,你接的那个dc源是多少V?
我看了下你运放的原理图,没发现什么问题。如果还不行,你最好再检查下你接成负反馈后,你电路中各管子偏置是否正确。
正负端口的dc源我加的是0.5v.申明:网友回复良莠不齐,仅供参考。如需专业解答,请学习本站推出的微波射频专业培训课程。
上一篇:请教个关于DAC buffer的问题
下一篇:译码器,毛刺

