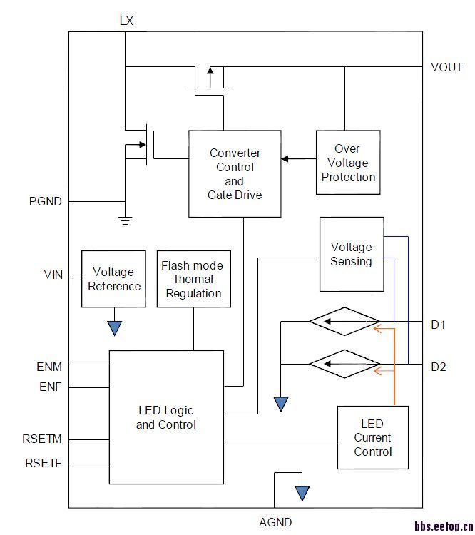
BOOST结构LED驱动流片回来测试有latch-up,求解决放方法。

电路结构图如上图类似,发生latch-up的情况是当D1或D2当中的一路开路时,VOUT上升的过程中还没有到达OVP点就被限流限制住了,因为同步整流的那对CMOS管发生了latch-up。用外接电源触发OVP可以使电路恢复正常工作,在测试过程中发现,假如在LX到地加一个大电容,也可以防止latch-up的产生。想请教各位大神有没有遇到过类似的情况,电路改版不能修改太多地方,也就是能改改金属层,不知道是否有办法仅仅通过小的改动就能阻止latch-up的发生。做过FIB,把OVP降低了,也可以防止latch-up,但这个方法并没有从根本上解决问题。
没搞过boost,但我在buck中见过类似的现象(soc
中的一个DCDC):vin pad 处在工作一段时间会latch up,若LX电压被限制住(snuber)则不会有latch up发生。这个过程是这样:lx点由于bonding wire 寄生电感导致该点会出现一个glich,这个glich可以地弹到Vin pad
而vin pad 里面的esd 结构的holding voltage 低于这个VDD+glich,导致latch up 触发。其实我这个电路可以不需要ESD,而用power mos的自保护能力的,也不会出现这个问题。
你现在这个我认为OVP降低,防止了latch up,是因为 OVP降低到你同步整流管子构成的scr结构的holding voltge 以下,防止了latch up。
你也可以提高同步整流管子的holding voltage 及加double ring(相信这个你加了),一般都是通过版图实现。也可以在电路上敏感节点加active clamp,这个要慎重考虑。
high side 的body电压要是如图上所接必定会latch up
能否解释一下
boost的high side mos衬底一般用衬底选择电路来接到电路的最高电压处,否则会有体效应导致衬底注入电流,这股电流在寄生电阻上产生住够大的压降时会触发scr,就是latch up。
我想小编不会没做衬底选择电路的,这个是最基本的常识。
所以我默认这个问题不会出现。
申明:网友回复良莠不齐,仅供参考。如需专业解答,请学习本站推出的微波射频专业培训课程。
上一篇:ADS的快捷键定义的文件在哪里?
下一篇:MC仿真与版图匹配

