零极点分析
录入:edatop.com 阅读:
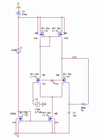
请教各位大大对下图,我做零极点分析,用的命令是.pz v(out) v3
输出的结果是 poles (rad/sec) poles ( hertz)
**********************************************************************
real imag real imag
-13.2303x 10.6770x -2.1057x 1.6993x
-13.2303x -10.6770x -2.1057x -1.6993x
-56.7901x 0. -9.0384x 0.
-89.4122x 0. -14.2304x 0.
-154.2398x 0. -24.5480x 0.
zeros (rad/sec) zeros ( hertz)
**********************************************************************
real imag real imag
-13.2303x 10.6770x -2.1057x 1.6993x
-13.2303x -10.6770x -2.1057x -1.6993x
-56.7901x 0. -9.0384x 0.
-89.4122x 0. -14.2304x 0.
-154.2398x 0. -24.5480x 0.
出现的虚部用考虑吗? 产生的零极点怎么是一样的?是不是我的接法有问题?
谢谢啦
输出的结果是 poles (rad/sec) poles ( hertz)
**********************************************************************
real imag real imag
-13.2303x 10.6770x -2.1057x 1.6993x
-13.2303x -10.6770x -2.1057x -1.6993x
-56.7901x 0. -9.0384x 0.
-89.4122x 0. -14.2304x 0.
-154.2398x 0. -24.5480x 0.
zeros (rad/sec) zeros ( hertz)
**********************************************************************
real imag real imag
-13.2303x 10.6770x -2.1057x 1.6993x
-13.2303x -10.6770x -2.1057x -1.6993x
-56.7901x 0. -9.0384x 0.
-89.4122x 0. -14.2304x 0.
-154.2398x 0. -24.5480x 0.
出现的虚部用考虑吗? 产生的零极点怎么是一样的?是不是我的接法有问题?
谢谢啦

同 wen
零极点一样的那几个都可以不用考虑。
你的数据有问题吧?
零点和极点的频率完全一样?
零极点有虚部代表电路存在共轭零极点,虚部是要考虑的,会影响电路的建立时间等参数
你接成闭环了
当然会有共厄极点了
零极点最主要的作用是用来分析电路的频率特性,系统的稳定性
申明:网友回复良莠不齐,仅供参考。如需专业解答,请学习本站推出的微波射频专业培训课程。

