首页 > 微波/射频 > RFIC设计学习交流 > 求关于 共源共栅比较器设计的相关文章

求关于 共源共栅比较器设计的相关文章

录入:edatop.com    阅读:
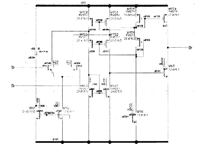
知网上搜索关键字,没找到,求大神帮忙!cmos工艺,结构类似于下图

大家帮帮忙啊。

申明:网友回复良莠不齐,仅供参考。如需专业解答,请学习本站推出的微波射频专业培训课程

上一篇:复旦与清华集成电路哪个强?
下一篇:超高温应用的IC是不是需要特殊工艺?

射频和天线工程师培训课程详情>>

  网站地图