关于PSS+PAC仿真DC DC Converter问题
录入:edatop.com 阅读:
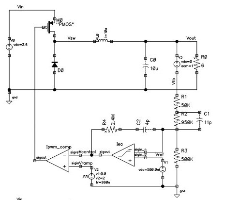
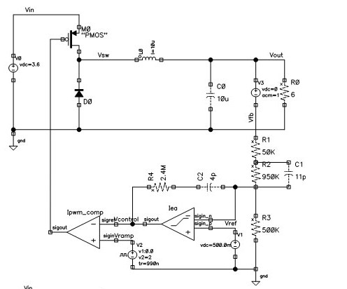
大家做SW converter的时候怎么仿真loop gain?
这样仿真对吗?
AC信号怎么加?

这样做对吗?

再不顶就沉了。
见过SIMPLIS PLECS组件还有就是cadence论坛上有人都是这样给的AC,奇怪的是,这样子仿真出来的应该是闭环响应,怎么得到开环特性的?需要做怎么样的处理?哪位做过的或者知道方法的指点一下终于出图了。
帮忙顶个
you may use a big inductor to make it AC open
……这个因为是开关电源,所以为了不影响ripple,加大电容,大电感的办法应该是不够适用的。
个人感觉电路内容应该有一个类似于iprobe的器件,而不是惯常的ac信号。曾经用过这个功能忘了怎么设置了,还请还在用的同学站出来说明一下。申明:网友回复良莠不齐,仅供参考。如需专业解答,请学习本站推出的微波射频专业培训课程。
上一篇:关于二阶Sigma-Delta调制器的反馈电压大小的确定
下一篇:关于用单片机实现delta sigma ADC数字滤波

