- 易迪拓培训,专注于微波、射频、天线设计工程师的培养
高性能模拟前端中的运算放大器设计
高速转换系统,尤其是电信领域的转换系统,允许模数转换器(ADC)输入信号为AC耦合信号(通过利用变压器、电容器或两者的组合)。但对于测试和测量行业而言,前端设计并非如此简单,这是因为除提供AC耦合能力之外,该应用领域通常要求输入信号与DC耦合。设计可提供良好脉冲响应和低失真性能(≥500MHz的DC频率)的有源前端充满挑战。本文就适用于高速数据采集的高性能ADC使用的模拟前端提供几种设计思想和建议。

图1:LMH6703频响。
使用差分放大器是将高频模拟信号与ADC的输入相连的首选方法。因此,需要选择的第一个器件就是差分输出运算放大器。选择这类器件时,主要有两个考虑因素:增益带宽积和从外部电压设置运算放大器的共模输出电压的能力。这是因为驱动ADC输入的信号放大器将共模输出电压(VCMO)设置在最适合的ADC范围内是很重要的。如果不能满足这些条件,ADC的性能会随着放大器的VCMO和ADC的最佳输入共模电压间不一致程度的增加而大幅降低。
宽带差分运算放大器的主要劣势在于其增益通常都很有限,且其增益级别也许在内部已经预设。根据应用的不同,可能需要为设计添加前置放大器,从而满足必须的增益要求。
至于前置放大器应该采用宽带运算放大器,以满足ADC的预期输入频率。对于采样速率高达1GSPS的系统而言,这等于要求过采样系统具有高达500MHz的输入带宽。

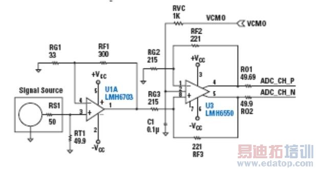
图2:二级放大器电路图。
对于与大增益(如AV=10)一起工作并能保持这样大的带宽的运算放大器而言,其等同于5GHz增益带宽积(GBW)。由于该架构固有的频响和增益之间的直接折中,大多数的电压反馈放大器都不能满足该要求。然而,电流反馈放大器在这些参数中保持较好的关系,因为其性能通常由运算放大器电路内的反馈电阻值决定。运算放大器LMH6703非常适于在增益设置为1~10的高带宽下工作。该器件可与所选的差分放大器一起使用,从而在高带宽系统(如示波器和数据采集卡)中提供额外的增益要求。该放大器的频响见图1。

图3:带有扩展AC信号性能的系统频响。
如果增益设置为10且带宽为500MHz,则由图1得到300欧姆的推荐反馈电阻(RF1)。
![]()
因此RG1(增益电阻)可选为33欧姆。图2是LMH6703和一个差分放大器一起使用的电路实例。
除了需要具有合适的DC信号通道的固定增益级别的系统,该应用还需要一个AC耦合模式。这是因为DC信号通道通常受到输入放大器所产生的增益带宽的限制。对于数据采集器件或需要很宽的输入带宽和低失真的通信通道而言,我们需要采用AC信号通道。这可将输入频率上限扩展到DC信号通道容量以外。
解决办法有很多种,选择哪种方法在很大程度上取决于最小的输入频率以及所需的高频性能。对于高频下(≥200MHz)的最高AC性能而言,平衡/非平衡变压器为实现单端-差分转换提供了解决方案,因为增加的信号失真很少。其折衷在于平衡/非平衡变压器是有损耗器件,会小幅(-1~2dB)削弱信号,并且它们的低频性能很差。通过使用单刀RF继电器来将单端输出信号从前置放大器切换到差分放大器或平衡/非平衡转换电路中,可以将平衡/非平衡耦合信号通道插入图3所示的电路中。还需要另一个单刀双掷RF继电器来将平衡/非平衡变压器和差分放大器的输出转发到ADC输入中。

图4:198 MHz正弦波(由高速差分输出运算放大器发送、由ADC08D500以500 MSPS的速率进行采样)的FFT图。
该电路很适于高端测试和测量设备。但是,对于成本敏感的应用,RF信号继电器的成本造成了系统预算的负担,特别是在需要多个通道的情况下。因此低速系统选择可用于AC耦合和DC耦合模式的差分输出运算放大器会很有利,从而去除了平衡/非平衡转换电路。特别适合于该任务的放大器开始逐渐出现,并在逐渐提高带宽和THD方面的性能。
对于8位1GSPS的转换器而言,在500MHz下能够提供-50dB THD值的、最小带宽为1GHz的差分放大器是很适合的。利用可以极大缩短前端设计时间的现成的运算放大器元件,可以从高速ADC获取较好的动态性能。在频率上限处,放大器引起的SINAD损耗不超过3~4dB。图4展示了198MHz输入信号(由宽带差分输出放大器进行缓冲,再由8位ADC以500MSPS的速率进行采样)的FFT。该图表明该放大器在该频率下具有很低的2阶和3阶谐波失真,使得ADC采集到的信号的噪声与失真数值,能与从专用AC耦合信号通道获得的性能相当。
本文小结
放大器的性能在不断得到提升,以提高带宽并降低THD。随着ADC进入GSPS范围,我们就需要能够与这些转换器接口的放大器。通过消除电路通道不仅能够降低系统成本,而且不会牺牲系统的性能,并允许设计者以较低的成本实现较高的性能,同时缩短了前端电路的设计时间。
作者:Ian King
高级系统工程师
美国国家半导体公司

