- 易迪拓培训,专注于微波、射频、天线设计工程师的培养
NFC-SIM芯片设计及非接触移动支付解决方案分析
随着3G时代的到来,未来两年内移动终端身份识别SIM卡会向三个方面发展:其一:高安全的身份识别平台;其二:非接触移动支付平台;其三:大容量多应用平台。在移动互联网进入内容为王的时代,移动支付成为一个必然的趋势,SIM卡必然随着这两个趋势的要求,向 NFC 非接触移动支付及大容量方向发展,最终会融合到一起,成为真正的多应用平台。
据深度了解,中国移动早在2006年就曾展示其“手机门票”服务,直到此次上海世博会,中国移动借此实现了该业务的大规模商业推广,从而也成为目前国内三大电信运营商中首家展开该业务的先行者。这无疑将为中国移动未来在该领域的竞争抢得先机,而以“手机门票”为代表的电子销售渠道,恰恰是未来电信运营商争夺的一个巨大市场。另外的两家电信运营商中国联通和中国电信也在积极规划并展开非接移动支付的试点工作。
国际 NFC 组织于2004年成立,目前国际手机、电信、智能卡大厂几乎都是会员,上海华虹于2007年底正式加入该组织,同年上海华虹积极展开 NFC -SIM的市场调研及概念性产品的预研工作。在非接触移动支付产业化过程中,上海华虹积极推动并参与如下标准制定以及 NFC -SIM芯片实际应用测试联调:08年下半年,上海华虹参与世博会手机票标准规范起草制度;09年2月,上海华虹牵头制定手机票测试规范及测试脚本;09年4月~5月,上海华虹非接触移动支付产品参与中国移动外系统联调测试及端到端业务功能测试。
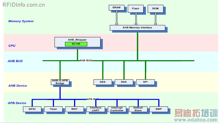
目前上海华虹已具备了高端SIM卡芯片的设计技术, 以及相关产品的研发能力,2008年中完成以ARM SC100 32位CPU为核心内嵌384KB高可靠性Flash 3G高端SIM卡产品的量产投片,同年12月产品开始批量供货,在此高端产品的设计及量产基础上,上海华虹进行了大量非接移动支付市场和技术的调研及产品定义,并于2008年底完成国内第一颗高端 NFC -SIM芯片的量产投片。图1为上海华虹设计高端 NFC -SIM的系统结构框图。

图1 NFC -SIM芯片系统架构
该芯片具有以下特点:
1) 全新的单线协议(SWP)IP设计实现,以支持最新的 NFC 移动支付架构,芯片实际测试SWP的传输速率为1.33Mbps;
2) 丰富的内部定时器,支持更高的SWP LDPU的传输速率;
3) 高安全设计;
4) 芯片在 NFC 系统馈电模式下应用的支持(低功耗设计和芯片架构设计支持);
5) 低功耗设计;
6) 采用高性能、高可靠性嵌入式Flash(384KB Flash)及大量RAM同时满足JAVA运行的资源和速度要求。
7) 为加快系统的处理响应速度,有如下设计创新:将ARM中断改为向量中断,确保中断响应时间最短;硬件支持多级中断优先级嵌套;
8) 丰富的IO接口设计:SPI、GPIO、 7816, SWP;
9) 双芯片叠片封装;
10) 复杂的软件系统支持。
实现手机移动支付,手机SIM卡需采用专门 NFC -SIM卡,在SIM卡中分出金融区域,用于银行金融应用。同时手机需要做相应的改造以支持 NFC 。持卡人获得支持 NFC 支付的手机和 NFC -SIM卡后,通过手机远程激活金融区域,下载应用程序。完成激活后,SIM卡中的金融区域即具有芯片信用卡的功能。手机 NFC 方式支付时,与芯片信用卡非接触式支付相同。手机远程支付时,采用银行提供的WAP手机银行、短信手机银行模式。

图2 近场通信芯片-UICC物理连接
支持近场通信的用户卡( NFC -SIM)通过C6管脚与近场通信芯片相连,以保证近场通信芯片与用户卡之间的通信,参见图2。非接触移动支付终端(支持 NFC -SIM手机)的硬件结构如图3所示,由近场通信模块、无线通信模块、主控制器、SIM卡模块、输出、输入、存储、外部接口组成,移动台中的近场通信模块通过单线通信协议与SIM卡之间进行通信。

图3 近场通信移动台硬件结构
SIM卡存放用户密钥,存放用户的各种近场通信应用。其中:
1、 近场通信模块:实现近场通信三种工作模式,传输应用数据至SIM卡或主控制器;
2、 无线通信模块:完成移动台的通信功能,提供数据传输信道;
3、 主控制器:控制移动台中的各种应用,控制近场通信模块工作模式的转换;
4、 SIM卡模块:对SIM卡进行管理;
5、 输出:对文字和视频进行显示,播放声音;
6、 输入:外部信息的输入;
7、 存储:存储移动台运行过程中的信息,存放用户文件;
8、 外部接口:终端与外设的交互通道;
9、 电源模块:提供电源;
10、 单线通信协议:连接移动台中的近场通信芯片与SIM卡,通过此协议可以实现SIM卡中的非接触式应用; SIM卡需要提供一个管脚支持。
SWP接口与手机终端兼容性的联合调试
1) 技术风险:由于SWP通信协议同样正处于协议的修改和完善阶段,国际 NFC 标准化组织目前所发布的适合非接移动支付芯片通信接口SWP7.6版本刚刚发布,因此在SIM卡与手机终端联合调试过程中存在一定的设计风险,由于目前提供CLF主控芯片的厂商只有Inside一家,存在SIM卡与手机之间通信上的兼容性问题以及更多的设计上不确定因素。
2) 规避风险对策:目前上海华虹研究并熟悉SWP通信协议,同时在FPGA DEMO2.0上进行协议功能以及兼容性方面的验证已经通过,上海华虹已经同中兴手机事业部联合验证开展 NFC 手机与非接移动支付芯片之间通信的功能及兼容性测试合作。同时已经在SWP的协议分析仪TC3上测试SWP模块设计的兼容性。
系统中断的快速响应与处理
1) 技术风险:芯片内中断系统设计直接影响系统的性能,对于非接移动支付芯片来说中断的优先级排队、中断的响应时间、及中断的处理速度,直接影响RTOS的运行速度及多任务的处理性能。从目前的非接移动支付产品定义来看至少包含两个通信接口,ISO7816/SWP两个接口同时并行工作,并且CPU对两个接口协议栈的处理采取中断优先级加时间片的管理方式,如果系统中断设计得不合理,直接的风险便是系统无法满足非接移动支付芯片的应用需求。
2) 规避风险对策:上海华虹设计32位设计平台采用高性能中断控制器,同时在系统设计之处,采用了高性能体系结构设计方案,并经过详细的系统性能方面的静态计算与分析研究。确保中断优先级定义满足非接移动支付芯片的实际应用需求。
本文小结
移动运营商对新产品新业务的推广,例如移动支付和非接移动支付,还取决于整个产业链的成熟速度。诸如,与移动支付对应的 NFC 终端手机最快今年第四季度才有量产,支持非接触移动支付的手机目前还很少。这些都会影响 NFC -SIM和非接触移动支付IC卡的上量时间。卡的发展很有可能走在终端前面,但由于终端的换代需要时间,从而影响卡的批量发行时间。移动运营商目前的对策是先行推新的卡片,而不管手机是否已升级。这对我们来说是利好消息。
移动支付应用由于涉及到移动运营商和传统金融行业的融合,双方的谈判过程必然是一个反复和长期的过程。移动运营商先从小额支付(公交、电子门票等应用)开始试运行,以积累运营经验,为后面的大规模移动支付做好技术积累。只要有支付业务,不管规模大小,都会采用新的带有非接移动支付功能卡片,无疑上海华虹的这款高端 NFC -SIM是目前国内最适合非接触移动支付应用的芯片产品。
作者:宋长竹
13.56MHz NFC天线,13.56MHz RFID天线设计培训课程套装,让天线设计不再难
上一篇:光电与RFID导引物流机器人设计
下一篇:ISO/IEC测试标准与测试技术的研究


