- 易迪拓培训,专注于微波、射频、天线设计工程师的培养
ST STPMS1智能传感器解决方案
ST公司的STPMS1是嵌入PGA的双路1位2MHz1阶Sigma0Delta调制器,也称为智能传感器" title="传感器">传感器
. STPMS1是混合信号器件,包括了模拟和数字部分, 模拟部分包括前置放大器和连个1阶Sigma0Delta调制器区块,能带隙基准电压,低压降稳压器和DC缓冲器;而数字部分包括时钟发生器和输出复接器.器件具有中等分辨率.VCC电源3.2V-5.5V,支持50-60Hz 交流电表,主要应用在电表,马达控制,工业过程控制,衡器和压力传感器.本文介绍了STPMS1主要特性,方框图, 应用电路图, 电表应用电路图和基于DSP的应用框图,以及多相演示板STEVAL-IPE010V1方框图,主板和子板电路图和相应的材料清单(BOM).
STPMS1: Dual-channel 1-bit, 2 MHz, 1st order sigma-delta modulator with embedded PGA
The STPMS1, also called a smart-sensor device, is an ASSP designed for effective measurement in power line systems utilizing the Rogowski coil, current transformer, or shunt principle. It is used in combination with the STPMC1 programmable poly-phase energy calculator IC, as a building block for single-phase or poly-phase energy meters. The STPMS1 is a mixed signal IC consisting of an analog and a digital section. The analog section consists of a pre-amplifier and two 1st order ΣΔ modulator blocks, band-gap voltage reference, a low-drop voltage regulator, and DC buffers, while the digital section consists of a clock generator and output multiplexer. This device is designed for use in medium resolution
STPMS1主要特性:
■ VCC supply range: 3.2 V - 5.5 V
■ Two 1st order sigma-delta modulators
■ Programmable chopper-stabilized low noise and low offset amplifier
■ Supports 50-60 Hz AC watt meters
■ Internal low-drop regulator at 3 V (typ.)
■ Precision voltage reference: 1.23 V and 30 ppm/°C (typ.)
STPMS1应用:
■ Power metering
■ Motor control
■ Industrial process control
■ Weight scale
■ Pressure transducers

图1.STPMS1方框图

图2.STPMS1应用电路图:● P = 64000 imp/kWh,● INOM = 5 A,● IMAX = 60 A

图2.STPMS1电表应用电路图

图3.STPMS1基于DSP应用的连接框图
STPMC1和STPMS1多相演示板STEVAL-IPE010V1
STEVAL-IPE010V1 poly-phase demonstration kit for the STPMC1 and STPMS1
This application note describes the STEVAL-IPE010V1 poly-phase demonstration kit for the STPMC1 and STPMS1.The STPMC1 is a metering ASSP implemented through an advanced 0.35 μm BCD6 technology.
The STPMC1 device functions as an energy calculator in power line systems, using the Rogowski current transformer and shunt or Hall current sensors. It is used in combination with one or more STPMS1 devices. It implements all the functions needed in a 1, 2 or 3- phase energy meter, providing the effective measurement of active and reactive energies, VRMS, IRMS, instantaneous voltage and current-per-phase in 1, 2 or 3-phase wye and delta services, from 2 to 4 wires.
In a stand-alone configuration the STPMC1, which sends a pulse train signal with a frequency proportional to the cumulative active power, can directly drive a stepper motor,therefore implementing a simple active energy meter.
This device can also be coupled to a microprocessor for multi-function energy meters. In this case, the measured data is read at a fixed time interval from the device internal registers by the microcontroller through the SPI interface.
The STPMS1 is an ASSP designed as a building block for single or multi-phase energy meters. It consists of a pre-amplifier and two 1st order Delta-Sigma
modulators, band-gap voltage reference, a low-drop voltage regulator and DC buffers in its analog section, and a clock generator and output multiplexer in its digital section.
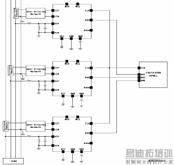
The demonstration kit is made up of a main board with the STPMC1 mounted, and it can be coupled with up to 5 daughterboards, each with an STPMS1 mounted to sense the voltage and current of each phase.

图4.多相演示板STEVAL-IPE010V1方框图

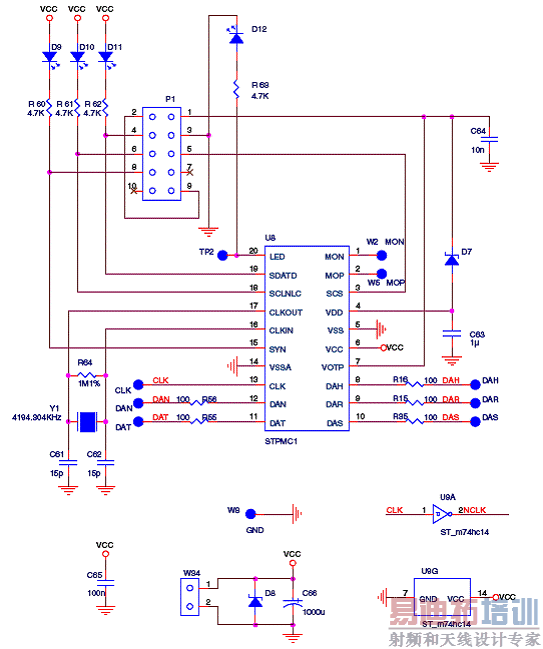
图5.STPMC1电路图

图6.主板连接器电路图

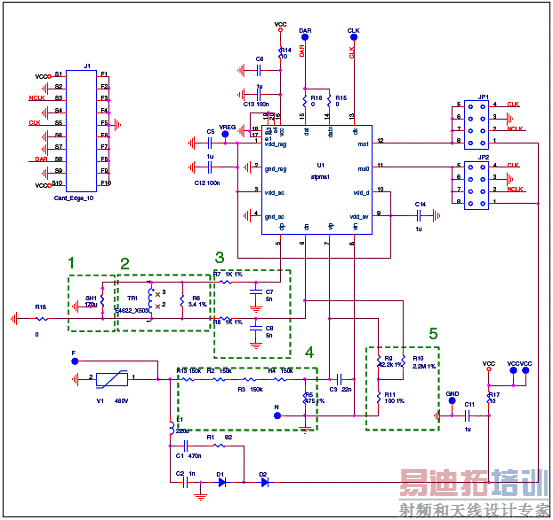
图7.子板电路图
主板材料清单(BOM):


子板材料清单(BOM):


详情请见:
http://www.st.com/internet/com/TECHNICAL_RESOURCES/TECHNICAL_LITERATURE/DATASHEET/CD00253174.pdf
和
http://www.st.com/internet/com/TECHNICAL_RESOURCES/TECHNICAL_LITERATURE/APPLICATION_NOTE/CD00264959.pdf
<script type="text/javascript" src=""></script><script type="text/javascript">show_share(1);</script>
上一篇:咱的纳米器件有几
安(A)、伏(V)?
下一篇:安捷伦为网络运营商提供
LTE
-
CDMA
inter-RAT
一致性测试自动化软件


