- 易迪拓培训,专注于微波、射频、天线设计工程师的培养
Maxim MAX7032无线自动读表参考设计
录入:edatop.com 点击:
Maxim 公司的MAX7032是基于晶振的分数N的收发器,能在300MHz-450MHz内发送和接收ASK/OOK 或多或FSK数据,数据速率高达33kbps (Manchester编码)或66kbps (NRZ编码).单电源+2.1V - +3.6V 或+4.5V - +5.5V,典型的RF灵敏度: ASK为-114dBm,FSK 为-110dBm.主要用在工业控制,家庭自动化,遥感技术,车库门禁,本地遥测系统,双向无键盘输入,烟雾报警和遥控等.本文介绍了MAX7032主要特性,方框图,典型应用电路及其材料清单,以及无线自动读表参考设计MTR部分电路图和RDR部分电路图与相应的材料清单,PCB布局图.
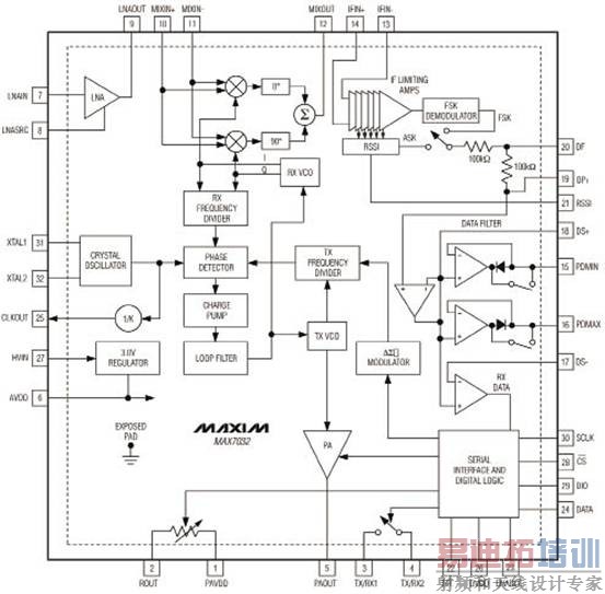
MAX7032是基于晶振的分数N的收发器,用于在300MHz~450MHz频率范围内,发送和接收ASK / OOK或FSK的数据,其数据传输速率高达33kbps(曼彻斯特编码)或66kbps(NRZ编码)。此设备可为50Ω负载提供+10 dBm典型输出功率,FSK数据的典型的灵敏度为-110dBm, ASK数据的典型的灵敏度为-114dBm。MAX7032具有独立的发送和接收引脚(PAOUT和LNAIN),并提供内部RF开关,可用于连接发送/接收引脚与共用天线。
MAX7032的传输频率由一个16位,分数N锁相回路(PLL)产生,而,接收机的本地振荡器(LO)则由一个整数N PLL产生。这种混合架构,不再需要单独的传输和接收晶体参考振荡器,因为,分数N PLL可以使传输频率固定在接收频率的2kHz之内。12位分辨率的分数N PLL可以在fXTAL/4096中使晶振频率倍频。保留接收器的,固定的N PLL,则避免了分数N PLL漏电较高的要求,并保持尽可能低的接收器漏电。

图1 MAX7032方框图
MAX7032传输PLL的分数N架构,可以对传输FSK信号进行编,用于准确的频率偏差,并完全消除了振荡器牵引FSK信号产生的相关问题。所有产生频率的元件都集成在芯片上,只需要一个晶体,一个10.7MHz IF滤波器,和几个分立元件来实现完整的天线/数字数据解决方案。
MAX7032采用小型5mm×5mm,32引脚薄型QFN封装,指定汽车温度范围为-40℃~+125℃。
MAX7032主要特性
• +2.1 V~+3.6 V或+4.5 V~+5.5 V单电源供电
•单晶收发器
•用户可调载波频率300MHz~450MHz
• ASK/OOK和FSK调制
•通过分数N锁相环寄存器,用户可调FSK频偏
•敏捷发射器频率合成器,fXTAL/4096载波频率间隔
•为50Ω负载提供+10 dBm的输出功率
•集成的TX/RX开关
•集成的发送和接收PLL,VCO和环路滤波器
• >45分贝镜像抑制
•典型RF灵敏度
• ASK:-114dBm
• FSK:-110dBm
•可选择中频带宽与外部滤波器
•高动态范围的RSSI输出
•自动低功耗管理
• <12.5mA的发送模式电流
• <6.7mA的接收模式电流
• <23.5µA的寻检模式电流
• <800nA的关断电流
•快速启动功能,<250µs
•小尺寸32引脚薄型QFN封装

图2 MAX7032典型应用电路图

图3 MTR部分电路图
MAX7032应用
• 2路遥控车门开关
•安全系统
•家庭自动化
•远程控制
•遥感
•烟雾报警器
•车库门开启
•本地遥测系统
The MAX7032 crystal-based, fractional-N transceiver is designed to transmit and receive ASK/OOK or FSK data in the 300MHz to 450MHz frequency range with data rates up to 33kbps (Manchester encoded) or 66kbps (NRZ encoded). This device generates a typical output power of +10dBm into a 50Ω load, and exhibits typical sensitivities of -114dBm for ASK data and -110dBm for FSK data. The MAX7032 features separate transmit and receive pins (PAOUT and LNAIN) and provides an internal RF switch that can be used to connect the transmit and receive pins to a common antenna.
The MAX7032 transmit frequency is generated by a 16-bit, fractional-N, phase-locked loop (PLL), while the receiver’s local oscillator (LO) is generated by an integer-N PLL. This hybrid architecture eliminates the need for separate transmit and receive crystal reference oscillators because the fractional-N PLL allows the transmit frequency to be set within 2kHz of the receive frequency. The 12-bit resolution of the fractional-N PLL allows frequency multiplication of the crystal frequency in steps of fXTAL/4096. Retaining the fixed-N PLL for the receiver avoids the higher current drain requirements of a fractional-N PLL and keeps the receiver current drain as low as possible.
The fractional-N architecture of the MAX7032 transmit PLL allows the transmit FSK signal to be programmed for exact frequency deviations, and completely eliminates the problems associated with oscillator-pulling FSK signal generation. All frequency-generation components are integrated on-chip, and only a crystal, a 10.7MHz IF filter, and a few discrete components are required to implement a complete antenna/digital data solution.
The MAX7032 is available in a small 5mm x 5mm, 32-pin,thin QFN package, and is specified to operate in the automotive -40°C to +125°C temperature range.
MAX7032主要特性:
♦ +2.1V to +3.6V or +4.5V to +5.5V Single-Supply Operation
♦ Single Crystal Transceiver
♦ User-Adjustable 300MHz to 450MHz Carrier Frequency
♦ ASK/OOK and FSK Modulation
♦ User-Adjustable FSK Frequency Deviation Through Fractional-N PLL Register
♦ Agile Transmitter Frequency Synthesizer with fXTAL/4096 Carrier-Frequency Spacing
♦ +10dBm Output Power into 50Ω Load
♦ Integrated TX/RX Switch
♦ Integrated Transmit and Receive PLL, VCO, and Loop Filter
♦ > 45dB Image Rejection
♦ Typical RF Sensitivity*
ASK: -114dBm
FSK: -110dBm
♦ Selectable IF Bandwidth with External Filter
♦ RSSI Output with High Dynamic Range
♦ Autopolling Low-Power Management
♦ < 12.5mA Transmit-Mode Current
♦ < 6.7mA Receive-Mode Current
♦ < 23.5μA Polling-Mode Current
♦ < 800nA Shutdown Current
♦ Fast-On Startup Feature, < 250μs
♦ Small 32-Pin, Thin QFN Package
MAX7032应用:
2-Way Remote Keyless Entry
Security Systems
Home Automation
Remote Controls
Remote Sensing
Smoke Alarms
Garage Door Openers
Local Telemetry Systems

图1.MAX7032方框图

图2.MAX7032典型应用电路图
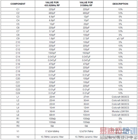
图2典型应用电路材料清单(BOM):


图3.MTR部分电路图(1)

图4.MTR部分电路图(2)

图5.MTR部分电路图(3)

图6.MTR部分电路图(4)
MTR部分材料清单:


图7.RDR部分电路图(1)

图8.RDR部分电路图(2)

图9.RDR部分电路图(3)

图10.RDR部分电路图(4)
RDR部分材料清单:


图11.无线自动读表参考设计PCB布局图
详情请见:
MAX7032.pdf(301.24 KB, 下载次数: 0)
和
REFD5391.pdf(942.57 KB, 下载次数: 0)
来源:网络
MAX7032是基于晶振的分数N的收发器,用于在300MHz~450MHz频率范围内,发送和接收ASK / OOK或FSK的数据,其数据传输速率高达33kbps(曼彻斯特编码)或66kbps(NRZ编码)。此设备可为50Ω负载提供+10 dBm典型输出功率,FSK数据的典型的灵敏度为-110dBm, ASK数据的典型的灵敏度为-114dBm。MAX7032具有独立的发送和接收引脚(PAOUT和LNAIN),并提供内部RF开关,可用于连接发送/接收引脚与共用天线。
MAX7032的传输频率由一个16位,分数N锁相回路(PLL)产生,而,接收机的本地振荡器(LO)则由一个整数N PLL产生。这种混合架构,不再需要单独的传输和接收晶体参考振荡器,因为,分数N PLL可以使传输频率固定在接收频率的2kHz之内。12位分辨率的分数N PLL可以在fXTAL/4096中使晶振频率倍频。保留接收器的,固定的N PLL,则避免了分数N PLL漏电较高的要求,并保持尽可能低的接收器漏电。

图1 MAX7032方框图
MAX7032传输PLL的分数N架构,可以对传输FSK信号进行编,用于准确的频率偏差,并完全消除了振荡器牵引FSK信号产生的相关问题。所有产生频率的元件都集成在芯片上,只需要一个晶体,一个10.7MHz IF滤波器,和几个分立元件来实现完整的天线/数字数据解决方案。
MAX7032采用小型5mm×5mm,32引脚薄型QFN封装,指定汽车温度范围为-40℃~+125℃。
MAX7032主要特性
• +2.1 V~+3.6 V或+4.5 V~+5.5 V单电源供电
•单晶收发器
•用户可调载波频率300MHz~450MHz
• ASK/OOK和FSK调制
•通过分数N锁相环寄存器,用户可调FSK频偏
•敏捷发射器频率合成器,fXTAL/4096载波频率间隔
•为50Ω负载提供+10 dBm的输出功率
•集成的TX/RX开关
•集成的发送和接收PLL,VCO和环路滤波器
• >45分贝镜像抑制
•典型RF灵敏度
• ASK:-114dBm
• FSK:-110dBm
•可选择中频带宽与外部滤波器
•高动态范围的RSSI输出
•自动低功耗管理
• <12.5mA的发送模式电流
• <6.7mA的接收模式电流
• <23.5µA的寻检模式电流
• <800nA的关断电流
•快速启动功能,<250µs
•小尺寸32引脚薄型QFN封装

图2 MAX7032典型应用电路图

图3 MTR部分电路图
MAX7032应用
• 2路遥控车门开关
•安全系统
•家庭自动化
•远程控制
•遥感
•烟雾报警器
•车库门开启
•本地遥测系统
The MAX7032 crystal-based, fractional-N transceiver is designed to transmit and receive ASK/OOK or FSK data in the 300MHz to 450MHz frequency range with data rates up to 33kbps (Manchester encoded) or 66kbps (NRZ encoded). This device generates a typical output power of +10dBm into a 50Ω load, and exhibits typical sensitivities of -114dBm for ASK data and -110dBm for FSK data. The MAX7032 features separate transmit and receive pins (PAOUT and LNAIN) and provides an internal RF switch that can be used to connect the transmit and receive pins to a common antenna.
The MAX7032 transmit frequency is generated by a 16-bit, fractional-N, phase-locked loop (PLL), while the receiver’s local oscillator (LO) is generated by an integer-N PLL. This hybrid architecture eliminates the need for separate transmit and receive crystal reference oscillators because the fractional-N PLL allows the transmit frequency to be set within 2kHz of the receive frequency. The 12-bit resolution of the fractional-N PLL allows frequency multiplication of the crystal frequency in steps of fXTAL/4096. Retaining the fixed-N PLL for the receiver avoids the higher current drain requirements of a fractional-N PLL and keeps the receiver current drain as low as possible.
The fractional-N architecture of the MAX7032 transmit PLL allows the transmit FSK signal to be programmed for exact frequency deviations, and completely eliminates the problems associated with oscillator-pulling FSK signal generation. All frequency-generation components are integrated on-chip, and only a crystal, a 10.7MHz IF filter, and a few discrete components are required to implement a complete antenna/digital data solution.
The MAX7032 is available in a small 5mm x 5mm, 32-pin,thin QFN package, and is specified to operate in the automotive -40°C to +125°C temperature range.
MAX7032主要特性:
♦ +2.1V to +3.6V or +4.5V to +5.5V Single-Supply Operation
♦ Single Crystal Transceiver
♦ User-Adjustable 300MHz to 450MHz Carrier Frequency
♦ ASK/OOK and FSK Modulation
♦ User-Adjustable FSK Frequency Deviation Through Fractional-N PLL Register
♦ Agile Transmitter Frequency Synthesizer with fXTAL/4096 Carrier-Frequency Spacing
♦ +10dBm Output Power into 50Ω Load
♦ Integrated TX/RX Switch
♦ Integrated Transmit and Receive PLL, VCO, and Loop Filter
♦ > 45dB Image Rejection
♦ Typical RF Sensitivity*
ASK: -114dBm
FSK: -110dBm
♦ Selectable IF Bandwidth with External Filter
♦ RSSI Output with High Dynamic Range
♦ Autopolling Low-Power Management
♦ < 12.5mA Transmit-Mode Current
♦ < 6.7mA Receive-Mode Current
♦ < 23.5μA Polling-Mode Current
♦ < 800nA Shutdown Current
♦ Fast-On Startup Feature, < 250μs
♦ Small 32-Pin, Thin QFN Package
MAX7032应用:
2-Way Remote Keyless Entry
Security Systems
Home Automation
Remote Controls
Remote Sensing
Smoke Alarms
Garage Door Openers
Local Telemetry Systems

图1.MAX7032方框图

图2.MAX7032典型应用电路图
图2典型应用电路材料清单(BOM):


图3.MTR部分电路图(1)

图4.MTR部分电路图(2)

图5.MTR部分电路图(3)

图6.MTR部分电路图(4)
MTR部分材料清单:


图7.RDR部分电路图(1)

图8.RDR部分电路图(2)

图9.RDR部分电路图(3)

图10.RDR部分电路图(4)
RDR部分材料清单:


图11.无线自动读表参考设计PCB布局图
详情请见:
MAX7032.pdf(301.24 KB, 下载次数: 0)
和
REFD5391.pdf(942.57 KB, 下载次数: 0)
来源:网络
上一篇:如何测量异常毛刺的频率
下一篇:emmc测试座特点和说明书


