- 易迪拓培训,专注于微波、射频、天线设计工程师的培养
Linear LTC2997高精度模拟输出温度检测和遥控方案
录入:edatop.com 点击:
Linear公司的LTC2997是高精度模拟输出温度传感器,遥控温度的精度为±1℃,内部温度测量的精度为±1.5℃,内置了串联电阻消除,工作电压2.5V-5.5V,输出增益4mV/°C,静态电流170uA,1.8V基准电压输出,主要用在温度测量,遥控温度测量,环境监视,系统热量控制,笔记本和台式电脑以及网络服务器.本文介绍了LTC2997主要特性, 方框图,以及遥控和遥测多种应用电路.
LTC2997 Features Description Remote/Internal Temperature Sensor
The LTC2997 is a high-accuracy analog output temperature sensor. It converts the temperature of an external sensor or its own temperature to an analog voltage output. A built-in algorithm eliminates errors due to series resistance between the LTC2997 and the sensor diode.
The LTC2997 gives accurate results with low-cost diodeconnected NPN or PNP transistors or with integrated temperature transistors on microprocessors or FPGAs.Tying pin D+ to VCC configures the LTC2997 as an internal temperature sensor.The LTC2997 provides an additional 1.8V reference voltage output which can be used as an ADC reference input or for generating temperature threshold voltages to compare against the VPTAT output.
The LTC2997 provides a precise and versatile micropower solution for accurate temperature sensing.
LTC2997主要特性:
Converts Remote Sensor or Internal Diode Temperature to Analog Voltage
±1℃ Remote Temperature Accuracy
±1.5℃ Internal Temperature Accuracy
Built-In Series Resistance Cancellation
2.5V to 5.5V Supply Voltage
1.8V Reference Voltage Output
3.5ms VPTAT Update Time
4mV/℃ Output Gain
170μA Quiescent Current
Available in 6-Pin 2mm × 3mm DFN Package
LTC2997应用:
Temperature Measurement
Remote Temperature Measurement
Environmental Monitoring
System Thermal Control
Desktop and Notebook Computers
Network Servers

图1. LTC2997方框图

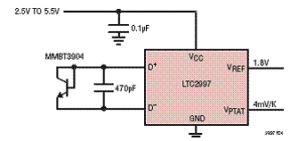
图2. LTC2997单个遥控温度传感器应用框图

图3. LTC2997内部温度传感器应用框图

图4. LTC2997遥控CPU温度传感器应用框图

图5. LTC2997单线遥控温度传感器应用框图

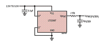
图6. LTC2997输出噪音滤波器电路图

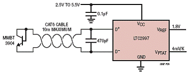
图7. LTC2997长距离遥控温度传感器应用框图

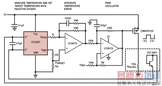
图8. LTC2997模拟PWM加热器控制框图

图9. LTC2997 75°C模拟加热器控制框图

图10. LTC2997温度到位数的转换图

图11. LTC2997正比温度的PWM风扇速度控制器
详情请见:
http://cds.linear.com/docs/Datasheet/2997f.pdf
LTC2997 Features Description Remote/Internal Temperature Sensor
The LTC2997 is a high-accuracy analog output temperature sensor. It converts the temperature of an external sensor or its own temperature to an analog voltage output. A built-in algorithm eliminates errors due to series resistance between the LTC2997 and the sensor diode.
The LTC2997 gives accurate results with low-cost diodeconnected NPN or PNP transistors or with integrated temperature transistors on microprocessors or FPGAs.Tying pin D+ to VCC configures the LTC2997 as an internal temperature sensor.The LTC2997 provides an additional 1.8V reference voltage output which can be used as an ADC reference input or for generating temperature threshold voltages to compare against the VPTAT output.
The LTC2997 provides a precise and versatile micropower solution for accurate temperature sensing.
LTC2997主要特性:
Converts Remote Sensor or Internal Diode Temperature to Analog Voltage
±1℃ Remote Temperature Accuracy
±1.5℃ Internal Temperature Accuracy
Built-In Series Resistance Cancellation
2.5V to 5.5V Supply Voltage
1.8V Reference Voltage Output
3.5ms VPTAT Update Time
4mV/℃ Output Gain
170μA Quiescent Current
Available in 6-Pin 2mm × 3mm DFN Package
LTC2997应用:
Temperature Measurement
Remote Temperature Measurement
Environmental Monitoring
System Thermal Control
Desktop and Notebook Computers
Network Servers

图1. LTC2997方框图

图2. LTC2997单个遥控温度传感器应用框图

图3. LTC2997内部温度传感器应用框图

图4. LTC2997遥控CPU温度传感器应用框图

图5. LTC2997单线遥控温度传感器应用框图

图6. LTC2997输出噪音滤波器电路图

图7. LTC2997长距离遥控温度传感器应用框图

图8. LTC2997模拟PWM加热器控制框图

图9. LTC2997 75°C模拟加热器控制框图

图10. LTC2997温度到位数的转换图

图11. LTC2997正比温度的PWM风扇速度控制器
详情请见:
http://cds.linear.com/docs/Datasheet/2997f.pdf


