- 易迪拓培训,专注于微波、射频、天线设计工程师的培养
开关电源的冲击电流控制方法
图6所示电路在刚启动时,冲击电流被电阻R1限制,当输入电容充满电后,有源旁路电路开始工作将电阻R1旁路,这样在稳态工作时的损耗会变得很小。
在这种可控硅启动电路中,很容易通过开关电源主变压器上的一个线圈来给可控硅供电。由开关电源的缓启动来提供可控硅的延迟启动,这样在电源启动前就可以通过电阻R1将输入电容充满电。
3. DC/DC开关电源的冲击电流限制方法
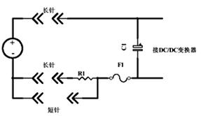
3.1 长短针法
图7所示电路为长短针法冲击电流限制电路,在DC/DC电源板插入时,长针接触,输入电容C1通过电阻R1充电,当电源板完全插入时,电阻R1被断针短路。C1代表DC/DC电源的所有电容量。

图7. 长短针法冲击电流限制电路
这种方法的缺陷是插入的速度不能控制,如插入速度过快,电容C1还没充满电时,短针就已经接触,冲击电流的限制效果就不好。
也可用热敏电阻法来限制冲击电流,但由于DC/DC电源的输入电压较低,输入电流较大,在热敏电阻上的功耗也较大,一般不用此方法。
3.2 有源冲击电流限制法
3.2.1 利用MOS管限制冲击电流
利用MOS管控制冲击电流可以克服无源限制法的缺陷。MOS管有导通阻抗Rds_on低和驱动简单的特点,在周围加上少量元器件就可以做成冲击电流限制电路。
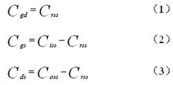
MOS管是电压控制器件,其极间电容等效电路如图8所示。

图8. 带外接电容C2的N型MOS管极间电容等效电路
MOS管的极间电容栅漏电容Cgd、栅源电容Cgs、漏源电容Cds可以由以下公式确定:

公式中MOS管的反馈电容Crss,输入电容Ciss和输出电容Coss的数值在MOS管的手册上可以查到。
电容充放电快慢决定MOS管开通和关断的快慢,为确保MOS管状态间转换是线性的和可预知的,外接电容C2并联在Cgd上,如果外接电容C2比MOS管内部栅漏电容Cgd大很多,就会减小MOS管内部非线性栅漏电容Cgd在状态间转换时的作用。
外接电容C2被用来作为积分器对MOS管的开关特性进行精确控制。控制了漏极电压线性度就能精确控制冲击电流。
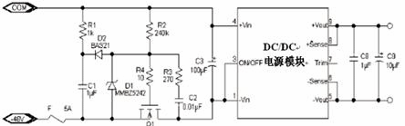
电路描述:
图9所示为基于MOS管的自启动有源冲击电流限制法电路。MOS管 Q1放在DC/DC电源模块的负电压输入端,在上电瞬间,DC/DC电源模块的第1脚电平和第4脚一样,然后控制电路按一定的速率将它降到负电压,电压下降的速度由时间常数C2*R2决定,这个斜率决定了最大冲击电流。

图9. 有源冲击电流限制法电路
D1用来限制MOS管 Q1的栅源电压。元器件R1,C1和D2用来保证MOS管Q1在刚上电时保持关断状态。
上电后,MOS管的栅极电压要慢慢上升,当栅源电压Vgs高到一定程度后,二极管D2导通,这样所有的电荷都给电容C1以时间常数R1×C1充电,栅源电压Vgs以相同的速度上升,直到MOS管Q1导通产生冲击电流。
其中Vth为MOS管Q1的最小门槛电压,VD2为二极管D2的正向导通压降,Vplt为产生Iinrush冲击电流时的栅源电压。Vplt可以在MOS管供应商所提供的产品资料里找到。
MOS管选择
以下参数对于有源冲击电流限制电路的MOS管选择非常重要:
漏极击穿电压 Vds
必须选择Vds比最大输入电压Vmax和最大输入瞬态电压还要高的MOS管,对于通讯系统中用的MOS管,一般选择Vds≥100V。
栅源电压Vgs
稳压管D1是用来保护MOS管Q1的栅极以防止其过压击穿,显然MOS管Q1的栅源电压Vgs必须高于稳压管D1的最大反向击穿电压。一般MOS管的栅源电压Vgs为20V,推荐12V的稳压二极管。
其中Pout为DC/DC电源的最大输出功率,Vmin为最小输入电压,η为DC/DC电源在输入电压为Vmin输出功率为Pout时的效率。η可以在DC/DC电源供应商所提供的数据手册里查到。MOS管的Rds_on必须很小,它所引起的压降和输入电压相比才可以忽略。

图10. 有源冲击电流限制电路在75V输入
上一篇:在电信系统中实现热插拔电源的设计方法
下一篇:详解网络摄像机的带宽占用


