- 易迪拓培训,专注于微波、射频、天线设计工程师的培养
电源高位跟踪系统的设计与实现
引言
具有效率高、重量轻、体积小、携带便利等优点的开关电源,迎合了当今市场的需求,成为直流稳压电源的主流产品,但是其输出电压纹波大、不易检修等缺点使得很多对电源要求较高或用于实验教学、实验测量等场合的电子部件不能使用开关电源。而一般的工频式稳压电源,虽能满足低纹波的性能要求,却难以实现高效率、轻重量、小体积。
本方案在一定程度上解决了以上问题,通过调整开关延时,对稳压电源调整管实现了输入电压对输出电压的无级高位跟踪,从而大大提高了电源效率。也在一定程度上解决了重量、体积等问题。
系统设计
系统电路由调整管(放大管)差压转换电路、差压比较兼积分滤波电路、工频电压同步取样电路、同步准三角波发生和放大电路、延时比较驱动开关、可控硅共同组成,总体设计原理图如图1所示。

图1 电压高位跟踪系统总体设计原理图
差压转换电路
差压转换电路主要由稳压二极管D1和三极管Q1(9013)组成。
三极管9013给稳压二极管提供一个基本恒定的直流电流(大约1mA~2mA),稳压二极管此时的导通电压是3V(绝缘栅型大功率场效应管在2A时的饱和降压是0.8V)。
差压比较兼积分滤波电路
如图2所示,稳压二极管的下端通过100K降牡缱鑂1接在运算放大器U1A的反相输入端,调整管的S(电源的正极输出端)通过电阻 R2 接在运算放大器U1A的同相输入端,与运算放大器I6共同组成比较器兼积分滤波器(输出电压变化速率控制在50V/s左右)。此时,当调整管集电极电压的平均值高于发射极电压3V时,就能使比较兼积分滤波器的输入端处于过零比较状态,比较电压的差值会在输出端以电压的形式并以大约50V/s的速度反映出来,并加到延时比较开关的同相输入端。

图2 差压比较兼积分滤波电路
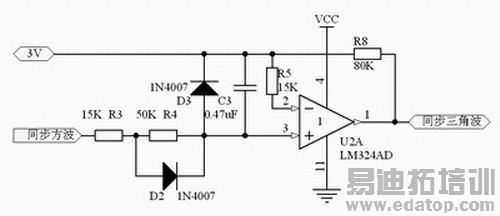
同步三角波发生和放大电路
在如图3所示的同步方波发生电路中,将工频电压同步取样信号通过电阻 R7 加在运算放大器I3的反相输入端,与同相输入端的+3V参考电压进行过零比较,那么运算放大器的输出端将得到脉冲宽度符合设计要求的方波电压。

图3 同步方波发生电路
在如图4所示的放大电路中,方波电压与电阻R3、R4、电容C3 组成简单的准三角波发生器。为了保证三角波电压的变化速率不致于明显变缓,三角波幅度要适当小一些(大约达到最大值的1/5就可以了),电压幅度比较小的三角波产生以后,再通过同相放大器放大到电源电压允许的最大范围。

图4 同步三角波发生和放大电路
延时比较开关电路
图5所示的电路中,延时比较开关由运算放大器U4A组成。同步三角波输入到运算放大器U4A的反相输入端,差压比较兼积分滤波电路的输出电压加到运算放大器U4A的同相输入端进行比较、整形。

图5 延时比较开关及可控硅电路
当调整管(放大管)漏极(集电极)电压与源极(发射极)电压之差的平均值小于3V 时,差压比较兼积分滤波电路的输出电压会增大,延时比较开关电路正向脉冲的启动时间会提前。反之,正向脉冲的启动时间就会向后延迟。从而使延时比较开关输出电压的正向脉冲宽度起动时间受差压比较兼积分滤波器输出的电压控制,再加到可控硅的控制端K,对4700mF的大电容C3进行受控延时导通。C3电容上的电压由于充电启动时间和充电电压所处位置的不同而得到不同的充电电压。

图6 调整管在输出大电压、大电流
作者:湖北师范学院 彭琦 祝秋文 李任青 来源:中电网


