- 易迪拓培训,专注于微波、射频、天线设计工程师的培养
PLC在充磁机控制系统的设计
3.1 充磁电路
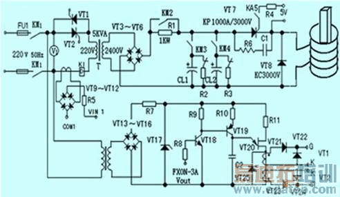
充磁电路有主电路和触发电路。充磁机的电路图如图3所示。主电路主要由交流调压升压、整流储能和放电等电路组成。通过调节双向可控硅vt1和tv2的移相角(或导通角)来调节升压变压器t的输入电压,然后通过桥式整流电路得到脉动的直流电压,将电能储存在电容组cl中。当可控硅vt7导通,其瞬间向充磁头产生强脉冲电流放电,对材料进行快速充磁。在双向可控硅同步相控触发电路中,模拟量模块fx0n-3a的输出端电压vout控制导通角,以调节存能电容上端电压。

图3 充磁电路图
3.2 系统控制电路
图4为系统控制电路,选三菱fx1n-24mr为系统主控器,模拟量fx0n-3a有二个输入和一个输出,其中输入检测电流信号和磁通信号,输出控制双向可控硅的导通角。

图4 系统控制电路

图5 程序框图
3.3 控制程序设计
控制程序有手动与自动。手动控制程序用于电容切换和电容充电检查、充磁检查等调试和维护。
自动控制程序包含有顺序控制程序,电容分级充电子程序,磁性检测子程序,hmi接口程序,关门和充磁头连接、过压过流等。由于整个工作按流水动作,所以采用顺序控制将这些工作的子程序串联在一起,这样对编写程序较为简便,并用stl指令易读。
电容分级充电子程序就是考虑到电容在零状态充电时可能有很大的冲击电流,会损坏桥式整流电路和双向可控桂。存储电能电容分二级充电,开始接上限流电阻r1,过后用km2的触点短接,进行全压充电。
充磁后的工件被气阀顶到检测磁通的线圈前,应先对图1中积分电容短接放电(检测清零),随后磁性工件插入线圈中,就能检查到产品的磁通量,从而鉴别本批产品性能要求,同时,可稳定双向可控硅的导通角,以确保产品的质量。
触摸屏选用三菱f940got,设定参数和显示运行状态。设定充磁极数、充磁电流,显示磁通量和工作状态等。hmi接口程序是实现触摸屏与plc之间的组态。
4 结束语
充磁机存储电容脉冲放电,最大瞬间放电电流可达到30ka以上,在10ms时间内产生极高强度的磁场,不会对电网造成冲击影响。配合合适的充磁线圈,在瞬间产生30000 oe(奥斯特)以上的磁场,针对钕铁硼等高矫顽力磁体,充磁效果更好。充磁和磁通检测为一体适合流水线作业,具有高效、可靠、抗干扰的特点,但是,减少电力电子器件在通断时对周围影响待于进一步研究。


