- 易迪拓培训,专注于微波、射频、天线设计工程师的培养
基于MAX16834设计的112W升压LED驱动器技术
录入:edatop.com 点击:
MAX16834 是电流模式高亮LED(HBLED)驱动器,可用于升压,升压-降压,SEPIC和高边降压拓扑. 工作电压4.75V 到 28V,3000:1 PWM调光/模拟调光,可编频率从100kHz到1MHz,主要用在单串LED LCD背光,汽车前后照明,投映系统RGB LED光源,点和环境照明以及DC/DC升压/升-降压转换器.本文介绍了MAX16834主要特性,方框图,多种应用电路以及112W升压LED驱动器参考设计,电路图和材料清单(BOM).

图1.MAX16834内部方框图

图2.MAX16834升压LED驱动器

图3.MAX16834升压-降压LED驱动器(VLED+ < 28V)

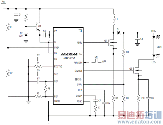
图4.MAX16834带汽车负载突变保护的升压LED驱动器

图5.MAX16834高边降压LED驱动器
来源:21IC电子网
上一篇:IaaS云计算弹性扩展的实现以及算法
下一篇:IPv6发展及演进技术


