- 易迪拓培训,专注于微波、射频、天线设计工程师的培养
基于MAX16834设计的112W升压LED驱动器技术

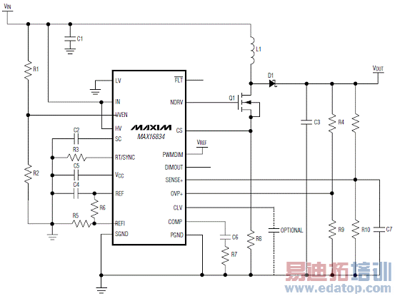
图6.MAX16834升压DC/DC转换器

图7.MAX16834升压-降压DC/DC转换器
全陶瓷电容的112W升压长串LED驱动器参考设计
112W boost driver for long strings of LEDs using all ceramic capacitors
This is a reference design for a 112.5W boost LED driver that uses the MAX16834 for long strings of LEDs. These long LED strings are commonly found in streetlights and parking garage lights.
Input voltage: 24VDC ±5% (at 1.49A)
VLED configuration: Two parallel strings. Each string consists of 19 WLEDs and a 5Ω resistor for current balancing. Current is 750mA per sting for a total of 1.5A into 75V.
Dimming: 50μs (min) on-pulse for up to a 200:1 dimming ratio with a 100Hz dimming frequency

图8.112W升压长串LED驱动器参考设计外形图

图9.112W升压长串LED驱动器参考设计电路图
112W升压长串LED驱动器参考设计材料清单(BOM):

上一篇:IaaS云计算弹性扩展的实现以及算法
下一篇:IPv6发展及演进技术


