- 易迪拓培训,专注于微波、射频、天线设计工程师的培养
6kV A逆变器滞环调制与单极性SPWM倍频调制的比较
分析了电流型滞环调制和单极性SPWM倍频调制逆变器的原理,然后讨论了两种调制方式下输出滤波器的设计,并在此基础上制作了两台6kV·A逆变器样机并给出了输出波形和输出THD。通过理论分析和实验结果可知电流型滞环调制的逆变器稳定性要优于SPWM调制的逆变器,但要获得相近的输出THD值,前者所需要的输出滤波器要远大于后者。
关键词:逆变器;单极性SPWM调制;滞环调制;比较
0 引言
逆变器主电路是一个开关式大功率放大器,逆变过程的实质是模-数-模的变化过程,它包括模-数和数-模两个变换,分别对应于数字通信技术中的调制编码与解调两个过程[1]。SPWM调制与滞环调制是目前逆变器中最常见的两种调制方式,它们分别从数字通信的脉宽调制和Delta调制发展而来。通信中调制的目的是为了远距离传输信号,而在电力电子装置中则是为了减小系统的体积、提高系统的动态响应和降低输出谐波含量。在逆变器的输出端需要并联输出滤波器,它相当于数字通信技术中的解调环节,其作用是滤除输出波形中无用的高次谐波。通过这两个环节,就实现了对基准波的功率放大。
文献[2]对SPWM调制和滞环调制做了仿真和实验分析。文献[3]讨论了6kV·A电流滞环调制逆变器的研制并给出了输出波形。本文则从调制原理、系统的输出滤波器设计和最终输出波形THD等方面对两台分别采用电流滞环调制和电流型单极性SPWM调制的6kV·A单相逆变器实际系统进行了研究和比较。
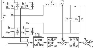
1 主电路与电压电流双环反馈控制
图1为逆变器主电路和控制系统的框图,主电路采用了全桥结构,输出端连接了LC滤波器滤除高次谐波。两个电路在控制上均采用了输出电压和电感电流双环控制,这种控制方式在保证系统稳定的同时还具有良好的动态特性与输出限流的特性。从图1可以看出,SPWM调制的逆变器和滞环调制的逆变器,除了调制器部分不同外,其余部分的电路在结构上完全相同,只是在参数上有所不同。因此,这两个系统在输出特性以及输出滤波器上的差异基本上可以认为是由这两种不同的调制方式所决定的。两个系统的输入均为DC380V,输出均为220V/50Hz,输出功率为6kV·A。

图1 逆变器主电路与控制系统框图
2 两种调制方式原理
2.1 SPWM调制原理
单极性SPWM调制又分为非倍频和倍频两种方式,本文所讨论的SPWM调制的逆变器采用的是倍频方式,它在不改变开关管工作频率的情况下,通过对门级脉冲控制,可以使得输出波形中最低次谐波频率是开关频率的2倍,从而可以减小滤波器的体积。图2是这种调制方法的原理。

图2 电流型单极性SPWM倍频调制原理
在电流型单极性SPWM倍频调制中包含有两个载波信号ic1和ic2,且有
ic1=-ic2(1)
调制信号ig与ic1与交截产生ug1与ug2信号,控制S1与S2的开关,ig与ic2交截产生ug3与ug4信号,控制S3与S4的开关。这种调制方式的实质是将一个全桥变换器拆分成两个半桥变换器,分别用两个相位相反的正弦波进行调制后得到的信号去控制它们(在这里采用的是载波ic1反相,等价于将ig反相),这样两个桥臂输出的基波就为带相同直流偏置、幅值相等且相位相反的正弦波,将这两个输出相减再滤除高频分量,就得到了标准的正弦输出波形。
作者:浙江大学 梅烨,石健将,何湘宁 来源:21IC电子网


