- 易迪拓培训,专注于微波、射频、天线设计工程师的培养
基于CS1500设计的90W高效PFC电源技术
录入:edatop.com 点击:
90W高效PFC LLC谐振转换器参考设计
CS1500 90W, High-efficiency PFC w/ LLC Resonant Converter Reference Design
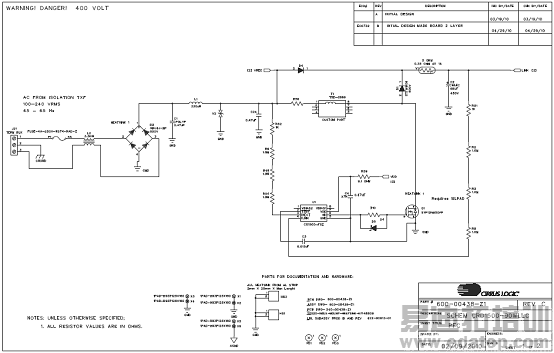
The CRD1500-90WLLC circuit has two stages: a digitally controlled front-end PFC and a resonant LLC converter. The CS1500 is a high-performance power factor correction (PFC) controller for universal AC input that uses a proprietary digital algorithm with variable ontime, variable frequency, & DCM, which ensures unity power factor.
The resonant LLC converter uses the L6599A controller in the second stage.

图3.90W高效PFC LLC谐振转换器参考设计外形图

图4.参考设计电路图(1)

图5.参考设计电路图(2)
来源:21IC电子网
上一篇:基于中颖8位微控制器的电容式触摸按键控制器
下一篇:电源装置的接地系统


