- 易迪拓培训,专注于微波、射频、天线设计工程师的培养
基于嵌入式ARM9的USB设计与实现
录入:edatop.com 点击:
引 言
USB(Universal Serial Bus)是通用串行总线的缩写,因其具有方便易用,动态分配带宽,容错性优越和高性价比等特点,现已成为计算机的主流接口。
随着嵌入式系统的广泛应用,各种小型终端需要开发出与外界联系的USB接口。目前,常用的技术有两种。基于单片机的USB接口,特点是需要外置芯片,电路复杂,留下的CPU资源不多;基于ARM的USB接口,特点是资源丰富,但ARM系列产品较多,如果选型不当,还需要搭接较多的外围电路,且不能很好地发挥CPU性能。
该设计采用三星公司ARM9核的S3C2440A芯片作为CPU,因为该芯片内部集成了控制USB的所有部件,外围电路简单,易于实现。
1 S3C2440A特点
S3C2440A的CPU部分主要集成了电源模块、复位和时钟模块、触摸屏和小键盘模块、程序存储器和数据存储器模块。同时提供如下丰富的外围接口:同步存储器(SDRAM)和NAND FLASH控制接口,可扩展到1 GB的存储的空间;4个DMA通道和24个中断端口;能控制STN LCD和TFT液晶屏显示,支持触摸屏功;USB接口A型和B型各一个;3个串行口、I2C,SPI,I2S等接口;带AC97音频接口;具备SD卡、数码相机接口和网络接口。
S3C2440A还具备多种工作模式,管脚为17×17方型分布,横向从左1到右17编号,纵向从下A到上U编号,分类为A1~A17,B1~B17,C1~C17依此类推到U1~U17。这些管脚所对应的功能并不是惟一的,通常只要使能变化,S3C2440A就能实现不同的控制功能。该设计涉及到的S3C2440A,其管脚如表1所示分为3类。
2 实现USB方案的硬件电路
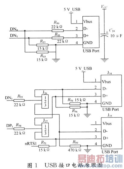
2.1 USB接口电路
由于S3C2440A内部集成了USB控制器,所以接口电路比较简单,其原理如图1所示。
USB(Universal Serial Bus)是通用串行总线的缩写,因其具有方便易用,动态分配带宽,容错性优越和高性价比等特点,现已成为计算机的主流接口。
随着嵌入式系统的广泛应用,各种小型终端需要开发出与外界联系的USB接口。目前,常用的技术有两种。基于单片机的USB接口,特点是需要外置芯片,电路复杂,留下的CPU资源不多;基于ARM的USB接口,特点是资源丰富,但ARM系列产品较多,如果选型不当,还需要搭接较多的外围电路,且不能很好地发挥CPU性能。
该设计采用三星公司ARM9核的S3C2440A芯片作为CPU,因为该芯片内部集成了控制USB的所有部件,外围电路简单,易于实现。
1 S3C2440A特点
S3C2440A的CPU部分主要集成了电源模块、复位和时钟模块、触摸屏和小键盘模块、程序存储器和数据存储器模块。同时提供如下丰富的外围接口:同步存储器(SDRAM)和NAND FLASH控制接口,可扩展到1 GB的存储的空间;4个DMA通道和24个中断端口;能控制STN LCD和TFT液晶屏显示,支持触摸屏功;USB接口A型和B型各一个;3个串行口、I2C,SPI,I2S等接口;带AC97音频接口;具备SD卡、数码相机接口和网络接口。
S3C2440A还具备多种工作模式,管脚为17×17方型分布,横向从左1到右17编号,纵向从下A到上U编号,分类为A1~A17,B1~B17,C1~C17依此类推到U1~U17。这些管脚所对应的功能并不是惟一的,通常只要使能变化,S3C2440A就能实现不同的控制功能。该设计涉及到的S3C2440A,其管脚如表1所示分为3类。
![]() |
2 实现USB方案的硬件电路
2.1 USB接口电路
由于S3C2440A内部集成了USB控制器,所以接口电路比较简单,其原理如图1所示。
![]() |
![]() |
上一篇:TD为无线城市提供理想运营模式
下一篇:电视、手机、电脑“三屏互动”





