- 易迪拓培训,专注于微波、射频、天线设计工程师的培养
经过一个低通之后,还有一个3M左右的杂波信号怎么回事啊...
录入:edatop.com 点击:
经过一个低通之后,还有一个3M左右的杂波信号怎么回事啊...
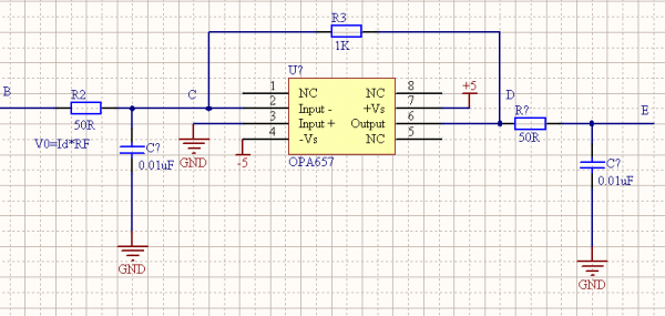
滤波器的截止频率是318.5KHz,按道理3MHz的杂波应该被滤除啊,为什么留下了?求解
备注:图中脉冲信号为有用信号,频率为100KHz
原理图以及示波器图形见附件。
滤波器的截止频率是318.5KHz,按道理3MHz的杂波应该被滤除啊,为什么留下了?求解
备注:图中脉冲信号为有用信号,频率为100KHz
原理图以及示波器图形见附件。

scope_26.png(47.29 KB, 下载次数: 0)
下载附件 保存到相册
2013-12-28 17:25 上传
黄色是D点,绿色为E点

黄色信号为滤波器前(D点)测得,绿色信号为滤波器后(E点)测得。
上一篇:求安卓手机端蓝牙遥控软件
下一篇:关于zigbee技术的问题


