- 易迪拓培训,专注于微波、射频、天线设计工程师的培养
NRF24l01+用RFX2401功率增强问题
录入:edatop.com 点击:
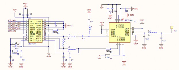
网上找了个图增强NRF24l01+的功率,实测可以发送但是无法接受(ps,同样程序在无功率增强的硬件是可以收发),而且原理图不太理解网上有说C9、L4不用焊,为什么?这两个是做什么用的?
为什么吧VDD_PA接到TX/RXN脚,VDD_PA 1.8V不是只能固定发送模式?这样的硬件可以实现双向通信?
0x17之后的寄存器在什么资料里有介绍?

为什么吧VDD_PA接到TX/RXN脚,VDD_PA 1.8V不是只能固定发送模式?这样的硬件可以实现双向通信?
0x17之后的寄存器在什么资料里有介绍?


有人试过这个电路吗?
很有意思,学习了,
估计自己做的板高频神马的没处理好,买模块来替代了
用示波器测量NRF24l01+的VDD_PA是有波形输出的,应该可以认为VDD_PA可以切换输入输出方向
最近也准备做了 433的那家的芯片抗干扰效果好点?
发送使能跟接收使能的问题接收使能接到CE上

很想知道,这个怎么让它工作啊,难倒就使能一下就行了吗?求解答
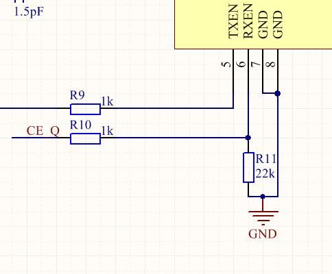
电路应该没问题,数据手册截图

hello 这个PA的发射和接收,是分时的,并且会不断地切换。
发射状态: 就是TXEN 为 H,RXEN为Low;
接收状态: 就是TXEN 为 Low ,RXEN为H;
有需要,可以加我QQ:455380029,我们仔细交流。
AT2401C完美兼容替代RFX2401C,pin对pin。成本更低
深圳市动能世纪科技有限公司
王佐峰(sale49)的名片:
QQ号:2355239043
手机:13631676419
http://www.dnsj88.com/
可以用AT2401C试试。
完美兼容替代RFX2401C,pin对pin。
增幅比RFX大一点。成本更低
深圳市动能世纪科技有限公司
王佐峰(sale49)的名片:
QQ号:2355239043
手机:13631676419
http://www.dnsj88.com/
需要原装的找我,需要可以直接替代的:at2401c也可以找我,都是价格优势:2355239035,13823261387微信同号
上一篇:论坛“问答”栏目须知,教你如何发问答帖并且被采纳
下一篇:求无线防冲撞机制!!


