- 易迪拓培训,专注于微波、射频、天线设计工程师的培养
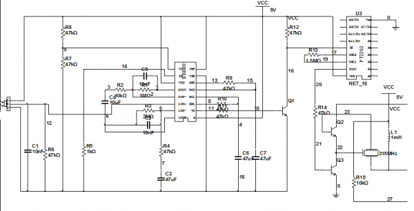
热释红外探测电路里元件参数的计算
录入:edatop.com 点击:
如图所示的电路,求教里面的各元件值都是怎么计算得到的

先收了再说、谢谢
真的不错,学习了。
上一篇:GPRS无线远程监控系统方案
下一篇:蓝牙无线控制技术学习资料推荐


